Вложений: 1
Подключение дисплея Sharp LQ6BW506
Всем привет!
Не знаю активен ли ещё этот форум =(
Собрал небольшой проект на pico pi используя VGA библиотеку*GitHub - Panda381/PicoVGA: VGA/TV display on Raspberry Pico
Все это отлично работает на мониторе, но теперь хочу подключить это к небольшому старому дисплею Sharp lq6bw506 с аналоговым RGB.
Нашел датащит Datasheet
Но все равно не могу совладать.
На текущий момент пробовал подать:
на 3 pin дисплея - SYNC с пико
6,7, 8 pin дисплея - RGB с пико
9 pin дисплея - GND pico
10 pin дисплея - 5v pico
13 pin дисплея - GND pico (для активации режима PAL)
14,15 pin дисплея - 5v pico (HRV, VRV - direction regular video)
17 pin дисплея - 5v pico (чтобы синхронизация читалась с 3 pin дисплея)
Три пина отображения MOD (H L L) - cinema mod просто для теста
21 pin дисплея - 5v pico
22,23 pin дисплея - GND pico
При подключении дисплей темнеет, но картинки нет.
На выходе с pico pi имею сигнал r+g+b+csync
Вложение 19709
Заранее спасибо за любую помощь ибо уже отчаялся из за нехватки технических знаний.
Хоть что-то бы на него вывести, чтобы понять, может уж понитор не работает.
Вложений: 2
Re: Подключение дисплея Sharp LQ6BW506
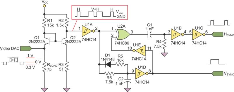
Как правило у мониторов с VGA нет входа для смешанного синхро-сигнала HV-SYNC.
Обычно у них два входа синхронизации H-Sync и V-Sync
Разделить сигнал синхронизации(синхросмесь) можно двумя способами.
Собрать не сложную схему, но как мне кажется, проще внести изменения в программный код и на выходе контроллера получить каждый синхросигнал по отдельности.
В обеих схемах разделение синхросмеси производится методом фильтрации ВЧ и НЧ фильтрами
Вложение 19710
Вложений: 1
Re: Подключение дисплея Sharp LQ6BW506
Вложение 19713
Сейчас хочу протестировать его новую библиотеку, там как раз есть раздельный HSync и Vsync
Подскажите, какие пины ещё на дисплее надо задействовать, чтобы он ожил?
Re: Подключение дисплея Sharp LQ6BW506
достаточно пинов 1,2,3,13,14 и 5,6,7,8,10
Re: Подключение дисплея Sharp LQ6BW506
Pin 1 HSY - подал
Что подавать на 2 и 3 пин?
Pin 2 FRPT(output) он исходящий как я понял, куда его?
Pin 3 - SYN - composite sync signal, у меня его нет(((
Pin 5 FRPV (output) тоже не знаю куда его.
6,7,8 - RGB
9 - GND - не нужен?
10 VSH - кинул 5 вольт с пико.
13 - NTP кинул землю, чтобы был PAL
14 VSY - подал
Пока на экране ничего((((
Вложений: 1
Re: Подключение дисплея Sharp LQ6BW506
Я про пины разъема VGA писал
Re: Подключение дисплея Sharp LQ6BW506
К VGA то без проблем подключил.
На мониторе все отлично, картина отображается.
А вот на Sharp LQ6BW506 пустота, я уже головой бьюсь, хочу на нём хоть какие то признаки жизни пикселей увидеть.
Re: Подключение дисплея Sharp LQ6BW506
brg - 6, 7, 8
V-Sync -1
H-Sync - 14
Оказывается у него есть вход для синхросмеси - 3. Получается первый вариант подключения тоже рабочий
Возможно нужно попробовать управлять режимами развертки
В разных режимах строчная частота будет отличаться, возможно и кадровая тоже
Перевести DS не получается, с английским у меня туго.
Пишут, что то про сигналы тактирования CLKC и CLK
Re: Подключение дисплея Sharp LQ6BW506
Написано, что если подать на CLKC сигнал Hi то будет чтение с 3 pin sync,а если Lo, то вертикальная, горизонтальня и СLK будет со своих пинов.
Что за пин CLK понятия не имею :confused:
Похоже не оживить мне этот дисплей :(
Re: Подключение дисплея Sharp LQ6BW506
Ну тогда его можно закоротить на GND что бы разрешить снимать сигнал с V-Sync и H-Sync