Чем можно замесить? Но синхронизация уже в зеленом!
Вид для печати
Чем можно замесить? Но синхронизация уже в зеленом!
Поиском.
Все немного не то. Попробую более детально-BMW X5,с борткомпа выход идет в RGB но синхронизация помешана в зеленом.Я находил PIT-кий транскодер но там синхру надо было отдельноподавать.Я ее доработал (сейчас она и стоит) но как работает не нравится .
На www.carmonitor.ru есть в продаже VGA-RGB адаптер , он преобразует во все стандарты и в компонентный тоже умеет .
Не совсем поняли.Имеется BMW X5, со штатного компа выход RGB и с синхрой в зеленом. Нужно вытащить эту синхру отдельно. Все готовые модуляторы делают то-же самое но наоборот.Своего варианта готовым не встречал.
Если просто синхру вытащить то можно на LM1881
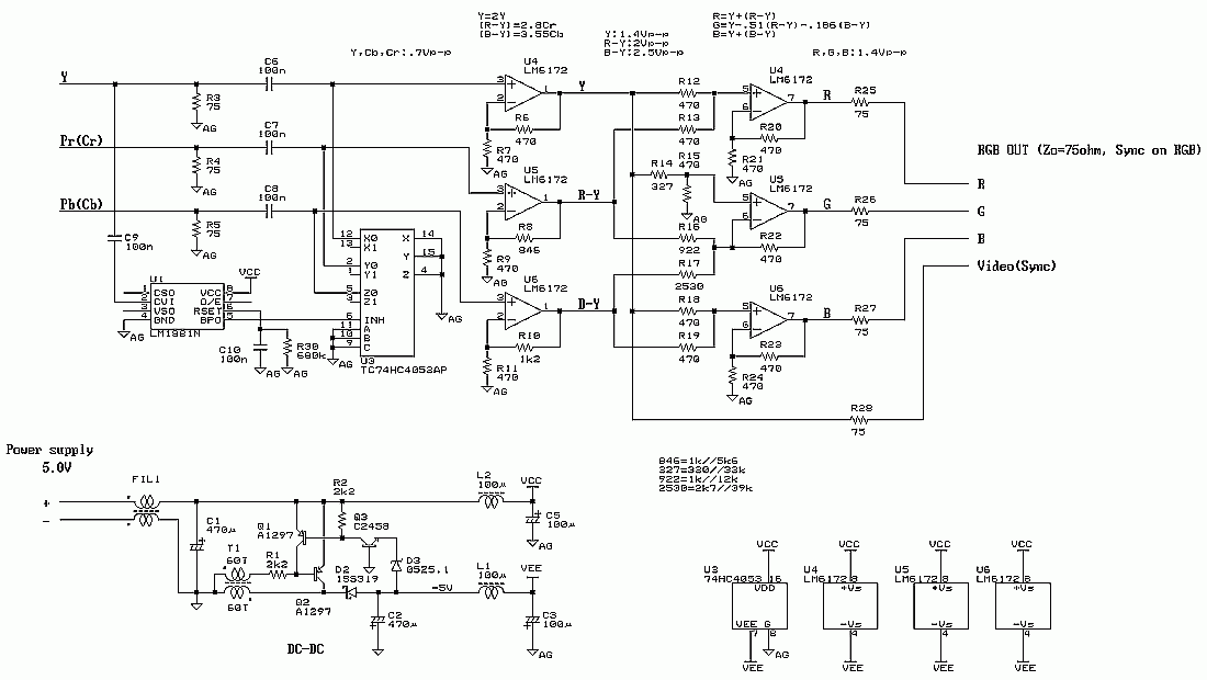
Если получить RGBs то тогда держи схему декодера из компонентного в RGB
Вложение 5201