Вложений: 4
Arduino & display siemens S65
На днях у друга нарыл вот такую штуку
Вложение 8600
Интересно кто ни будь, подключал это дело к Arduino
Вот pdf по подключению
Вложение 8601
Заранее спасибо за любую помощь.
Вот что нашел по теме
http://www.watterott.net/projects/s65-shield?
http://tinylogic.blogspot.com/search/label/S65
Осталось только прикупить детальки :confused:
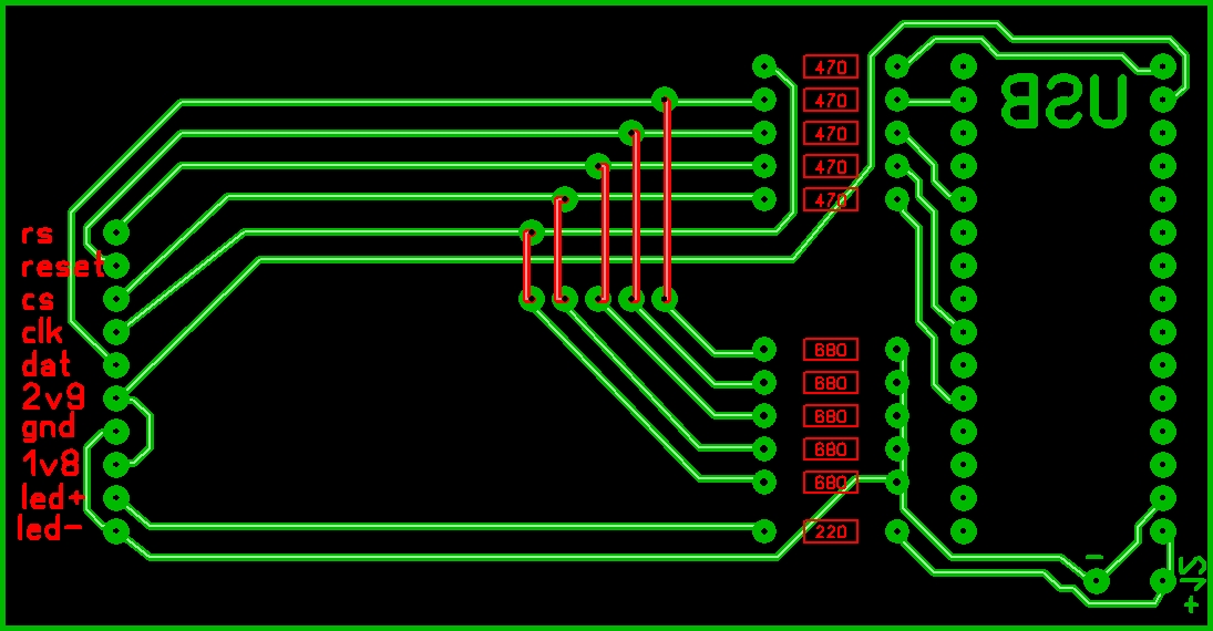
Примерно развел плату
Вложение 8615
Прошу сильно не пинать. Почти первый раз делал. :)
Библиотека для Arduino с примерами
Re: Arduino & display siemens S65
Не знаю как к ардуине, но к обычной атмеге у меня практически с первого раза подцепился:
http://i057.radikal.ru/1004/a3/b95076e50554.jpg
Re: Arduino & display siemens S65
Re: Arduino & display siemens S65
Я для пробы прикручивал к ардуине
http://i057.radikal.ru/1007/d1/47b50c7f7764.jpg
библиотека отсюда
http://www.watterott.net/projects/s65-shield?
согласование делилками на резюках... все работает
Re: Arduino & display siemens S65
И какой список деталей? Я конечно понимаю, что все умею читать схемы, с лету переводить с английского/немецкого, юзать поиск и все сразу работает, но хотелось бы знать, так сказать, азы :) Если не трудно конечно :)
Сколько каких резисторов? На какие ноги? Тестовый скетч? Вот как здесь
Re: Arduino & display siemens S65
схем не рисовал, вот для вас накидал побыстрому
http://s47.radikal.ru/i116/1007/c5/81814b09197f.gif
стабилизатор на 3 вольта лучше конечно какой нибудь настоящий :)
скетч например такой
Код:
#include <S65Display.h>
S65Display lcd;
void setup()
{
lcd.init(4);
lcd.clear(RGB(0,0,0));
lcd.drawRect(1,1,175,131,RGB(255,255,255));
lcd.drawTextPGM(10, 57, PSTR(" Hello! "), RGB(255,255,255), RGB(0,0,0));
}
void loop()
{
}
Re: Arduino & display siemens S65
Питание 3,3в можно взять с Ардуины
Re: Arduino & display siemens S65
Вот!) Спасибо!
Буду вечером ломать) Тут не должно быть проблем с инициализацией?)
Re: Arduino & display siemens S65
Цитата:
Сообщение от
Chip
Питание 3,3в можно взять с Ардуины
непотянула она вроде
Re: Arduino & display siemens S65
Собрал схему как показана выше, только для питания подсветки сделал схему на MAX232. И вышел у меня казус - дисплей запускался через пень-колоду, на 10 раз и то не всегда. Перепроверил и перебрал все! А оказалось нужно было контакты дисплея помыть после пайки, видимо сопротивление между контактами было недостаточным. Только нужно это делать осторожно чтобы жидкость не попала во внутрь дисплея, контактами вниз. А то можно попасть на мытье еще и подсветки.
Может мой опыт кому пригодится...