Вложений: 2
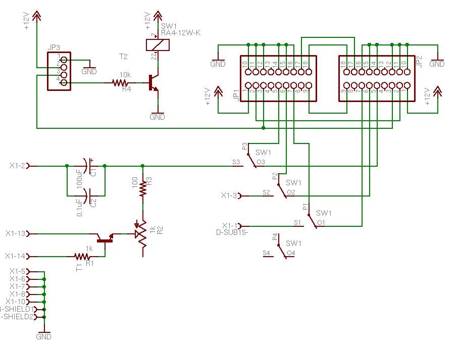
Подключение штатного монитора BMW
X1) Разъем VGA
JP1) Синий разъем BMW
-) Sync-on-green
SW1) Реле (NAV-VGA)
JP2) Разъем NAV
JP3) Resler I-BUS
Вложение 8652
Вложение 8653
Так как разрешение монитора 400Х234 то после подключения экспериментируем с разрешением монитора с помощью Soft15khz.
Обладатели Intel читают эту тему.
Re: Подключение штатного монитора BMW
Спасибо за идею! Я о чем то подобном думал, но не знал, что можно заставить видеоадаптер на 15 кГц работать :)
У меня практический вопрос. Здесь участвуют блоки ТВ и нави. У меня нави нет,ибо калининградка, посему картинка формируется ТВ блоком. И синий разъем (5 6 7 контакты) - это выход (что собственно здесь же на рисунке отмечено) - идет прямо на видеоблок (голову). А у тебя получается он как вход используется? Может здесь надо переключать не ТВ между VGA и нави, а нави между ТВ и VGA?