Вложений: 1
Измерение тока и Dimmer на его основе
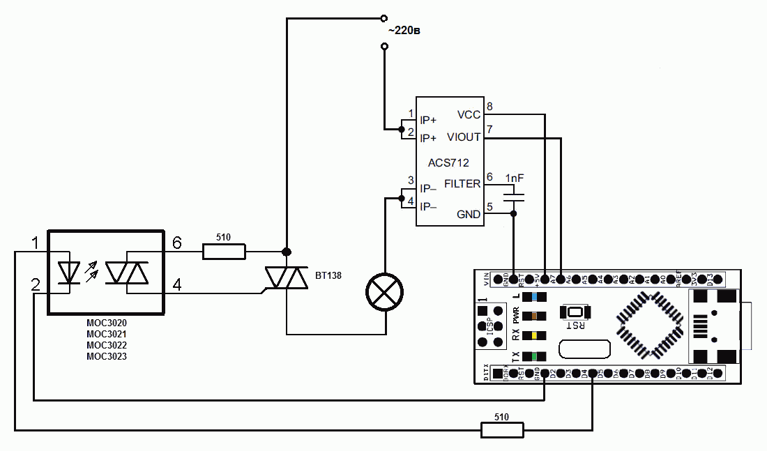
Сегодня нарисовал схему. Думаю что завтра продолжим усовершенствовать скетч
Пример простейшего скетча для зажигания лампочки в пол накала
Для изменения яркости нужно изменять значение в строке _delay_us(5000); от 0 до 9000
PHP код:
#include <util/delay.h>
unsigned int sens;
void setup()
{
pinMode(4, OUTPUT);
digitalWrite(4, LOW); //выключим на всякий случай
Serial.begin(115200); // настроить скорость com порта
}
void loop()
{
sens=analogRead(7);
if(sens==512) //ловим нулевую точку
{
_delay_us(5000); //время отсечки
digitalWrite(4, HIGH); //\
_delay_us(200); // }формируем импульс включения симистора
digitalWrite(4, LOW); // /
}
}
При использовании датчика тока для управления нагрузками, можно применять разные решения все зависит от задачи. Можно например регулировать методом отсечки или методом измерения тока в нагрузке что полезно при использовании индуктивных нагрузок. Еще при этом можно измерять и выводить показания тока и рассчитывать потребляемую мощность.
Вложение 13662
Re: Измерение тока и Dimmer на его основе
Спасибо за восстановленную тему.
Если требуется только измерять ток (для того чтобы высчитать мощность), то МОС и симистор можно убрать, а подключение датчика тока к ардуине оставить как есть?
Можно пример скетча как измерять ток? Или хотя бы по какому принцыпу он измеряется?
Re: Измерение тока и Dimmer на его основе
Вот скетч пока без расчета тока и мощности
PHP код:
#include <util/delay.h>
unsigned int sens;
void setup()
{
pinMode(4, OUTPUT);
digitalWrite(4, LOW); //выключим на всякий случай
Serial.begin(115200); // настроить скорость com порта
}
void loop()
{
sens=analogRead(7);
if(sens==512)
{
delay(5);
sens=analogRead(7);
}
Serial.println(sens,DEC);
}
Re: Измерение тока и Dimmer на его основе
А здесь продолжения темы не будет? Я имею в виду расчёт потребляемого тока.