-
USB-адаптер для считывания данных из CAN-шины
Добрый день!
Не секрет, что во многих современных авто используется т.н. CAN-шина для передачи данных между мозгом машины и периферией (климой, аудиосистемой, стеклоподъемниками и пр.)
Предлагаю начать обсуждать варианты считывания данных из этой CAN-шины для последующей расшифровки, отображения на carpc и возможного управления периферийными устройствами с carpc при помощи CAN-шины.
Как я это представляю: нужен некий адаптер, способный считывать данные из шины и передавить в комп через USB. Также нужен будет сниффер, чтобы на первых порах разобраться в синтаксисе команд (хотя частично команды климы и аудио уже немного описаны с примерами на базе Toyota, надо будет лишь поискать линки и выложить здесь)
Далее, после расшифровки команд, останется лишь написать плагин для центрифуги, чтобы отображать полученные данные.
А данные, которые можно получить с CAN-шины - очень обширные, это и показания аудио-системы и климат-системы, и данные об открытии каждой двери (а не дурацкая иконка на приборке, говорящая лишь о том, что дверь открыта, а какая именно - не сообщается), и данные, отображаемые на приборке (обороты двигателя, темп. ОЖ, кол-во бензина в баке и многое другое)
Ну и конечно же после расшифровки синтаксиса команд можно будет осуществить управления той же климой или аудио-системой с экрана carpc, т.е. можно будет полностью заменить любой штатный монохромный экран на цветной тачскрин без потери управления климой/аудиосистемой.
Chip уже подкинул один линк в личку - http://www.mictronics.de/?page=can_bus
Предлагаю продолжить обмен линками/знаниями и в конечном итоге воплотить эту идею в жизнь.
-
Вложений: 2
Re: USB-адаптер для считывания данных из CAN-шины
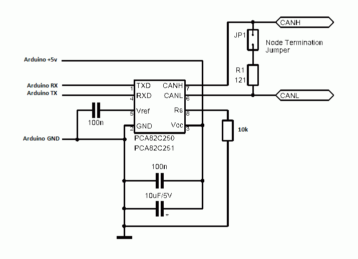
Можно подключить к Arduino драйвер CAN шины pca82c250 и самому читать нужные параметры.
Вложение 16098
-
Re: USB-адаптер для считывания данных из CAN-шины
Цитата:
Сообщение от
Chip
Ок, рассмотрю как вариант. Но он подразумевает наличие Arduino, а хотелось бы рассмотреть вариант именно на базе USB-адаптера для CAN-шины.
-
Re: USB-адаптер для считывания данных из CAN-шины
Тогда ELM-327 и программа Скан Мастер 1.7
-
Re: USB-адаптер для считывания данных из CAN-шины
Цитата:
Сообщение от
Chip
Тогда ELM-327 и программа Скан Мастер 1.7
Но развер адаптер на базе ELM-327 способен получать все данные, что проходят по CAN-шине?
Насколько я знаю, через него можно лишь получить только определенные данные, а именно:
DTC (коды ошибок при горящем CHECK ENGINE)
темп. ОЖ
кол-во обор. двигателя
данные лямбда-зондов
данные открытия заслонки, регулирующей топл.смесь
данные MAF-сенсора
скорость авто
может я не все указал, но через сканер на базе ELM-327 невозможно получить данные климат-системы, данные аудио-системы, т.к. этот адаптер предназначен лишь для диагностики авто.
Если я не прав - поправьте, пожалуйста
-
Re: USB-адаптер для считывания данных из CAN-шины
ELM-327 ничего не делает он только конектится с автомобилем по требуему протоколу и пересылает запрошеные компьютером данные полученые от автомобиля. То есть что автомобиль выдаст по CAN шине то ты и получишь.
А то что в программах это не полностью реализовано , это потому что под все марки автомобилей не подстроишся.
-
Re: USB-адаптер для считывания данных из CAN-шины
Цитата:
Сообщение от
Chip
А то что в программах это не полностью реализовано , это не значит что шина не выдает данные
Тогда по идее должна была бы быть хоть одна программа, позволяющая получать доп. данные. Я в свое время сколько не искал - ничего не нашел. У всех диагностических программ сторого определенный набор функций. Почему?
Есть какая-то информация, потдверждающая, что через разъем OBD-II можно управлять климатом, аудио-системой?
ИМХО (повторюсь), этот разъем предназначен только для диагностики. Я ни разу не видел упоминаний о том, чтобы через можно было что-то еще сделать
-
Re: USB-адаптер для считывания данных из CAN-шины
На сколько я знаю что через этот разьем можно обнулють ошибки и регулировать некоторые параметры, например угол опережения зажигания.
-
Re: USB-адаптер для считывания данных из CAN-шины
Цитата:
Сообщение от
Chip
А я разве говорил что через этот разьем можно управлять?
Получается, что для управления все равно понадобится отдельный USB-адаптер...
собственно, его создание и предлагаю обсудить
-
Re: USB-адаптер для считывания данных из CAN-шины
Сигнал скорости давно имитируют, вот например http://spidometrs.ru/s2/ford-focus-2...тра-p-287.html. Еще можно имитировать по сресдтвам САN нажатие каких либо кнопок, например открывание\закрывание дверей, стекол и тому подобное, пример тут http://www.tecel.ru/page.html?p=3&id=378#. Только зачем это нужно приметильно к карписи не совсем понятно, на кнопку можно нажать и вручную, а изменить что-то более глобально в автомобиле не позволит внутренний софт блоков управления (это даже к лучшему). Не стоит также забывать что в современных автомобилях несколько кан-шин, отдельная для мотора и систем безопасности, вторая для систем комфорта, третья для мультимедиа(хотя последняя как правила оптоволокно) и транслировать в эти шины непонятно какие команды может закончится весьма плачевно, в лучшем случае просто зависнит вся система или выйдут из строя парочка другая блоков, в худшем начнет неадекватно работать в самый неподходящий момент электроусилитель руля вместе с системой курсовой устойчивости, АКПП и подушками безопасности.
-
Re: USB-адаптер для считывания данных из CAN-шины
Цитата:
Сообщение от
tronik
Сигнал скорости давно имитируют, вот например
http://spidometrs.ru/s2/ford-focus-2...тра-p-287.html. Еще можно имитировать по сресдтвам САN нажатие каких либо кнопок, например открывание\закрывание дверей, стекол и тому подобное, пример тут
http://www.tecel.ru/page.html?p=3&id=378#. Только зачем это нужно приметильно к карписи не совсем понятно, на кнопку можно нажать и вручную, а изменить что-то более глобально в автомобиле не позволит внутренний софт блоков управления (это даже к лучшему). Не стоит также забывать что в современных автомобилях несколько кан-шин, отдельная для мотора и систем безопасности, вторая для систем комфорта, третья для мультимедиа(хотя последняя как правила оптоволокно) и транслировать в эти шины непонятно какие команды может закончится весьма плачевно, в лучшем случае просто зависнит вся система или выйдут из строя парочка другая блоков, в худшем начнет неадекватно работать в самый неподходящий момент электроусилитель руля вместе с системой курсовой устойчивости, АКПП и подушками безопасности.
Намотка спидометра не особо интересна, а вот ус-во, позволяющее открывать/закрывать замки и стекла - это уже ближе к идее.
При расшифровке команд можно тоже самое делать программно.
Т.е. считывать скорость автомобиля - достигла 25км - автоматически закрыть замки (во многих праворульках, кстати, это реализовано изначально)
Насчет опасности использования команд - с таким подходом и комп в машине лучше не ставить, мало ли что :)
В общем, идея - создать такой адаптер. А далее уже каждый сам решит - для чего именно он будет его использовать.
Лично мне важно получить контроль к климат-системе, т.к. я хочу штатный монохромный экран поменять на тач, и без расшифровки команд я не смогу управлять климатом с тач-скрина.
На у вообще спектр использования CAN-шины довольно широк - можно и софтовые сигнализации на базе carpc сделать, и кучу другого
-
Re: USB-адаптер для считывания данных из CAN-шины
Адаптеров полно: http://abritus72.com/cantrace.html
http://kvaser.com Kvaser USBcan II
http://www.minsk555.narod.ru/canhacker.htm
только скорее всего не будет у тебя с монитора на климат кана в чистом виде
-
Re: USB-адаптер для считывания данных из CAN-шины
Цитата:
Сообщение от
tronik
теоретичекси, если есть желание и возможность, у меня тоже есть мысль сделать "профили" водителей (заркала, сиденье, яркость) - но дальше мысли не ушел, протокол закрытый, метод Тыка не катить :(
-
Re: USB-адаптер для считывания данных из CAN-шины
Благодарю за ссылки, tronik
Именно это я и искал
Теперь надо приобрести сам адаптер-сканер и начать изучать команды
А почему ты считаешь, что не удастся управлять климой через CAN-шину?
Я планирую подкинуть сканер, отловить команду, которая, к примеру, меняет режим обдува. А потом послать ее в CAN-шину с компа - с чего бы климату не выполнить команду? Для него же ничего не изменится...
-
Re: USB-адаптер для считывания данных из CAN-шины
Цитата:
Сообщение от
Chip
Можно данную схемку скрестить с FTDI и подключить к USB, вопрос в другом, как выгружать нужные команды. Хотя поидее, как я себе это представляю, можно подключится к шине, читать всё что по ней идёт и ловить какие команды за что отвечают, например нажал кнопку на климате и посмотрел какая команда прошла, что то типо такого. :)
-
Re: USB-адаптер для считывания данных из CAN-шины
кто нить подскажет ? Есть BLUETOOTH CAN OBD2 на elm327, хочу его переделать под ком порт или юсб, есть у кого нить схемы или кто сталкивался помогите.
-
Re: USB-адаптер для считывания данных из CAN-шины
Цитата:
Сообщение от
DmitriyZ
Тогда по идее должна была бы быть хоть одна программа, позволяющая получать доп. данные. Я в свое время сколько не искал - ничего не нашел. У всех диагностических программ сторого определенный набор функций. Почему?
Есть какая-то информация, потдверждающая, что через разъем OBD-II можно управлять климатом, аудио-системой?
ИМХО (повторюсь), этот разъем предназначен только для диагностики. Я ни разу не видел упоминаний о том, чтобы через можно было что-то еще сделать
дилерский прибор Мицубиси MUT-3 (соединяется по обд-разъему)позволяет через can - управлять всеми ус-вами, сидящими на шине - например полное управление шт. музыкой, климатом. но девайс стоит отмороженных денег (хотя более дешевый китайский есть, но поюзать не удалось), прога ставится с CD и раскручивается до 4GB, + набор документации по трансляции ошибок/параметров и по процедурам ремонта/обслуживанию по каждой модели - лансер, спортбэк, аутлэндэр икс эль, паджеро-4 1 это CD => до 1,5-2 GB. в сумме оч. много получается. как оттуда протоколы выдернуть - не оч. представляю. и не факт, что это будет пересекаться с другими а/м. если есть желающие :) покопаться - готов необходимые (какие и как это определить?) файлы прислать в личку или на почту.
-
Re: USB-адаптер для считывания данных из CAN-шины
Данные поступающиие с бортового контроллера ... есть комерческой тайной производителя.Возможность доступа к ним получают только оффициальные диллеры. Для каждой марки авто есть свои програмные комплексы. Универсальные ОБД сканеры и програмы дают только минимальную информацию с которой толку никакого кроме как с просмотра кодов ошибок. Ни адаптаций ни тестов исполнителей они как правило не делают. Поетому чтоб серйозно использовать карпс в ремонте надо к нему делать интерфейсы специализированых для каждой марки програм типа VAZ или VAG COM для VW
-
Re: USB-адаптер для считывания данных из CAN-шины
Народ, тема заглохла? Тоже есть желание поучаствовать. У меня golf5. Для начало было бы хорошо просто считывать инфу из шины, отображать параметры климата на экране и т.д., как в штатной магнитоле рнс510. В разъеме под штатную магнитолу есть два провода кан-шины, то есть считывать можно и по ним. Есть возможность намутить образ со штатной рнс, только в программирование я не шарю.
-
Re: USB-адаптер для считывания данных из CAN-шины
а кто оплатит бакинженеринг? :)
-
Вложений: 1
Re: USB-адаптер для считывания данных из CAN-шины
Для начала нужно разобраться с CAN протоколом, затем делать адаптер и сканировать то что выдает шина например Терминалом (прилагается) Лучше делать на базе Carduino потому как разобравшись с протоколом можно отлавливать нужные данные а не слать весь массив в комп. хотя это можно реализовать программно. главное разобраться с структурой пакетов данных.
-
Re: USB-адаптер для считывания данных из CAN-шины
Цитата:
Сообщение от
Chip
Chip, скажи а откуда схемка?
-
Re: USB-адаптер для считывания данных из CAN-шины
вот что нарыл по CAN Komfort CAN
-
Re: USB-адаптер для считывания данных из CAN-шины
Цитата:
Сообщение от
gans
Chip, скажи а откуда схемка?
Не помню
-
Re: USB-адаптер для считывания данных из CAN-шины
http://www.arcan.es/ - еще сылочка для размышления, на испанском.
-
Re: USB-адаптер для считывания данных из CAN-шины
Цитата:
Сообщение от
Chip
Вот есть готовый адаптор на базе данного чипа.
http://www.datamicro.ru/interface/USB-to-CAN_compact
А тут
http://www.datamicro.ru/download/USB-to-CAN_compact.pdf
описаны даже команды которые можно подавать.
При этом можно открыть соединение только на чтение. А также включить фильтр на отправителя сообщений CAN шины. Т.е. можно мониторить сообщения только от одного девайса.
А вот еще один девайс.
http://www.canusb.com/documents/canusb_manual.pdf
Учитывая что интерфейс команд полностью повторяет предыдущего производителя можно предположить что он сделан на том же чипе.
http://www.canusb.com/products.htm
-
Re: USB-адаптер для считывания данных из CAN-шины
И вообще не понятно зачем придумывать велосипед когда можно взять тот же ELM327. По его описанию, там есть режим прослушивания CAN шины и фильтрации по ID отправителя.
-
Re: USB-адаптер для считывания данных из CAN-шины
Да можно и ваг комом. Только вот меня интересуют два проводочка которые в разъеме магнитолы. Лично я хочу на базе ардуино потому что можно acc сделать, питание штатной камеры и все мимо компа.
-
Re: USB-адаптер для считывания данных из CAN-шины
Цитата:
Сообщение от
gamester
И вообще не понятно зачем придумывать велосипед когда можно взять тот же ELM327. По его описанию, там есть режим прослушивания CAN шины и фильтрации по ID отправителя.
А можно подробней про это описание - все перерыл, ничего не нашел про этот режим (прослушивание CAN-шины)?
-
Re: USB-адаптер для считывания данных из CAN-шины
Неужели ни кто не встраивает pccar в VW, да и вообще в авто с этой злостной шиной "КАН"??? Готов всячески работать руками и ставить эксперименты на своем авто. Вот в программирование совсем я не бум-бум, это тормозит. Имеется arcan, для работы arduino с can-bus, если кому будет интересно могу поделится. Так же есть контакт с разработчиком и всё нужные материалы. На canhacker.de есть куча расшифровок и не только для VW.
-
Re: USB-адаптер для считывания данных из CAN-шины
Цитата:
Сообщение от
gans
Неужели ни кто не встраивает pccar в VW, да и вообще в авто с этой злостной шиной "КАН"??? Готов всячески работать руками и ставить эксперименты на своем авто. Вот в программирование совсем я не бум-бум, это тормозит. Имеется arcan, для работы arduino с can-bus, если кому будет интересно могу поделится. Так же есть контакт с разработчиком и всё нужные материалы. На canhacker.de есть куча расшифровок и не только для VW.
привет gans !как успехи в разборе CAN шины ?
-
Re: USB-адаптер для считывания данных из CAN-шины
Да пока ни как, Испанец, разработчик аркана, скинул скетч для работы на нужной скорости, только он что то у меня не компилируется может может добрые и умные люди помогут разобраться.Digi.rar.
п.с. Есть же у нас люди которые сделали адаптеры для bmw, acura и т.д. Может есть у кого-нибудь линки на подобное для кан???
-
Re: USB-адаптер для считывания данных из CAN-шины
Цитата:
Сообщение от
gans
Да пока ни как, Испанец, разработчик аркана, скинул скетч для работы на нужной скорости, только он что то у меня не компилируется может может добрые и умные люди помогут разобраться.
Digi.rar.
п.с. Есть же у нас люди которые сделали адаптеры для bmw, acura и т.д. Может есть у кого-нибудь линки на подобное для кан???
а ты конкретно чего хочешь добиться от адаптера ?
и где посмотреть что такое аркан ?
-
Re: USB-адаптер для считывания данных из CAN-шины
-
Re: USB-адаптер для считывания данных из CAN-шины
Цитата:
Сообщение от
(vS)
пользуюсь этим адаптером несколько дней ,работает нормально
-
Re: USB-адаптер для считывания данных из CAN-шины
пользуюсь несколько лет, нормально ;)
-
Re: USB-адаптер для считывания данных из CAN-шины
Цитата:
Сообщение от
(vS)
пользуюсь несколько лет, нормально ;)
из софта есть под него что нибудь кроме канхаккера ?
-
Re: USB-адаптер для считывания данных из CAN-шины
Народ, просветите ламера. Получается так: собираешь адаптер, заливаешь на него прошивку для работы с нужной скоростью, подключаешь к шине и снимаешь с порта нужные сообщения?
-
Re: USB-адаптер для считывания данных из CAN-шины
Цитата:
Сообщение от
romkakza
а ты конкретно чего хочешь добиться от адаптера ?
и где посмотреть что такое аркан ?
arcan.es
В моем представление это некий девайс который прикручивается к шине в фишке магнитолы и получает всякую инфу, параметры климата, состояние зажигания, задней передачи, ручника, габаритов, рулевых кнопок. А в идеале еще и засылает туда инфу в виде отображения играющего трека или станции на дисплей на приборке и тд, плюс еще красивый плагин для центрифуги. аааа мне аж снится иногда некое сокровище)))) во как размечтался)))
-
Re: USB-адаптер для считывания данных из CAN-шины
Цитата:
Сообщение от
gans
Народ, просветите ламера. Получается так: собираешь адаптер, заливаешь на него прошивку для работы с нужной скоростью, подключаешь к шине и снимаешь с порта нужные сообщения?
адаптер можно купить готовый ,но если интересно то собирай сам ,в прошивке скорости не заливаются ,в этом адаптере скорость выставляется с помошью управляющей программы (CANHacker) ,с ее же помощью снимается лог с шины ,программа специально заточена под разбор CANbus .
Цитата:
Сообщение от
gans
arcan.es
В моем представление это некий девайс который прикручивается к шине в фишке магнитолы и получает всякую инфу, параметры климата, состояние зажигания, задней передачи, ручника, габаритов, рулевых кнопок. А в идеале еще и засылает туда инфу в виде отображения играющего трека или станции на дисплей на приборке и тд, плюс еще красивый плагин для центрифуги. аааа мне аж снится иногда некое сокровище)))) во как размечтался)))
все это реально сделать с помощью этого (http://www.mictronics.de/projects/usb-can-bus/ ) адаптера ,только софт для компа придется писать .