Re: Самодельный активатор входа монитора для задней камеры
Очень интересно! Только у меня это не сработает. Мне нужно аж 3 кнопки! Монитор с ebay - название "Super" а-ля нонейм :)
1 - кнопка выбора входа (AV/TV/VGA)
2 - кнопка выбора режима (вверх/вниз)
3 - кнопка активации (ОК)
Алгоритм такой:
Активация камеры
1 - кнопка выбора входа (AV/TV/VGA) - 1 раз
2 - кнопка выбора режима (вверх/вниз) - 1 раз
3 - кнопка активации (ОК) - 1 раз
Деактивация камеры
1 - кнопка выбора входа (AV/TV/VGA) - 1 раз
2 - кнопка выбора режима (вверх/вниз) - 2 раза
3 - кнопка активации (ОК) - 1 раз
Есть такая возможность сделать мой вариант? В смысле схема, прошивка. Думаю, пригодится не только мне.
И еще вопрос по схеме. Этот пик нужно еще запитывать на 5В или ему будет достаточно +12В от ЗХ? Если нужно запитывать, то можно поставить кренку на 5В или так просто не пойдет и она будет греться? (в электронике не очень силен, так что сильно не пинайте)
Заранее премного благодарен.
Re: Самодельный активатор входа монитора для задней камеры
К сожалению исходник утерян :(
Re: Самодельный активатор входа монитора для задней камеры
А тот что в шапке? Это не то?
Re: Самодельный активатор входа монитора для задней камеры
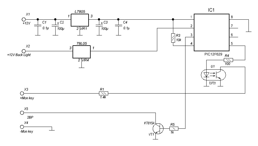
Покупаю детальки под этот девайс - какой транзистор купить и диод, на них нет маркировки, а в теме не встретил ничего кроме как на глаз выбрать. Будьте добры укажите четко маркировку.
Re: Самодельный активатор входа монитора для задней камеры
диод КД521 или аналог 1N4148
Транзистор КТ315 или аналог
Re: Самодельный активатор входа монитора для задней камеры
Спасибо большое! И еще ткните носом на нормальный, не сложный в изготовлении программатор для этой микрухи.
Нашел только ТАКОЙ, он подойдет?
Re: Самодельный активатор входа монитора для задней камеры
Собрал навесным монтажем на панельке ДИП 8
туда воткнул пик 12ф629 и оптопару TLP521.
Прошил пик, понес в машину включил - не работает.
Мало было времени разбираться, наконец нашел время, полистал, подумал.
Оптопару 1-ю ногу надо вешать на 5-ю нога пика НЕ через 10кОм, а через 470 ом.Верно?
при попытке проверить работает ли вообще оптопара, подавал на ее первую ногу +5В, ничего не происходило, оптопара не срабатывала. Я ее спалил?
Re: Самодельный активатор входа монитора для задней камеры
Цитата:
Сообщение от
Pa}{an
Спасибо большое! И еще ткните носом на нормальный, не сложный в изготовлении программатор для этой микрухи.
Нашел только
ТАКОЙ, он подойдет?
Шьет только 2 модели, что указаны над схемой и то глюкаво.
пишут люди, и нет в списке 12ф629, так что не подойдет.
Я делал себе EXTRAPIC
Программатор работает, прошивал им пик для контроллера БП, а вот активатор пока не запустил...
Вложений: 1
Re: Самодельный активатор входа монитора для задней камеры
Цитата:
Сообщение от
Nightmare
Собрал навесным монтажем на панельке ДИП 8
туда воткнул пик 12ф629 и оптопару TLP521.
Прошил пик, понес в машину включил - не работает.
Мало было времени разбираться, наконец нашел время, полистал, подумал.
Оптопару 1-ю ногу надо вешать на 5-ю нога пика НЕ через 10кОм, а через 470 ом.Верно?
при попытке проверить работает ли вообще оптопара, подавал на ее первую ногу +5В, ничего не происходило, оптопара не срабатывала. Я ее спалил?
Собирал по этой схеме
Вложение 10328
Работает уже больше года, может я ее и усложнил, но глюков из-за проводки нет. От диода отказался из-за некорректной работы, на столе работало нормально, в машине при включении зажигания монитор тупо перебирал все режимы не останавливаясь.
Re: Самодельный активатор входа монитора для задней камеры
Господа собирающиеся собрать сей замечТательный девайс! опираясб на свой опыт беготни из-за рабочего стола дома в машину, заявляю :) следующее:
Настоятельно рекомендуется хорошо стабилизированное питание пика. Проверено, обычным кондесатором 100-200мкф по питанию не обойтись. Из-за глюков по питанию контроллер работает некорректно или вообще не работает.
Я не знаю, как я спалил две оптопары(резистор между кнопками монитора и оптопарой не вешал, у меня резистивные кнопки, резики могут нажать не ту кнопку), но работает сейчас всё в вариенте из 1го поста + кренка 7805 + обвзяка конденсаторами по питанию.
ПРошивка работает нормально и даже замечательно(по крайней мере у меня) та, что в посте #55 от muzzy.
Поверьте наслово ине поленитесь поставить кренку, чтобы не бегать в машину столько раз, сколько бегал я.
P.S. обнаружен интересный факт: если пытаться включением/выключением несколько раз Задней передачи сбить с толку контроллер, то он "не ведется", а тупо висит на входе AV. И уж не знаю в чем волшебство или логика, но обратно переключает на VGA вход Только когда включаешь 1-ю передачу. Монимаю, что это скорее совпадение, но я пробовал ждать на нейтрали...потом включаю передачу и всё возвращается на комп.