Вложение 18058Вложение 18057
В общем я растеренности.пересобрал все на макетке заново. Не работает !!!!
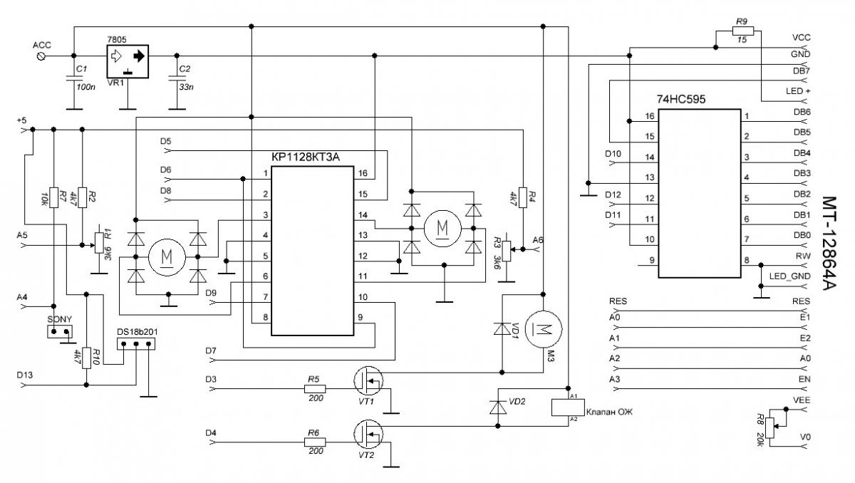
Заменил дисплей на мэлт мт-12864, заменил сдвиговый регистор и ардуино. На дисплее ноль. Только яркость регулируется.
Что за ?????
Вид для печати
Вложение 18058Вложение 18057
В общем я растеренности.пересобрал все на макетке заново. Не работает !!!!
Заменил дисплей на мэлт мт-12864, заменил сдвиговый регистор и ардуино. На дисплее ноль. Только яркость регулируется.
Что за ?????
Библиотеки с которыми я прошивал Мегу. IDE023.
Использую Arduino IDE023. СкетчСхемаЦитата:
#include <OneWire.h>
#include <DallasTemperature.h>
#include <EEPROM.h>
#include <ks0108.h>
#include "SystemFont5x7.h"//шрифт 5х7
#include "legs1.h"
#include "both1.h"
#include "screen1.h"
#include "side1.h"//
#include "DS1.h"//шрифт крупный
int address = 0;
#define ONE_WIRE_BUS 13 //датчики на 13 ноге
#define TEMPERATURE_PRECISION 9
OneWire oneWire(ONE_WIRE_BUS);
DallasTemperature sensors(&oneWire);
uint8_t Thermometer0[8], Thermometer1[8], Thermometer2[8], Thermometer3[8];//адреса датчиков
float temp0, temp1, temp2, temp3, temp_s=25;//t0 - двигатель, t1 - воздуховод, t2 - улица, t3 - салон, temp_s - заданая
byte bytes[8];
int err0, err1, err2, err3;
int error=0;
int vent_set=0;
#define m1_l 5 //первый влево
#define m1_r 7 //первый вправо
#define m2_l 8 //второй влево (боковые)
#define m2_r 9 //второй вправо(стекло)
#define en 6 //enable
#define JOY 4 //АЦП джойстик
#define val2 5 //АЦП первого мотора
#define val1 6 //АЦП второго мотора
#define vent 3 //ШИМ вентилятора
#define kran 4 //управление клапаном ОЖ
int res_dt1;//джойстик
int min_2 = 185; //боковые
int max_2 = 450; //стекло
int centr_1 = 310; //среднее первый
int min_1 = 310; //ноги
int max_1 = 490; //ноги закрыто
int centr_2 = 370; //среднее второй
int vent_s=0;
int vent_speed=0;
int t=5, f=0;
int flow=5;
unsigned long time;
void setup(void)
{
pinMode(m1_l,OUTPUT);
pinMode(m1_r,OUTPUT);
pinMode(m2_l,OUTPUT);
pinMode(m2_r,OUTPUT);
pinMode(en,OUTPUT);
pinMode(kran,OUTPUT);
pinMode(vent,OUTPUT);
digitalWrite(m1_l,LOW);
digitalWrite(m1_r,LOW);
digitalWrite(m2_l,LOW);
digitalWrite(m2_r,LOW);
digitalWrite(en,HIGH);
digitalWrite(kran,LOW);
digitalWrite(vent,LOW );
sensors.begin();
Serial.begin(115200);
TCCR2B = TCCR2B & 0b11111000 | 0x04;
//devices=sensors.getDeviceCount();//считаем сколько датчиков подключено
if (!sensors.getAddress(Thermometer0, 0)) err0=1;//ошибка. нет датчика 0 - двигатель
if (!sensors.getAddress(Thermometer1, 1)) err1=1;//ошибка. нет датчика 1 - воздуховод
if (!sensors.getAddress(Thermometer2, 2)) err2=1;//ошибка. нет датчика 2 - улица
if (!sensors.getAddress(Thermometer3, 3)) err3=1;//ошибка. нет датчика 3 - салон
sensors.setResolution(Thermometer0, 9);
sensors.setResolution(Thermometer1, 9);
sensors.setResolution(Thermometer2, 9);
sensors.setResolution(Thermometer3, 9);
GLCD.Init(NON_INVERTED); // initialise the library, non inverted writes pixels onto a clear screen
GLCD.ClearScreen();
GLCD.SelectFont(System5x7);
GLCD.CursorTo(0,5);
GLCD.Puts("OUTSIDE:");
GLCD.CursorTo(0,6);
GLCD.Puts("VENT SPEED:");
/*
if(analogRead(val1) > max_1-10 && analogRead(val2) < min_2+10) flow=2;
if(analogRead(val1) > max_1-10 && analogRead(val2) > max_2-10) flow=0;
if(analogRead(val1) > min_1-10 && analogRead(val1) < min_1+10) flow=1;
*/
temp_s = EEPROM.read(address);//читаем заданую температуру из еепром
bytes[0] = 0xFF;
bytes[1] = temp_s;
bytes[2] = flow;
bytes[3] = 0;
Serial.write( bytes,4);//отправляем ее в комп
}
void loop(void)
{
res_dt1 = analogRead(JOY); // прочитать данные АЦП
/*
bytes[0] = analogRead(val1) & 255;
bytes[1] = (analogRead(val1) & 768) >> 8;
bytes[2] = analogRead(val2) & 255;
bytes[3] = (analogRead(val2) & 768) >> 8;
Serial.write( bytes,4);//отправляем в комп
*/
byte a, b;
if (Serial.available() > 1)
{
a = Serial.read();
b = Serial.read();
if(a==0x64)temp_s=b;
if(a==0xFF)f=b;
if(a==0x78)vent_s=b*10;
}
analogWrite(vent, vent_s);//вентилятор
buttons();
if ((millis()-time)>500 && res_dt1 == 1023) //запуск процедур по таймеру
{
time = millis();
termometer();
}
motors();
lcd();
vent_speed=vent_s/17;
}
void termometer()
{
int m0, m1, m;
sensors.requestTemperatures();
temp0 = sensors.getTempC(Thermometer0);
temp1 = sensors.getTempC(Thermometer1);
temp2 = sensors.getTempC(Thermometer2);
temp3 = sensors.getTempC(Thermometer3);
if(temp3<0)
{
m0=1;
temp3=-temp3;
}
else m0=0;
if(temp2<0)
{
m1=1;
temp2=-temp2;
}
else m1=0;
m=m0*10+m1;
bytes[0] = 0x64; //префикс
bytes[1] = temp3; //салон
bytes[2] = m;
bytes[3] = temp2; //улица
Serial.write( bytes,4);
if(temp3>=temp_s+1)
{
if(temp1>temp_s-5)digitalWrite(kran,HIGH);//закрываем клапан - охлаждаем салон
else digitalWrite(kran,LOW);
}
if(temp3<=temp_s-1)digitalWrite(kran,LOW);//открываем - греем
}
void motors()
{
if(flow==0)//стекло
{
if (analogRead(val2)<max_2)digitalWrite(m2_r,HIGH);
else digitalWrite(m2_r,LOW);
if (analogRead(val1)<max_1)digitalWrite(m1_l,HIGH);
else digitalWrite(m1_l,LOW);
}
if(flow==1)//в ноги
{
if (analogRead(val1)>min_1)digitalWrite(m1_r,HIGH);
else digitalWrite(m1_r,LOW);
}
if(flow==2)//боковые
{
if (analogRead(val2)>min_2)digitalWrite(m2_l,HIGH);
else digitalWrite(m2_l,LOW);
if (analogRead(val1)<max_1)digitalWrite(m1_l,HIGH);
else digitalWrite(m1_l,LOW);
}
if(flow==3)//стекло и ноги
{
if (analogRead(val2)<max_2)digitalWrite(m2_r,HIGH);
else digitalWrite(m2_r,LOW);
if (analogRead(val1)>min_1)digitalWrite(m1_r,HIGH);
else digitalWrite(m1_r,LOW);
}
}
void buttons()
{
if(res_dt1>=715 && res_dt1<=725)//temp_s++. кнопка VOL UP
{
if(temp_s<40)
{
temp_s++;
delay(30);
}
bytes[0] = 0x5A; //префикс
bytes[1] = temp_s;
bytes[2] = 0;
bytes[3] = 0;
Serial.write( bytes,4);
delay(150);
}
if(res_dt1>=635 && res_dt1<=645)//temp_s--. кнопка VOL DOWN
{
if(temp_s>10)
{
temp_s--;
delay(30);
}
bytes[0] = 0x5A; //префикс
bytes[1] = temp_s;
bytes[2] = 0;
bytes[3] = 0;
Serial.write( bytes,4);
delay(150);
}
if(res_dt1>=176 && res_dt1<=186)//кнопка SOURCE
{
EEPROM.write(address, temp_s);//пишем в еепром temp_set
delay(500);
}
if(res_dt1>=556 && res_dt1<=566)//vent_s ++. кнопка TRACK UP
{
vent_s=vent_s+10;
delay(30);
if(vent_s > 250)vent_s=255;
bytes[0] = 0xC8; //префикс
bytes[1] = vent_s/10;
bytes[2] = 0;
bytes[3] = 0;
Serial.write( bytes,4);
delay(80);
}
if(res_dt1>=475 && res_dt1<=485)//vent_s --. кнопка TRACK DOWN
{
vent_s=vent_s-10;
delay(30);
if(vent_s <=0)vent_s=0;
bytes[0] = 0xC8; //префикс
bytes[1] = vent_s/10;
bytes[2] = 0;
bytes[3] = 0;
Serial.write( bytes,4);
delay(80);
}
if((res_dt1>=843 && res_dt1<=853) || f==0)// на стекло. кнопка MODE
{
flow=0;
f=5;
bytes[0] = 0x4B;
bytes[1] = flow;
bytes[2] = 0;
bytes[3] = 0;
Serial.write( bytes,4);
delay(80);
}
if((res_dt1>=401 && res_dt1<=411) || f==1)//в ноги. кнопка FILE
{
flow=1;
f=5;
bytes[0] = 0x4B;
bytes[1] = flow;
bytes[2] = 0;
bytes[3] = 0;
Serial.write( bytes,4);
delay(80);
}
if((res_dt1>=784 && res_dt1<=794) || f==2)//боковые. кнопка SEL
{
flow=2;
f=5;
bytes[0] = 0x4B;
bytes[1] = flow;
bytes[2] = 0;
bytes[3] = 0;
Serial.write( bytes,4);
delay(80);
}
if((res_dt1>=307 && res_dt1<=327) || f==3)//на стекло и в ноги. кнопка ATT
{
flow=3;
f=5;
bytes[0] = 0x4B;
bytes[1] = flow;
bytes[2] = 0;
bytes[3] = 0;
Serial.write( bytes,4);
delay(80);
}
}
void lcd()
{
GLCD.SelectFont(DS);
GLCD.CursorTo(0,0);
GLCD.PrintNumber(temp3);
GLCD.Puts("/ ");
if(temp_s>=10)GLCD.CursorTo(5,0);
else GLCD.CursorTo(6,0);
GLCD.PrintNumber(temp_s);
GLCD.Puts("/");
GLCD.SelectFont(System5x7);
GLCD.CursorTo(8,5);
GLCD.PrintNumber(temp2);
GLCD.Puts(" C");
int i=0;
for(i=0;i<vent_speed;i++)
{
GLCD.CursorTo(i,7);
GLCD.Puts("#");
}
int j=0;
for(j=vent_speed;j<15;j++)
{
GLCD.CursorTo(j,7);
GLCD.Puts(" ");
}
if(flow==0)GLCD.DrawBitmap(screen, 96,32, BLACK);
if(flow==1)GLCD.DrawBitmap(legs, 96,32, BLACK);
if(flow==2)GLCD.DrawBitmap(side, 96,32, BLACK);
if(flow==3)GLCD.DrawBitmap(both, 96,32, BLACK);
}
Вложение 18060
Работала исправно, но потом соеденил с cubieboard a20, c ним тоже исправно поработала и потом просто перестал показывать дисп. Дисплей подменял (есть второй МЭЛТ) ардуино и сдвиговый регистор тоже. Показания осцилографа тоже ни чего не дали.
У меня все время был гемор с библиотекой ks0108, поэтому я использовал библиотеку GLCD. Может потому что я изначально строил на Меге. Последний раз когда прошивал(система на ББ поменялась), библиотеки поменял и все. А с ks0108 у меня дисплей тож не показывал.
можешь свой скетч выложить на мегу ? дисп у меня есть winstar b МЭЛТ
Приветствую. Проверил я всю схему с осцилографом, в общем дохлый дисплей. Заказал по инету новый дисплей МЭлт МТ-12864.
Будем ждать !