Ждем с нетерпением.Цитата:
Сообщение от (vS)
Чесно сказать ты прав во многом. Но не забывай , чем доступнее цена тем больше спрос.Цитата:
Сообщение от Alexel
Вид для печати
Ждем с нетерпением.Цитата:
Сообщение от (vS)
Чесно сказать ты прав во многом. Но не забывай , чем доступнее цена тем больше спрос.Цитата:
Сообщение от Alexel
Блин, ребяты :) как я вовремя сюда заглянул... дискуссия льется рекой.
Радует высокая дружелюбность общения между "конкурентами". Думаю, прошла пора обзывания друг-друга словами типа "лошара" (с)Наша Раша :)
А по сути... очень удивлен, что разрешение у разных людей выдается по-разному. Интересен будет результат... И, кстати, очень важный результат, ибо вот-вот откроем еще одну студию чисто Тойота-Лексус.
Судя по квалификации Homeword, девайс должен получиться зачетный.
+ учитывая, что софт по управлению климатом, экранчиками и др. прелестями у него уже готов (осталось скомпилить под разные платформы кроме x586), решение будет уникальным, даже учитывая конкуренцию...
С сожалением вынужден констатировать, что ты опять не прав :( Ты же не товары повседневного спроса продавать собираешься...Цитата:
Сообщение от Chip
Ладно, куда-то нас в область экономики и маркетинга потянуло, будет реальный интерес - есть куча книг и учебников по этой теме.
Лучше расскажи как продвигаются дела с адаптером !
Chip да поднимите Вы ценник, иначе с вашим демпингом многих людей доп/денег лишите.Цитата:
Сообщение от Alexel
Да Chip скажите как там дела продвигаются с адаптером, всем интересно знать, большая аудитория следит за темой, а результатов пока не видим не слышим.
Работа кипит !!! :)
Пока ничего нового.
Интересно чем эксперемент у (vS) закончился.
Подозрительная тишина :)
Я думаю ему есть чем Вас обрадовать.
Запустил адаптер.
Что есть?
Активация RGB по кнопкам MAP, DEST, MENY,Maintenance,Calendar с одновременной передачей кода кнопки в комп, передача координаты нажатия на тач 254х254:rolleyes: (не интерполированные а честные).
Сейчас надо еще решить проблему со штатным блютузом так как он сволочь идет через нави (звук) ну и управление наверно тоже(незнаю, нет нави под блютуз) на днях подцеплюсь к машине начальника посмотрю.:cool:
Будет также коректно отображатся устройство в режиме самодиагностики
(ну там типа нет кодов неисправности нави и вход в сервисные меню).
Пока все.
Думаю в понедельник - вторник буду уже вешать на машину и тэстить.
Молоток Homeword так держать,Цитата:
Сообщение от Homeword
в общем, я не разбирал дисплей, лень было если честно... и так работы было прес
насчет резистивная матрица или оптическая можно и не разбирая проверить, на днях лекс вернется, еще кое что надо установить, тогда и проверю.
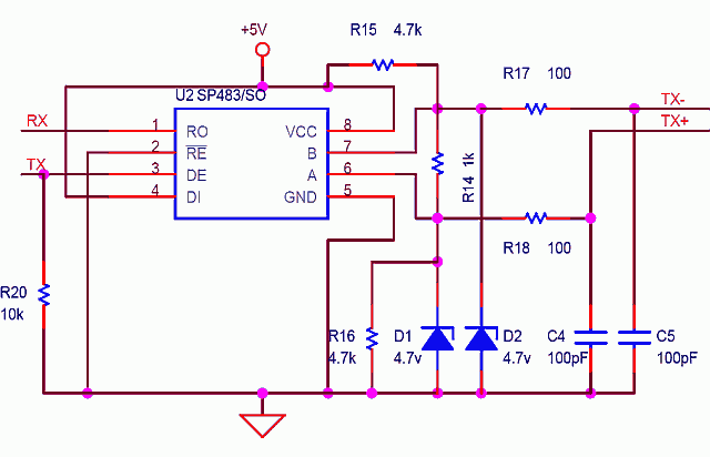
После безрезультатных поисков :confused: HA12187 (варианты по 1000 шт
не катят) случайно наткнулся на очень интересную , а главно доступную
и недорогую (около 1$) микросхемку SP483 . После некоторых раздумий и экспериментов случилось чудо - она заработала как драйвер AVC-LAN,
причем при добавлении всего нескольких пассивных компонентов.:D
Что самое интересное схема устойчиво работает даже при отсутствии нормальной земли между устройствами и на длинной витой паре (бухта 20 м).
Блин а мне уже прислали Ha12187, чем меньше корпусов тем надежней.
Ну корпусов точно также один на 8 ног , в отличии от штатной схемы добавились 3 резистора и все.Цитата:
Сообщение от Chip
Классно.
Как там тесты устройства?
Тесты идут но пока нет доступа до машины (Правительство устроило четыреЦитата:
Сообщение от Chip
дня праздников) так что пока развлекаюсь с подбором компонентов.
Ну в общем вот что получилось:
Активация RGB по нажатию кнопок NAVI DEST MENU и из меню INFO
(Календарь ,Maint) с отсылкой на комп кода нажатой кнопки.
Работа штатного BT (аналог родной NAVI ) , вход в режим диагностики и переход в сервисное меню.
Подключение внешнего источника звука (моно) по команде от компа или
по сигналу MUTE (аналог штатной нави).
Ну и естественно передача координат тача (254х254).
Но обозначилась проблема не связанная с интерфейсом.
Штатный дисплей работает в режиме 480х234 , но у меня не получилось
перевести пока не одну из моих мамок в это разрешение.:confused:
Может у кого есть какие идеи?
Если не удастся ничего придумать то придется переходить на WIN.CE:mad: .
А с климатом как?
А что именно в климате вас интересует?Цитата:
Сообщение от Sorro
Возможно ли управлять климатом с карпутера. Написан ли для этого софт?
На счёт разрешения 480х234, вроде дрова для видюх позволяют добавлять какие угодно разрешения, главное что б моник держал
Управлять можно смотри http://forum.mp3car.ru/showthread.php?t=1668Цитата:
Сообщение от Sorro
Какие дрова для каких видюх?
Покапайся в настройках детонаторов и каталистов для видеокарт на нвидиа и ати соответственно.
Я правильно понимаю, что компьютер с помощью вашего интерфейса подключается к шине AVC lan, и с него в дальнейшем с помощью определённого софта можно управлять климатом?
Ну в принципе да (см ссылку ранее) но данный интерфейс разрабатывался как замена штатной нави с возможностью подключить свой комп и получатьЦитата:
Сообщение от Sorro
координаты нажатий с ШТАТНОГО дисплея.
Но в принципе если очень надо то после замены прошивки будет работать
и как интерфейс климата , правда тогда придется выкидывать штатный дисплей, приемник, усилитель , камеру заднего вида, навигацию.
Как тестирование проходит?
Читал что ты схему модернизировал.
По поводу тестирования я уже написал что получилось , интерфейс полностью эмулирует штатную NAVI.Цитата:
Сообщение от Chip
Пока проблема в подборе мамки для разрешения 480х234.
Про схему я вроде писал чуть выше.
Выложил несколько картинок и видео того что получилось (софтинка написана только для демонстрации возможностей).
Видео 1
Видео 2Вложение 26
Вложение 27
Вложение 28
Вложение 30
Отличная работа!
Ждем релиза :)
Установил на лексус 330 мирком-200 и контройлер точскрен ,работает идеально вместо штатного навигатора .Вчера сделал точскрен на ауди Q-7 и навигацию ,фото повешу поже (большой размер ) .Очень хочется адаптор на пионеер ,имеется спрос
Что за пионер?
Homeword, Chip, прошло почти 2 месяца с момента последнего отчета, как продвигается дело ? Есть ли результаты ? Почему тема заглохла ? Я думаю многим будет интересно узнать о прогрессе :)
Адаптер готов , но по причине малой востребованности запускать в сериюЦитата:
Сообщение от kolychev
нет смысла. Запускается производство адаптера AVC to KENWOOD Navigation .
Отписал в личкуЦитата:
Сообщение от Homeword
Столько ждал и вот тее на.Цитата:
Сообщение от Homeword
Какой выход?
Цитата:
Сообщение от lew
Возможно если наберу хотябы 50 заказчиков то закажу платы и сделаю мелкую серию.
Посмотреть по поводу адаптера на кенвуд навигацию можно тут- http://forum.mp3car.ru/showthread.php?t=2895
Давай я платы сделаю 50 штук?Цитата:
Сообщение от Homeword
Ты будешь расходовать по мере необходимости и т.д. реклама не заставит себя ждать. + еще есть тема по поводу распостранения, ну это в личку.
Глянь в личку еще вопросы есть.Цитата:
Сообщение от lew
Куда ты пропал?Цитата:
Сообщение от Homeword
Пришли фаил в gerber? емаил в личке.
Возобновил проект (с помощью ув. lew , который обещал сделать ограниченную партию плат ) , так что надеюсь скоро будет счастье :D .
Привет,Цитата:
Сообщение от Homeword
заказ в работе, через пару неделек отпишусь.
От тебя недоходит ничего.Цитата:
Сообщение от Homeword
Что там у тебя, как дела?
Платы получены !!
Как только соберу все в кучку:p , отправлю ув. lew на тестирование и если все будет устраивать то можно будет распостранять в жаждующие руки спецов:D .
Все желающие преобрести данный девайс , могут оставлять заявки на этом форуме. будем надеятся что уже немного нам осталось ждать.
Для тех кто не в теме поясню, данное устройство может из штатной шины автомобиля (AVC-Lan) выдергивать нужные нам пакеты (Touch) конвертировать их в формат USB .
Короче говоря AVC-Lan то USB .
Если что я не так написал то разработчик пусть подправит.
Чуток не так, устройство эмулирует родную навигацию (родная отключается),активирует RGB машины, позволяет работать с родным блютузом (звонить по заданному номеру), передает через USB в комп координаты нажатия на тач (254Х254) и коды нажатых кнопок (MAP, DEST и т.д.)Цитата:
Сообщение от Chip