нижняя напрямую к материнке?
Вид для печати
нижняя напрямую к материнке?
угадал!
у меня форик сг9. увидел твою тему и загорелся с мыслью о чем то похожем. после наткунулся на венатор. очень заинтересовало. никогда ничем таким не занимался, но желание есть)) так что я читающий новичек пока что) по поводу контроллера, а ты не пробывал прошивать его разными прошивками? может будет эффект
эффекта не будет, прошивал двумя прошивками(под разные матрицы), мне этот контроллер практически ни к чему, лично я хочу от него избавиться вовсе, функций он у меня не несёт никаких, только расширение рабочего стола. КЗХ будет реализована на IP-камере, да и то в качестве помощника для ТСУ и регистрации заднего вида, т.к. уже установлен фаркоп и был случай ДТП, когда человек задел моё авто и скрылся, а номер его виден был только с заднего вида моего авто.
данный недостаток скорее связан с малой битностью данного контроллера. у меня имеется ещё один, там с ТВ тюнером он, вот хочу попробовать его на вшивость, надо прошивку найти с таймингами под мою матрицу.
если учтёшь все мои рассказы, с экономишь деньги и время, все варианты или направления указаны по железу и хорошим готовым проектам.
если всё заработает так, к чему стремился эти долгие четыре года, то перехожу на вторую стадию - освоение андроида и управление системами авто! внедрение ещё одного экрана, всё основное железо имеется, это управление(V.3), управление питанием(V.4), сам планшет(фото на приборке).
завтра возвращаюсь домой, пробую откатывать все возможные режимы питания на столе(ПНР) и доделку второго экрана(склейка сенсора, выбор конвертера, обвязка питания)
и наконец-то в моей лошади зазвучит музыка! но вы её не услышите...
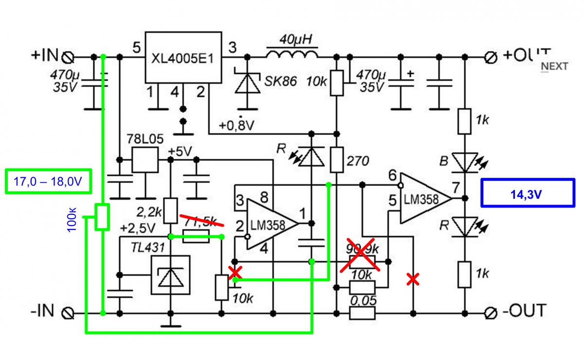
большая часть работы проделана в организации питания на контроллере от YAM1966. добавлена регулировка яркости экранов по датчику, обратная связь работы материнки(защита от повисания системы при выключении, защита от перепутывания состояний), запуск по температурам внутри системника и снаружи авто, защита от разрядки АКБ. пришлось немного допаять компонентов на контроллер.
дополнительное управление включением и выключением системы от ИК-пульта будет реализовано позже, теперь у меня не будет лишней кнопки в салоне вкл./выкл.(нужна была если требовалось выключить комп., например на природе или мойки, чтоб не высадить АКБ. основное включение/выключение происходит автоматом при открытии или закрытии авто) и освободится один провод в кабеле.
в корпусе стало ещё свободнее. избавился от этого глупого БП, теперь валяется в куче хламе, которого всё больше и больше. чпоканье с компом привело к борьбе по снижению потребления питания, оказывается очень много потреблял тот глупый БП - 0,15А(ХХ(внешнее управление) - 0,077А)!!! в дежурном режиме, теперь - 0,07А(БП - 0,011А и контроллер)
Вложение 19098Вложение 19099Вложение 19100Вложение 19101Вложение 19102Вложение 19103Вложение 19104Вложение 19105
экран пока один, второй позже привяжу, т.к. нет ещё одного контроллера i2c->USB от YAM1966 для второго сенсора. ну и конвертер LVDS->HDMI хочу сменить с "народного" на другой, который сигнал с картинкой не кривит.
по внешнему питанию останется повесить на контроллер от YAM1966 выключение маршрутизатора и IP-камер для защиты от разряда АКБ особенно при низких температурах, сейчас это вручную выполняется, через контроллер солнечной панели.
ну вот, управление системой сделано - МОЯ МЕЧТА СБЫЛАСЬ!!! за долгие 4-5лет!!! Юра лучший инженер-программист с которым пересекался и знает чем он занимается! оказывается данные свойства не важны когда работаешь на работе, да-да, статистика собеседований и пересечения с людьми на рабочих местах.
я избавился ещё от одной кнопки в салоне - вкл./выкл.("POWER") материнки, теперь эту функцию выполняет ИК-пульт дистанционного управления и соответственно большая синяя кнопка в верхней части, уже демонтирована!
ниже привожу частичную на данный момент, схему обвязки соединений: 05.01.17г
Вложение 19120
для более читабельного качества:
Вложение 19121 05.01.17г
и фото внесённых изменений в контроллер от YAM1966:
Вложение 19108Вложение 19109Вложение 19110Вложение 19114
датчик внешней температуры не подключён, т.к. руки не дошли до него.
качество фото далеко не требуемое, но за неимением лучшего...
практически все изъяны управления питанием исправлены, датчик освещённости уже привязал, работа стабильная.
ОГРОМНОЕ СПАСИБО YAM1966!
осталось выставить пороги мин/макс внутренней температуры и подключить наружний датчик.
позже будет добавлено управление питанием маршрутизатором и IP-камерой, именно уже на данный момент они мне высаживают АКБ т.к. включение происходит вручную и порой забываются включаться/выключаться, хотя и повешаны на контроллер солнечной панели в которой так сказать есть защита от разряда АКБ, но алгоритм там г-но, поэтому защита не выполняется в полной мере.
ещё одна приятная новость - своял бюджетный MPPT контроллер солнечной панели! из обычного понижающего DC-DC преобразователя со стабилизацией по току и напряжению(http://avrobot.ru/product_info.php?products_id=1498 или http://mysku.ru/blog/aliexpress/32986.html). ещё одну бестолковую коробку за деньги(PWM-контроллер заряда АКБ от солнечной панели), выкину науй из авто ещё один чемодан!
теперь вытащим ещё немного электричества из панели)))
ограничение тока по входному напряжению ниже +17,4V и стабилизация напряжения по выходному напряжению +14,6V:
Вложение 19122
Вложение 19127
подключенная солнечная панель имеет напряжение на холостом ходу 22,5V , сам стабилизатор имеет входной диапазон 5-32V, нам самое главное получить при панелях с ХХ +22,5V - просадку не ниже 17-18V понижающим стабилизатором с максимальным КПД(импульсные преобразователи) на выходе которого напряжение не превысит максимально-допустимого АКБ(если AGM = 14,8V). ДА, не забудьте стабилизатор-АКБ развязать диодом!!! иначе при отсутствие напряжения на солнечной панели, стабилизатор будет ночью дожирать АКБ сам)))
надо найти солнышко и будем делать посмотреть...
здесь давайте обсудим главные основы постройки компьютера в автомобиле, а их в данном разделе всего две:
- 1 - данную основу поставим во главу, это организация управлением компьютером, т.е. состояние и питание, реализовано у меня всем и всего на одном контроллере от YAM1966, про полные возможности вы можете почитать тут: http://pccar.ru/showthread.php?t=20460 (ресурс тот не очень, но полное описание только там), я пользуюсь лишь частью из всех, а главное, было добавлено по личной просьбе - +организация управления питанием+регулировка яркости диплея(-ев)
Вложение 19123
- 2 - это конечно вторичное, почему вторичное? - да потому-что строить можно на всём и вся, тут зависит от религий, дипломов, специальностей, нравов и т.д.. в общем это материнка. из всех перепробованных, я пожалуй выделю одну: INTEL DQ77KB
Вложение 19124
- из недостатков: ограниченная мощность процессора и покупка только из списка производителя, но на первом БИОСе(или там по другому теперь называется) могут многие процы работать.
- из преимуществ: лучшая поддержка из которых пересекался, но после YAM1966 конечно))). количество портов/интерфейсов выше требуемых обычному люду, включая вывод звука по оптике, сменные процессоры под требования пользователя и его семейных возможностей.
даже на данный момент плата актуальна, хоть и устарел процесс 22нм и прекращена поддержка данного продукта.
И так о материнке смысла наверное нет писать, т.к. вся основная по ним информация есть в начале темы, поэтому давайте расскажу о главном отличии автомобильного компьютера и обычного для нас в обиходе, назовём его домашнего/промышленного/стационарного, в общем питающимися от сети электростанций - это ограниченное поставляемого/вырабатываемого количества электричества/мощности, при малом времени нашего наблюдения. любое наше невнимание приведёт к использованию запасённой емкости электроэнергии и выходу из строя распространённых и затратных АКБ.
Поэтому за достаточное время использования компьютера в авто был затребован сложный алгоритм управлением запуском и завершением работы компьютера. туда вошли зависимости: от макс./мин. наружней(вне авто), а также внутрикорпусной температуры воздуха, зависимости напряжения от времени АКБ(просадка при запуске ДВС), обратной связи с материнкой(сигнал о том что система запущена/работает), разделением алгоритма/принципа "запуском" и "завершением работы" системы.
Первая проблема с которой столкнулся, даже специальный для этого блок питания - перепутывание состояний системы и вместо "завершения работы" выполнялся "запуск" системы, последствия - разряженный полностью АКБ.
Теневые проблемы - снижение потребления питания в дежурном режиме(основная) и менее важная - в рабочем, полное исключение потребления ресурса АКБ в отрицательные температуры, а особенно при температурах ниже -18С.
Поверхностные - невозможность управления операциями(громкость, переключение треков и т.д. и т.п.) при движении без тактильности без отрыва взгляда от дороги, требуются органы управления - обычные кнопки, ручки, клавиатуры, пульты ДУ
Так вот, все эти причины привели единому блоку или плате. изначально я планировал сделать отдельно управлением питанием, но случайная переписка с YAM1966, о том что данная функция возможна будет на 4-й версии(тогда ещё она была в проекте, а я пользовался 3-й) - было решено подождать и поразмыслить. далее переключения на борьбу с экранами, потом кризис, изменения в жизни - отвлекли все возможности от 4-версии. пока не было возможности покупки, хотел написать алгоритм на "бубуинке"(ардуино) благо у меня их валяется, Юрий тоже уговаривал на "бубуинку", но, все потребности на одной маленькой плате привлекали намного больше, чем вязанка плат и проводов. летом 16года я всё-таки изъял часть бюджета и приобрёл приблуду от YAM1966. далее переписка и наша занятость, долежала так приблуда до декабря и всё-таки Юрий смог выполнить мою просьбу. пока был в отпуске(ноябрь-декабрь) поигрался с потреблениями "бубуинками", контроллера от YAM1966, всяких БП(повышающих, понижающих, повышающих и понижающих, с управлением(умный БП) ) - в общем все опыты со всем этим барахлом привело именно к имеющей схеме и компонентов. контроллер от YAM1966 построен на процессоре с избыточными параметрами, поэтому дополнительные функции даже не прибавили нагрузки.
за 10 дней работы ни одного сбоя, прекрасное выполнение команд, я забыл проверку состояния компьютера после закрытия авто, забыл про клавиатуру!
вот так моя суперлень и настырность привела к идеальному результату нашего труда.
Пост скриптум: в процессе комментариев буду дополнять запись ответами, поэтому следите за датой редактирования...
Ко вторичным основам пожалуй можно отнести экраны, управление функциями в процессе управления авто и выбор блока питания.
У многих в голове выскочит ошибка — "Почему именно вторичные?!" Ведь действительно, матрица является первым устройством которого касается глаз и палец человека, БП — первое устройство на сети питания от которого зависит на сколько мощная будет система. В действительности это так, а вот на стадии проектирования являются вторичными и зависят от выбора именно возможностей системы в целом, а также видения дизайнера интерьера во вред комфорта и безопасности управления авто, обычно это: то что оказалось бесплатным — из того и делаем!
И так, экраны делятся на три подпункта:
— 1 — Матрицы
— 2 — Сенсорные стёкла
— 3 — Интерфейс или способ подключения матриц
— 1 — о технологиях, видах, размерах матриц можно учитаться, мы будем разбираться какие параметры нам важны в автомобиле и почему для авто важны именно они:
1.1 — Яркость! — это первый и важный параметр, т.к. автомобиль у нас состоит как минимум из стёкол с трёх сторон, а особенно лобовое которое в основном частично заходит на потолок, а экран на 90% будет находится именно под ним. и так яркость для нормального чтения должна составлять не менее 600кд/м2< или ещё пишут nit. более читаемые в темных салонах авто(низкий потолок, малая площадь остекления, вертикальное лобовое) составляет =400кд/м2. чтоб объяснить на "яблоках", был у меня обычный форестер с обычной крышей было с натяжкой достаточно яркости в 400кд/м2, когда сменил на такой-же форестер, но уже с люком, экран стал уже не читаем.
1.2 — Интерфейс подключения — очень важный пункт, т.к. нам нужно состыковать матрица-материнка. стандартов мильярд с прицепом, перечислять не имеет смысла поэтому выделю два — LVDS и DP(eDP)
1.3 — Разрешение — этот пункт будет относится к часто спорным параметрам и для как 99% спорящих относят к основным — это большая ошибка. этот параметр важен и в гораздо узком диапазоне уже достаточен, диапазон этот нормальный от 1024х600 до 1366х768/1280х800. при этом диагональ экрана будет составлять 9" — 11,6". Самая удобная диагональ в авто в диапазоне 9"-11,6", меньше даже рассматривать не стоит и даже не хочу об этом беседовать и рассуждать об эстетики интерьера. вообще разрешение прямопропорционально зависит от размера диагонали при соответствующих пропорциях, т.е. является не полное разрешение всего экрана, а конкретное на см2, т.е. площадь. косвенно связан с конкретной ОС и сенсорным экраном, т.к. при высоком разрешении уменьшаются размеры значков и уже выбрать что-то пальцем на экране становится огромной проблемой.
1.4 — Поверхность — тут два вида — глянцевая и матовая. считается что матовая меньше бликует и лучше читается при свете в отличии от глянцевой — это огромная ошибка, к тому-же матовость приводит к расплывчивости изображения, поэтому только глянцевая
1.5 — Углы обзора — параметр практически для авто не важен, и углы в 45гр уже достаточны даже более чем.
— 2 — сенсорные стекла бывают нескольких видов их более 5-ти точно, но разберём два — Ёмкостные и Резистивные
начнём с плохих, Резистивных — обладают более низкой светопропускаемостью(КПД), искажают изображение(добавляют матовость/размазанность), низкая чувствительность к тактильности, низкий ресурс, требовательные в высокоточной рамке корпуса/панели, но правда реагируют на любой предмет с более высокой точности нежели емкостные.
Ёмкостные — чёткая стеклянная прозрачность(более высокий КПД), высокая тактильность, большой ресурс, точность рамки не важна вообще. на этом заканчиваются плюсы и начинаются минусы ёмкостных — очень помехонеустойчивы, с яркими матрицами работают только в помехоустойчивом варианте, практически все имеют i2c интерфейс, обязательный монтаж — поверхностный на панель/корпус, т.е. должны иметь продолжающуюся рамку из стекла, иначе возникнут сложности к касаниям в крайних областях экрана. Поэтому для красивой картинки и тактильности — вам предстоит весёлое чпоканье…
— 3 — Способ подключения, практически любое подключение матрица-материнка производятся через конвертеры/контроллеры, единственный прямым вроде является DisplayPort(DP), даже присутствующим на борту материнки LVDS является конвертерным через чип с DP, но является самым качественным. распространёнными в нашем безграмотном народе являются через контроллеры HDMI/VGA->LVDS/DP и обычно с разбежкой с физичекими разрешениями, не имеющими регулировки яркости подсветки матрицы, яркость там производится самой матрицей, т.е. обработкой картинки. ранее сообщениями есть фото разницы изображения прямого подключения к материнки(нижнее) и через конвертер HDMI->LVDS(верхнее) на так называемом "народном" с КЗХ
в основном народное подключение несёт проблемную эксплуатацию, темную картинку и большая потеря качества при затемнённом экране при ночном режиме.
Теперь рассмотрим способы управления функциями компьютера.
Способов имеется множество, как и контроллеров, давайте перечислим основные и разберём на достоинства и недостатки:
1 — Сенсорный экран — быстрый и безграничный доступ, самая яркая инфологическая модель взаимодействия с человеком. Недостатки: нет тактильности, при малых диагоналях(до 13") требуют особого графического интерфейса, невозможность вторичных фоновых действий(отвлечение от управления авто)
2 — кнопки/регуляторы/джойстики управления на органах управления — требовательное условие для безопасного и комфортного управления авто. высокая тактильность, фоновое вторичное управление без отвлечения от управления авто. недостатки: при отсутствии придётся интегрировать в интерьер, только конкретные действия и очень узкие возможности.
3 — голосовое управление — неплохое дополнение к вышеперечисленным и уничтожая их недостатки. недостатки: сложная реализация на данный момент.
4 — отдельный пульт ДУ — хорошее дополнение к вышеперечисленным в основном для удобства остальных членов салона авто и управление вне салона авто. В этот пункт отнесём клавиатуру и мышь. клавиатура обычно нужна для настройки системы, переписки. Мышь для создание графических фигур.
5 — управление жестами, реализуемая через видеокамеру, разбирать не будем, лишь для расширения кругообзора.
можно ещё добавить если потребует публика…
Для реализаций управления существуют много решений и способов, выделю только перечисленный выше контроллер от YAM1966 и реализация на гибкой основе "Ардуино" и подобных.
Выбор БП
Многих перед покупкой хлама интересует вопрос — какой БП брать и на какую мощность? часто встречаю решения выбора — 4-МТХ, "с запасом выбрали" обосновывая своё решения отвечают люди поставив БП мощностью в 250Вт и при этом обладая огромными размерами, почти с нормальную материнку. но, вот как можно увидеть по ссылкам, есть фото потребления довольно-таки мощной построенной системы, мощнее я практически не встречал, просто так получилось уже в процессе требований, при БП 100-120Вт потребления не превышают при 12V 6-7А при запуске, в работе около 4А цифры крутятся, это примерно 50Вт со всем барахлом.
есть ещё разновидности БП с гальванической развязкой — бред! происхождение свиста от генератора в тракте звука с БП никак не связан, даже многие подтверждали что свист имелся через цифру(оптику)! и с БП имеющими гальваническую развязку различные шумы пробегали, вот так-то.
Поэтому не бойтесь строить на разумных компонентах!