Вложений: 1
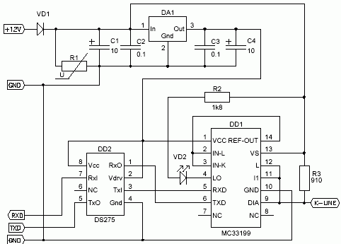
Адаптер подключения CarPC к K-Line.
С помощью этой схемы можно подключится к Ecu и используя соответсвующий софт , смотреть и управлять парамметрами двигателя и др.
Прогресс движется вперед семимильными шагами и заглядывает даже за ворота автомастерских , в которых все чаще и чаще можно встретить ноутбуки в качестве диагностического компьютера. Нет слов, ноутбук более мобилен, функционален и в какой-то мере престижен, прибавляя "вес" автосервису. Но... В последнее время участились жалобы либо на неправильную работу адаптеров К-Line, либо, что еще хуже, выход из строя COM - портов ноутбука. Дело, мне кажется в том, что у некоторых ноутбуков СОМ-порты работают с уровнями сигналов +/- 3V, в то время как большинство адаптеров, рассчитанные на РС и собранные на микросхемах МАХ232 выдают полноценные +/- 12V. То есть, для работы с ноутбуком желательно иметь адаптер, предназначенный именно для этого. Самый простой путь - заменить привычную нам всем МАХ232 на МАХ3232, имеющую пониженные напряжения сигналов.
Другой, и, как мне кажется (IMHO), более прогрессивный способ использование для согласования с портом ноутбука микросхему DS275. Данная микросхема работает с теми уровнями сигналов, которые получает, адаптируясь хоть к СОМ-порту РС, хоть к ноутбуку, представляя собой оптимальное решение для реализации K-Line. Кроме всего прочего, данный способ практически не требует "обвязки" микросхем.
http://compcar.ru/forum/attachment.p...1&d=1201824996
Вложений: 1
Самая простая схема на 2-х транзисторах
Одну из самых простых, но при этом отлично работающую схемку на двух транзисторах Вы видите на рисунке. Диод, защищающий схему адаптера от переполюсовки должен быть с минимальным падением напряжения, например, диод Шоттки. В некоторых случаях полезно подобрать номинал резистора R4 в пределах 510 Ом - 1 КОм, замеряя ток между K-Line и общим проводом в пределах 15-20 mA. Основная проблема адаптеров такого типа - транзистор передающий сигнал от К-линии на компьютер (Q1 на приведенной схеме) медленно закрывается, что вызывает необходимость подбора резисторов для предотвращения перенасыщения транзистора. В противном случае фронт сигнала сильно запаздывает, что приводит к отсутствию связи.
Несколько таких адаптеров успешно работают, диагностируя все системы - от Микаса до Bosch MP7 и со всеми программами - загрузчиками блоков Январь 5.1.X. Иногда, при неустойчивой работе с протоколом ALDL, в котором пятивольтные уровни сигнала достаточно убрать резистор питания K-Line (в данном случае R4). Транзисторы, использующиеся в схеме - любые маломощные кремниевые, структуры n-p-n, например, КТ3102. Желательно подобрать транзисторы с максимальным значением коэффициента усиления по току.
Как проверить адаптер не подключая к автомобилю? Очень просто. Дело в том, что поскольку линия после адаптера однопроводная, можно послать в порт сигнал и тут же его прочитать (режим "эхо"). Для этого необходимо подключить адаптер к компьютеру и воспользоваться древней программой диагностики компьютеров - Check It 3.0. Включаем режим диагностики COM и наблюдаем в окнах прием - передачу символов. Если все проходит нормально, это косвенно говорит о том, что схема работает, для полной уверенности необходимо осциллографом проконтролировать сигналы RxD, TxD и K-Line. Размах сигналов на разъеме СОМ - порта должен быть от +12V до 0V (в идеале, реально чуть поменьше. По стандарту необходим размах от +12 до -12V), а на линии K-Line от +12V до нуля. Проверку адаптера осуществляет так же программа диагностики ICD.
http://compcar.ru/forum/attachment.p...1&d=1201825036
Re: Адаптер подключения PcCar к K-Line.
Цитата:
Сообщение от Chip
Вот еще одна схема k-line , на мой взгляд простая и надежная.
Ком порт на нотбуке не вылетит.
Эта схема пойдёт и для COM USB...В настоящее время встретить "обычный COM " на буках-большая редкость.
Re: Адаптер подключения PcCar к K-Line.
Нет это RS232, можно поставить мост COM-to-USB от FTDI или CP2102 для полного счастья :)
Re: Адаптер подключения PcCar к K-Line.
2fmy1:
Почему умиляет? Микруха как раз под это дело заточена. Другое дело ее хрен достанешь...
Re: Адаптер подключения PcCar к K-Line.
DS275 - тоже хорошая микруха, но не знаю как сейчас. А года полтора назад я ее тоже не смог найти
Re: Адаптер подключения PcCar к K-Line.
Цитата:
Сообщение от Chip
Нет это RS232, можно поставить мост COM-to-USB от FTDI или CP2102 для полного счастья :)
Чот я не пойму , почеме нет? Согласование во входу и выходу есть, сигналы теже.
Re: Адаптер подключения PcCar к K-Line.
Потому что у COM и USB разные протоколы