Вложений: 7
Бортовой комплекс PCCar Саptiva 2,4 AT
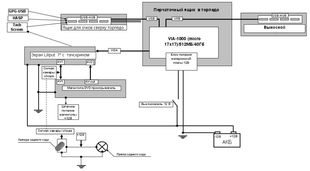
Имея определенный опыт построения компьютерной автомобильной системы (2005 год - Hyundai XG-30 - www.xg30.narod.ru ) решил на новой Каптиве поставить аналогичную систему. Сначала слелал ее на базе ноутбука Flybook ( http://www.maksimatuning.com.ua/foru...st=0&#entry337 ), который к большому сожалению оказался очень слабым и пришлось переделать систему под миниматеринку от VIA (17х17 см, 1 Ггц, 512 озу, 40 HDD, питание от БП на 12в.). Потом заменил монитор с выездного однодинового на встроенный 7" Лилипут с тачскрином. Установленный DVD-ресивер и камера заднего вида приносят достаточно большой комфорт.
Что получилось- смотрите на фото:-)
1. Загрузка
http://compcar.ru/forum/attachment.p...1&d=1201098295
2. Рабочий стол
http://compcar.ru/forum/attachment.p...1&d=1201098295
3. Крупный план
http://compcar.ru/forum/attachment.p...1&d=1201098295
4.Вывод магнитолы на экран
http://compcar.ru/forum/attachment.p...1&d=1201098295
5. Камера заднего хода на малом экране (можно вывести и на большой)
http://compcar.ru/forum/attachment.p...1&d=1201098295
6. Так было :-) от производителя
http://compcar.ru/forum/attachment.p...1&d=1201098295
7. Схема подключений
http://compcar.ru/forum/attachment.p...1&d=1201098295
Re: Бортовой комплекс PCCar Саptiva 2,4 AT
Визуально монитор смотрится как 8".
За сколько такой моник взял?
Как у него контрасность, угол обзора?
А то тоже 7" нужен, думаю какой лучше взять.
Re: Бортовой комплекс PCCar Саptiva 2,4 AT
8" дюймов смотрится слишком громоздко. 7"-это родной- который ставят в это место для кореи (внутренний рынок). Брал за 232$ в Штатах. У нас- не дешевле 340$.
Яркость 350 cd/кв.м
Угол-130 на 105 градусов. (гор-верт)
Контрастность вроде нормальная... хотя на выездном была как мне кажется лучше.
Re: Бортовой комплекс PCCar Саptiva 2,4 AT
Отдельное спасибо за хороший ресурс. Чувствуется что этот форум в надежных и толковых руках. Много полезного я отсюда почерпнул... Будут вопросы- буду обращаться. Еще раз- спасибо!!! Если не сложно- в личку кинуть или асю или скайп или телефон.
Re: Бортовой комплекс PCCar Саptiva 2,4 AT
Долизал свою систему... вчера доделал автономную систему питания с дополнительным аккумулятором для компа- чтобы при заводке не перегружался... теперь все ок... работает устойчиво....
Re: Бортовой комплекс PCCar Саptiva 2,4 AT
Не могу заставить работать iGo под разрешением 800х600 ( о 640х480 даже не мечтаю).... хелп ми!!!
Re: Бортовой комплекс PCCar Саptiva 2,4 AT
iGo 640x480 лежит на этом сайте, а вот 800х600 пока нету :(
А зачем доп аккумулятор ?
У тебя что за блок питания такой ?
Сейчас в БП есть перемычки для регулирования паузы для запуска 5сек 30сек.
Re: Бортовой комплекс PCCar Саptiva 2,4 AT
Блок питания на 12 вольт к материнке VIA. нет на нем никаких задержек. :-( Другого у нас пока нет... А насчет 640х480... меня интересует версия под которую есть карты украины и киева-это старая версия igo. Новая хорошо работает... но карты не смог скачать :-( а от старой не подходят..
Вот эта работает http://www.compcar.ru/forum/showthread.php?t=1243
Вложений: 1
Re: Бортовой комплекс PCCar Саptiva 2,4 AT
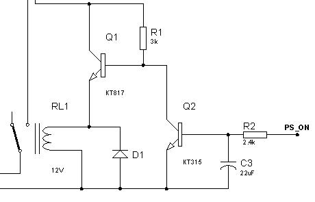
Можно собрать вот такое устройство задержки включения.
http://compcar.ru/forum/attachment.p...1&d=1201531314
Re: Бортовой комплекс PCCar Саptiva 2,4 AT
Спасибо! а сглаживание в момент работы стартера берет на себя конденсатор? Как я понял это электролит на 22 мкф и вольт на 20? А параметры дросселя и диода? (д242?)