arduino nano v.3 (Arduino Nano Duo)
Проекты для Arduino
Внимание!!!
В данной версии устройства Carduino устранены все недостатки, обнаруженые в оригинальной версии Arduino Nano v.3
В оригинальной версии из-за ошибки в схеме , после перезагрузки компьютера устройство определяется как неизвесное. У продаваемого на carmonitor.ru Carduino Nano эта проблема устранена.
Вложение 5433
arduino Nano v3 100% совместим с Arduino и Freeduino . И этот малыш при размере всего 18 X 43 мм имеет тот же функционал и на два аналоговых порта больше, чем на Arduino Diecimila, он на много удобнее в использовании, в несколько раз меньше по габаритам, процессор и мост используются теже что и в Arduino (Atmega168 и FT232R), можно питать как от USB так и от бортовой сети автомобиля, подключение к CarPC осуществляется через mini-USB .
Назначение пинов такое же как и в Arduino Diecimila (Freeduino)
Вложение 5671
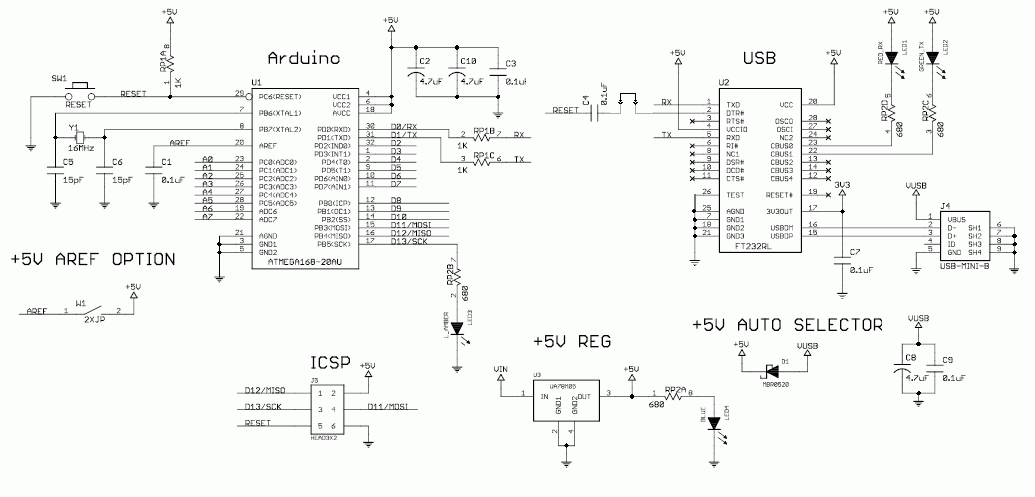
Схема Arduino Nano v.3(Carduino)
Вложение 6021
софт используется тот же.
Открытые проекты для Arduino (Carduino)
Подходит для установки в DIP-30 панельку
Вложение 5435
Очень удобно использовать Carduino Nano для отладки любого устройства на макетной плате.
Вложение 5431 Вложение 5439
В продаже будут примерно через 7-14 дней , цена будет ниже аналогов.
Плата имеет :
22 цифровых вводов/выводов, 6 из которых могут выдавать ШИМ сигнал
и 8 аналоговых входов с дискретностью в 1024 значений, для сравнения у Arduino Diecimila всего 6 аналоговых входов.
Напряжение нагрузки по каждому из выходов 40 мА
Рабочее напряжение микроконтроллера 5В
Входное напряжение на разъеме питания 6-20В
Тип микроконтроллера ATmega168
Тактовая частота 16 МГц
Память программ (Flash) 16 KB
Оперативная память (SRAM) 1 Кб
Энергонезависимая память (EEPROM) 512 байт
Размер 18 X 43 мм
Вложение 5683
Автоматический сброс микроконтроллера при записи программы
Миниатюрный светодиодный индикатор включения питания
Светодиодные индикаторы режимов: (TxD), (RxD), (L)
Автоматическая определение и переключение источников питания
Использование мини USB разъема для программирования и связи с компьютером
ICSP разъем для прямой загрузки программы в контроллер.
Стандартный 2,54 мм (0,1'') шаг контактов выходных разъемов
Кнопка ручного сброса
Плату arduino Nano V.7 можно питать от разъема USB, от внешнего нестабилизированного источника 6...20 В (контакт 30 VIN), от внешнего стабилизированного источника +5 В (контакт 27). Система автоматически выбирает тот источник.
Сравнение размеров Arduino Nano и Arduino Diecimila
Вложение 5475
Вложение 5437

