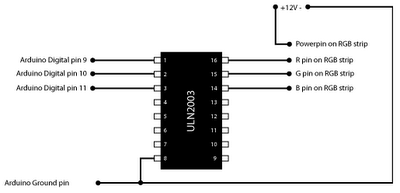
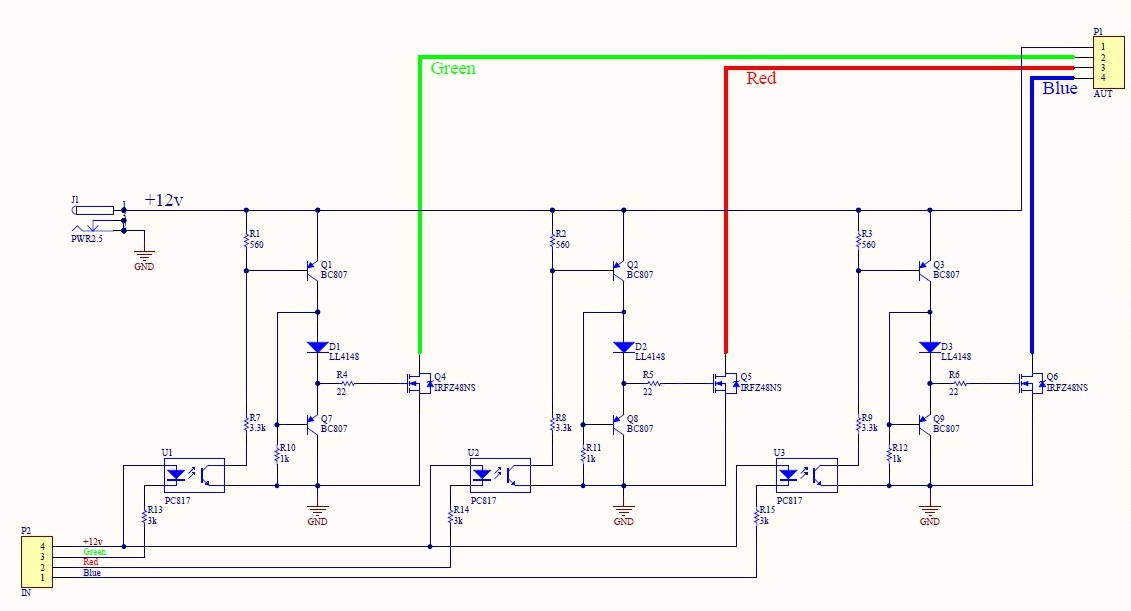
Всем привет. Имеется arduino uno, 2 ленты rgb по 5 метров, усилитель rgb . Нужно все это соедить.
Я представляю это так:
адуино - усилитель - лента - усилитель - лента
Подскажите правильно это будет или нет? Если так, то как правильно соединить ардуино - усилитель?
Заранее спасибо
