Страница 1 из 4 1234 ПоследняяПоследняя
Показано с 1 по 10 из 39
  1. #1
    Администратор Аватар для Chip
    Регистрация
    08.06.2007
    Возраст
    56
    Сообщений
    13,381
    Вес репутации
    10

    По умолчанию ELM своими руками

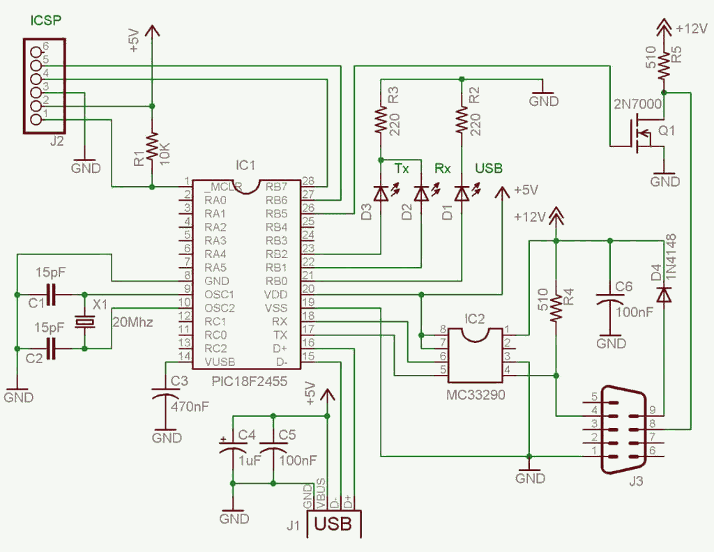
    Вообщем можно собрать несложную схемку и прошить контроллер.
    Должно работать. Сам не пробовал.
    Схема с прошивкой и драйвером прилагается.
    Миниатюры Миниатюры Нажмите на изображение для увеличения. 

Название:	sch1.png 
Просмотров:	3817 
Размер:	30.4 Кб 
ID:	1259  

  2. #2
    Местный
    Регистрация
    09.03.2008
    Сообщений
    198
    Вес репутации
    268

    По умолчанию Re: ELM своими руками

    Цитата Сообщение от Chip
    Вообщем можно собрать несложную схемку и прошить контроллер.
    Должно работать. Сам не пробовал.
    Схема с прошивкой прилагается.
    Извиняюсь за серость , а что такое ELM ?

  3. #3
    Местный
    Регистрация
    27.02.2008
    Возраст
    44
    Сообщений
    128
    Вес репутации
    246

    По умолчанию Re: ELM своими руками

    Чип для диагностики автомобилей

  4. #4
    Представитель "Compcar" Аватар для NSMax
    Регистрация
    14.06.2007
    Возраст
    52
    Сообщений
    317
    Вес репутации
    307

    По умолчанию Re: ELM своими руками

    Цитата Сообщение от Chip
    Вообщем можно собрать несложную схемку и прошить контроллер.
    Должно работать. Сам не пробовал.
    Схема с прошивкой прилагается.
    А о какой ELM речь?
    Новосибирск, Барнаул. Jaguar X-Type,

  5. #5
    Администратор Аватар для Chip
    Регистрация
    08.06.2007
    Возраст
    56
    Сообщений
    13,381
    Вес репутации
    10

    По умолчанию Re: ELM своими руками

    Все зависит от версии прошивки.
    Пока не сделаешь не узнаешь.

  6. #6
    Представитель "Compcar" Аватар для NSMax
    Регистрация
    14.06.2007
    Возраст
    52
    Сообщений
    317
    Вес репутации
    307

    По умолчанию Re: ELM своими руками

    Цитата Сообщение от Chip
    Все зависит от версии прошивки.
    Пока не сделаешь не узнаешь.
    :-)
    Так, все делаем, пробуем и сообщаем
    Последний раз редактировалось NSMax; 18.07.2008 в 13:46.
    Новосибирск, Барнаул. Jaguar X-Type,

  7. #7
    Администратор Аватар для Chip
    Регистрация
    08.06.2007
    Возраст
    56
    Сообщений
    13,381
    Вес репутации
    10

    По умолчанию Re: ELM своими руками

    Еще одна версия ELM, теперь изветно что ELM 327 v1.1.
    Вложения Вложения

  8. #8
    Пользователь
    Регистрация
    27.04.2008
    Сообщений
    39
    Вес репутации
    226

    По умолчанию Re: ELM своими руками

    а можно для тех кто в танке уточнить , разъем ICSP куда подключать и где посмотреть его распиновку

  9. #9
    Пользователь
    Регистрация
    27.04.2008
    Сообщений
    39
    Вес репутации
    226

    По умолчанию Re: ELM своими руками

    а заодно подскажите где MC33290 и MC33390 брать и сколько это чудо стоит?
    и если через USB работать они вообще нужны или нет
    вроде как по схеме только на ком порт пашут
    Последний раз редактировалось abfhome; 21.07.2008 в 08:11.

  10. #10
    Представитель "Compcar" Аватар для NSMax
    Регистрация
    14.06.2007
    Возраст
    52
    Сообщений
    317
    Вес репутации
    307

    По умолчанию Re: ELM своими руками

    Цитата Сообщение от abfhome
    а заодно подскажите где MC33290 и MC33390 брать и сколько это чудо стоит?
    и если через USB работать они вообще нужны или нет
    вроде как по схеме только на ком порт пашут
    А где ты тут 232 увидел? Тут только USB. ISP это разъем для внутресхемного програмирования и если ты не знаншь что это такое, то и собирать не пробуй :-)
    Новосибирск, Барнаул. Jaguar X-Type,

Страница 1 из 4 1234 ПоследняяПоследняя

Информация о теме

Пользователи, просматривающие эту тему

Эту тему просматривают: 1 (пользователей: 0 , гостей: 1)

Ваши права

  • Вы не можете создавать новые темы
  • Вы не можете отвечать в темах
  • Вы не можете прикреплять вложения
  • Вы не можете редактировать свои сообщения
  •