В очередной раз идет сборка КарПК. Правда, очень неспешно.
Выкладывать буду по мере завершения и наличия времени.
План пока такой:
1. Монитор, рамка и т.д.
2. Комп
3. Акустичекая часть (ящик саба, миды, проводка и т.д.)
4. Софт (минифронтэнд под фубар и т.п.)
Конструктивная критика приветствуется.
Начнем с монитора.
Все оказалось очень просто. Это не стальную торпеду в 07 пилить))
Я согласен с теми, кто скажет, что монитор низковато получился. Возможно, в будущем что-нибудь придумаю. Но пока задумка в максимально стоковом виде.
Изначально вид такой:(фото не мое)
Срезал нижнюю полку в панели под 2-din магнитолу
И все удалось.
Попытка внедрить датчик освещенности провалилась по соображения эстетики, и в результате получился, как мне кажется, неплохой финальный вариант
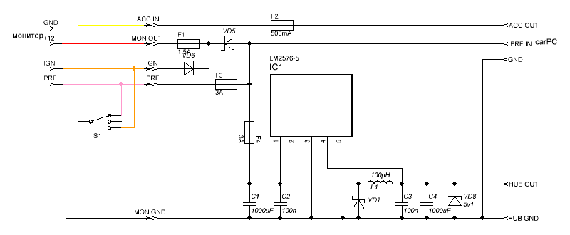
Для управления монитором и компом изготовлен usb управляющий модуль:
Функции:
входы: энкодер, резистивные кнопки, фоторезистор, габариты, задняя передача
выходы: управления яркостью подсветки, нажатие кнопок монитора.
По входящим событиям совершает следующие действия:
1. комбинация клавиш
2. клик/двойной клик в заданной точке
3. перемещение курсора по осям
4. управление громкостью (+/-/mute)
5. управление яркостью монитора
6. вкл/выкл монитора, переключение входов
Плюс озвучивает все это буззером железно или любым звуковым файлом программно. Имеет несколько переключаемых режимов (с светодиодной индикацией), в каждом из которых на кнопку назначается свое действие, и обработку длинных/коротких нажатий.
Для обработки и настройки устройства написана несложная софтина:
Программу пока не выкладываю, еще нужны некоторые доработки.
продолжение следует


 
			
			 
					
						 
					
						 manu_245 CarPC
 manu_245 CarPC
				 
					
					
					
						 Ответить с цитированием
  Ответить с цитированием Зато такое ощущение, что немного возросла жесткость кузова на скручивание за счет ящика. А может кажется...
 Зато такое ощущение, что немного возросла жесткость кузова на скручивание за счет ящика. А может кажется...
