Страница 1 из 3 123 ПоследняяПоследняя
Показано с 1 по 10 из 27

Тема: RGBs->CVBS

Комбинированный просмотр

Предыдущее сообщение Предыдущее сообщение   Следующее сообщение Следующее сообщение
  1. #1
    Гуру Аватар для (vS)
    Регистрация
    18.06.2007
    Возраст
    48
    Сообщений
    1,981
    Вес репутации
    710

    По умолчанию RGBs->CVBS

    ни кто, случайно, не заморачивался?
    из композита ргб сделать не проблема.... но нужен обратный процесс, ктонить сталкивался с недорогим решением?

  2. #2
    Администратор Аватар для Chip
    Регистрация
    08.06.2007
    Возраст
    56
    Сообщений
    13,381
    Вес репутации
    10

    По умолчанию Re: RGBs->CVBS

    Ты не это ищешь?
    Я понял для чего тебе для замены штатного моника
    Удаляем штатный монитор,
    Потом берем нормальный монитор , ставим вместо штатного, цепляем на VGA CarPC , а на AV1 подключаем преобразованую из RGB в TV штатную инфу ,
    на AV2 камеру заднего вида
    Такой способ харошо походит для Nissan
    Миниатюры Миниатюры Нажмите на изображение для увеличения. 

Название:	rgb--****.gif 
Просмотров:	3837 
Размер:	8.1 Кб 
ID:	2255  
    Последний раз редактировалось Chip; 21.11.2008 в 14:13.

  3. #3
    Гуру Аватар для (vS)
    Регистрация
    18.06.2007
    Возраст
    48
    Сообщений
    1,981
    Вес репутации
    710

    По умолчанию Re: RGBs->CVBS

    не совсем но схемку обязательно проверю
    для передачи картинки со штатного на потолочный...

  4. #4
    Пользователь
    Регистрация
    26.03.2009
    Возраст
    49
    Сообщений
    25
    Вес репутации
    254

    По умолчанию Re: RGBs->CVBS

    Цитата Сообщение от (vS) Посмотреть сообщение
    не совсем но схемку обязательно проверю
    для передачи картинки со штатного на потолочный...
    Я в этих вещах не специалист, просто для себя искал кой чего, посмотри может, то, что тебе нужно http://park8.wakwak.com/~hilo/audio/...cs2/index.html
    не пригодится, выкинь

  5. #5
    Администратор Аватар для Chip
    Регистрация
    08.06.2007
    Возраст
    56
    Сообщений
    13,381
    Вес репутации
    10

    По умолчанию Re: RGBs->CVBS

    Вот еще схемка попроще
    Миниатюры Миниатюры Нажмите на изображение для увеличения. 

Название:	rgb_tv.png 
Просмотров:	3361 
Размер:	1.9 Кб 
ID:	2281  

  6. #6
    Гуру Аватар для (vS)
    Регистрация
    18.06.2007
    Возраст
    48
    Сообщений
    1,981
    Вес репутации
    710

    По умолчанию Re: RGBs->CVBS

    осталось проверить доступность микрушек

  7. #7
    Пользователь
    Регистрация
    02.06.2008
    Возраст
    56
    Сообщений
    97
    Вес репутации
    240

    По умолчанию Re: RGBs->CVBS

    Цитата Сообщение от Chip
    Вот еще схемка попроще
    Chip, а емкости без обозначений, это пикофарады?
    и какие брать лучше, креамику или пленочные?
    Спасибо.

  8. #8
    Администратор Аватар для Chip
    Регистрация
    08.06.2007
    Возраст
    56
    Сообщений
    13,381
    Вес репутации
    10

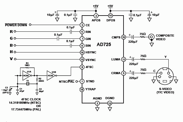
    По умолчанию Re: RGBs->CVBS

    Вот такая вроде доступна. Но в этой схеме еще придется LM1881 ставить , что бы синхры разделить.
    Еще можно со старой игровой приставки "сега" снять
    Миниатюры Миниатюры Нажмите на изображение для увеличения. 

Название:	ad725.png 
Просмотров:	3135 
Размер:	12.8 Кб 
ID:	2282  
    Последний раз редактировалось Chip; 21.11.2008 в 21:01.

  9. #9
    Гуру Аватар для (vS)
    Регистрация
    18.06.2007
    Возраст
    48
    Сообщений
    1,981
    Вес репутации
    710

    По умолчанию Re: RGBs->CVBS

    где я тебе сегу возьму?

  10. #10
    Гуру Аватар для (vS)
    Регистрация
    18.06.2007
    Возраст
    48
    Сообщений
    1,981
    Вес репутации
    710

    По умолчанию Re: RGBs->CVBS

    ну или себе... :-D

Страница 1 из 3 123 ПоследняяПоследняя

Информация о теме

Пользователи, просматривающие эту тему

Эту тему просматривают: 1 (пользователей: 0 , гостей: 1)

Ваши права

  • Вы не можете создавать новые темы
  • Вы не можете отвечать в темах
  • Вы не можете прикреплять вложения
  • Вы не можете редактировать свои сообщения
  •