Имея определенный опыт построения компьютерной автомобильной системы (2005 год - Hyundai XG-30 - www.xg30.narod.ru ) решил на новой Каптиве поставить аналогичную систему. Сначала слелал ее на базе ноутбука Flybook ( http://www.maksimatuning.com.ua/foru...st=0&#entry337 ), который к большому сожалению оказался очень слабым и пришлось переделать систему под миниматеринку от VIA (17х17 см, 1 Ггц, 512 озу, 40 HDD, питание от БП на 12в.). Потом заменил монитор с выездного однодинового на встроенный 7" Лилипут с тачскрином. Установленный DVD-ресивер и камера заднего вида приносят достаточно большой комфорт.
Что получилось- смотрите на фото:-)
1. Загрузка
2. Рабочий стол
3. Крупный план
4.Вывод магнитолы на экран
5. Камера заднего хода на малом экране (можно вывести и на большой)
6. Так было :-) от производителя
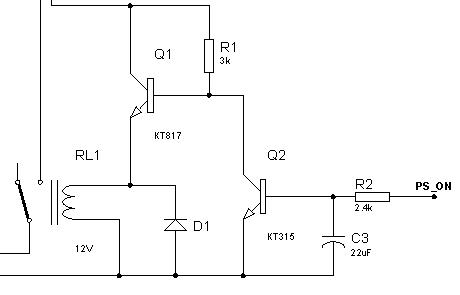
7. Схема подключений
![]()


Ответить с цитированием

