Страница 1 из 2 12 ПоследняяПоследняя
Показано с 1 по 10 из 14
  1. #1
    Новичок
    Регистрация
    27.11.2023
    Сообщений
    8
    Вес репутации
    33

    По умолчанию Подключение дисплея Sharp LQ6BW506

    Всем привет!
    Не знаю активен ли ещё этот форум =(

    Собрал небольшой проект на pico pi используя VGA библиотеку*GitHub - Panda381/PicoVGA: VGA/TV display on Raspberry Pico

    Все это отлично работает на мониторе, но теперь хочу подключить это к небольшому старому дисплею Sharp lq6bw506 с аналоговым RGB.

    Нашел датащит Datasheet

    Но все равно не могу совладать.
    На текущий момент пробовал подать:
    на 3 pin дисплея - SYNC с пико
    6,7, 8 pin дисплея - RGB с пико
    9 pin дисплея - GND pico
    10 pin дисплея - 5v pico
    13 pin дисплея - GND pico (для активации режима PAL)
    14,15 pin дисплея - 5v pico (HRV, VRV - direction regular video)
    17 pin дисплея - 5v pico (чтобы синхронизация читалась с 3 pin дисплея)

    Три пина отображения MOD (H L L) - cinema mod просто для теста
    21 pin дисплея - 5v pico
    22,23 pin дисплея - GND pico

    При подключении дисплей темнеет, но картинки нет.

    На выходе с pico pi имею сигнал r+g+b+csync

    Название: PicoVGA_diagram2.jpg
Просмотров: 2288

Размер: 46.7 Кб

    Заранее спасибо за любую помощь ибо уже отчаялся из за нехватки технических знаний.

    Хоть что-то бы на него вывести, чтобы понять, может уж понитор не работает.

  2. #2
    Администратор Аватар для Chip
    Регистрация
    08.06.2007
    Возраст
    56
    Сообщений
    13,381
    Вес репутации
    10

    По умолчанию Re: Подключение дисплея Sharp LQ6BW506

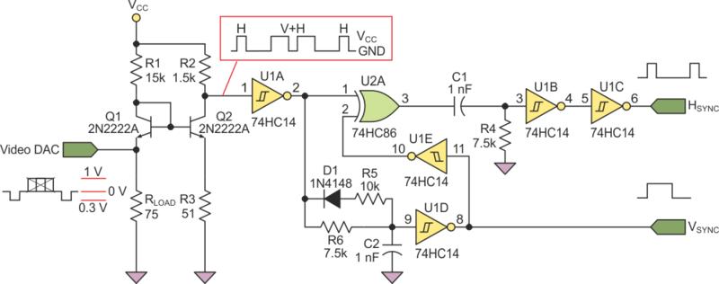
    Как правило у мониторов с VGA нет входа для смешанного синхро-сигнала HV-SYNC.
    Обычно у них два входа синхронизации H-Sync и V-Sync
    Разделить сигнал синхронизации(синхросмесь) можно двумя способами.
    Собрать не сложную схему, но как мне кажется, проще внести изменения в программный код и на выходе контроллера получить каждый синхросигнал по отдельности.
    В обеих схемах разделение синхросмеси производится методом фильтрации ВЧ и НЧ фильтрами
    Нажмите на изображение для увеличения. 

Название:	Fig_1_Eng.jpg 
Просмотров:	795 
Размер:	27.8 Кб 
ID:	19710
    Миниатюры Миниатюры Нажмите на изображение для увеличения. 

Название:	разделить.png 
Просмотров:	687 
Размер:	110.6 Кб 
ID:	19711  
    Последний раз редактировалось Chip; 27.11.2023 в 18:41.

  3. #3
    Новичок
    Регистрация
    27.11.2023
    Сообщений
    8
    Вес репутации
    33

    По умолчанию Re: Подключение дисплея Sharp LQ6BW506

    Нажмите на изображение для увеличения. 

Название:	DemoVGA_diagram.jpg 
Просмотров:	790 
Размер:	194.8 Кб 
ID:	19713

    Сейчас хочу протестировать его новую библиотеку, там как раз есть раздельный HSync и Vsync

    Подскажите, какие пины ещё на дисплее надо задействовать, чтобы он ожил?

  4. #4
    Администратор Аватар для Chip
    Регистрация
    08.06.2007
    Возраст
    56
    Сообщений
    13,381
    Вес репутации
    10

    По умолчанию Re: Подключение дисплея Sharp LQ6BW506

    достаточно пинов 1,2,3,13,14 и 5,6,7,8,10

  5. #5
    Новичок
    Регистрация
    27.11.2023
    Сообщений
    8
    Вес репутации
    33

    По умолчанию Re: Подключение дисплея Sharp LQ6BW506

    Pin 1 HSY - подал

    Что подавать на 2 и 3 пин?
    Pin 2 FRPT(output) он исходящий как я понял, куда его?
    Pin 3 - SYN - composite sync signal, у меня его нет(((

    Pin 5 FRPV (output) тоже не знаю куда его.

    6,7,8 - RGB

    9 - GND - не нужен?
    10 VSH - кинул 5 вольт с пико.

    13 - NTP кинул землю, чтобы был PAL
    14 VSY - подал

    Пока на экране ничего((((
    Последний раз редактировалось arno4andre; 27.11.2023 в 19:43.

  6. #6
    Администратор Аватар для Chip
    Регистрация
    08.06.2007
    Возраст
    56
    Сообщений
    13,381
    Вес репутации
    10

    По умолчанию Re: Подключение дисплея Sharp LQ6BW506

    Я про пины разъема VGA писал
    Миниатюры Миниатюры Нажмите на изображение для увеличения. 

Название:	conector-VGA.jpg 
Просмотров:	680 
Размер:	47.8 Кб 
ID:	19715  
    Последний раз редактировалось Chip; 27.11.2023 в 19:58.

  7. #7
    Новичок
    Регистрация
    27.11.2023
    Сообщений
    8
    Вес репутации
    33

    По умолчанию Re: Подключение дисплея Sharp LQ6BW506

    К VGA то без проблем подключил.
    На мониторе все отлично, картина отображается.

    А вот на Sharp LQ6BW506 пустота, я уже головой бьюсь, хочу на нём хоть какие то признаки жизни пикселей увидеть.

  8. #8
    Администратор Аватар для Chip
    Регистрация
    08.06.2007
    Возраст
    56
    Сообщений
    13,381
    Вес репутации
    10

    По умолчанию Re: Подключение дисплея Sharp LQ6BW506

    brg - 6, 7, 8
    V-Sync -1
    H-Sync - 14

    Оказывается у него есть вход для синхросмеси - 3. Получается первый вариант подключения тоже рабочий

    Возможно нужно попробовать управлять режимами развертки
    В разных режимах строчная частота будет отличаться, возможно и кадровая тоже
    Перевести DS не получается, с английским у меня туго.
    Пишут, что то про сигналы тактирования CLKC и CLK
    Последний раз редактировалось Chip; 27.11.2023 в 23:19.

  9. #9
    Новичок
    Регистрация
    27.11.2023
    Сообщений
    8
    Вес репутации
    33

    По умолчанию Re: Подключение дисплея Sharp LQ6BW506

    Написано, что если подать на CLKC сигнал Hi то будет чтение с 3 pin sync,а если Lo, то вертикальная, горизонтальня и СLK будет со своих пинов.
    Что за пин CLK понятия не имею

    Похоже не оживить мне этот дисплей

  10. #10
    Администратор Аватар для Chip
    Регистрация
    08.06.2007
    Возраст
    56
    Сообщений
    13,381
    Вес репутации
    10

    По умолчанию Re: Подключение дисплея Sharp LQ6BW506

    Ну тогда его можно закоротить на GND что бы разрешить снимать сигнал с V-Sync и H-Sync

Страница 1 из 2 12 ПоследняяПоследняя

Информация о теме

Пользователи, просматривающие эту тему

Эту тему просматривают: 5 (пользователей: 0 , гостей: 5)

Ваши права

  • Вы не можете создавать новые темы
  • Вы не можете отвечать в темах
  • Вы не можете прикреплять вложения
  • Вы не можете редактировать свои сообщения
  •