Страница 3 из 3 ПерваяПервая 123
Показано с 21 по 28 из 28
  1. #21
    Новичок
    Регистрация
    23.02.2009
    Возраст
    43
    Сообщений
    6
    Вес репутации
    214

    По умолчанию Re: как сделать в/вход на Toshiba Matsushita Typ LTA065B090

    опыт как мясо, должен нарости
    ..оптимист это тот кто на кладбище видет вместо крестов а плюсы..
    p.s. мясо на костях растет,коли основы нет то и мясо будет таким-же..

  2. #22
    Новичок
    Регистрация
    17.02.2009
    Сообщений
    6
    Вес репутации
    214

    По умолчанию Re: как сделать в/вход на Toshiba Matsushita Typ LTA065B090

    Цитата Сообщение от nero Посмотреть сообщение
    я поражаюсь человек с таким опытом и познаниями готов лесть в монитор за 2К зелени
    ты подумай что на монике еще завязан еще и остальное в авто... что скажет тебе друг если полдпалишь мониторчик...
    p.s .возле разьема никаких подписей нет..
    Ну если нет опыта работы с теле видео аппаратурой это не озночает что нет знаний радиоэлектронники .
    мониторчик дешевле стоит если что случится куплю новый а сломаный изучу досканально и сделаю.
    P.S.
    волков бояться , в лес неходить!
    за все подсказки и разъяснения выражаю благодарность !!!

  3. #23
    Новичок
    Регистрация
    23.02.2009
    Возраст
    43
    Сообщений
    6
    Вес репутации
    214

    По умолчанию Re: как сделать в/вход на Toshiba Matsushita Typ LTA065B090

    ну что-же...дерзайте я вам еще одну фотку выложу, последняя ревизия
    Миниатюры Миниатюры Нажмите на изображение для увеличения. 

Название:	n_lp.jpg 
Просмотров:	942 
Размер:	179.6 Кб 
ID:	3224  

  4. #24
    Новичок
    Регистрация
    10.02.2009
    Возраст
    57
    Сообщений
    7
    Вес репутации
    214

    По умолчанию Re: как сделать в/вход на Toshiba Matsushita Typ LTA065B090

    Цитата Сообщение от LexL Посмотреть сообщение
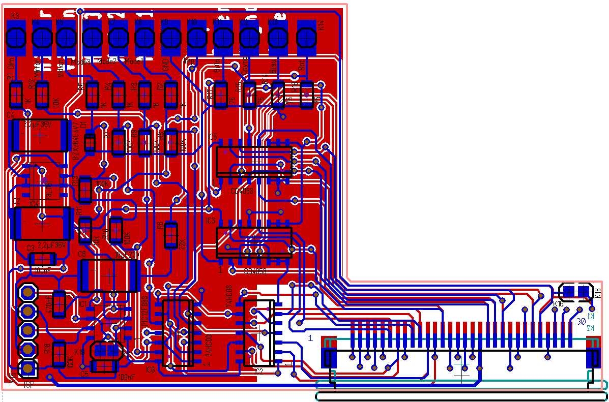
    Есть у кого нибудь схемка RGB комутатора ?
    если еще интересно, то вот схемка на релюхах...
    Миниатюры Миниатюры Нажмите на изображение для увеличения. 

Название:	2.JPG 
Просмотров:	1064 
Размер:	228.0 Кб 
ID:	3373  

  5. #25
    Новичок
    Регистрация
    10.02.2009
    Возраст
    57
    Сообщений
    7
    Вес репутации
    214

    По умолчанию Re: как сделать в/вход на Toshiba Matsushita Typ LTA065B090

    а вообще я немного переделал и сделал по аналогии вот по этой схеме, если интерес не пропал стучи - выложу свою печатку...
    Миниатюры Миниатюры Нажмите на изображение для увеличения. 

Название:	1.JPG 
Просмотров:	828 
Размер:	606.5 Кб 
ID:	3374  

  6. #26
    Новичок
    Регистрация
    09.01.2008
    Сообщений
    8
    Вес репутации
    227

    По умолчанию Re: как сделать в/вход на Toshiba Matsushita Typ LTA065B090

    Цитата Сообщение от (vS) Посмотреть сообщение
    конечно нету, это непосредственно "стекло", TTL RGB 6bit, надо выше по схеме искать
    хотя стекло примечательно разрешением 640х480
    это, мягко говоря ложь, бездумно повторенная.
    CID в Astra (LTA065B090) имеет разрешение 400*234

  7. #27
    Новичок
    Регистрация
    22.11.2011
    Возраст
    49
    Сообщений
    1
    Вес репутации
    0

    По умолчанию Re: как сделать в/вход на Toshiba Matsushita Typ LTA065B090

    Немного подниму тему. У меня в машине стоит CID и нави с WinCE 6
    убогая она какая то эта CE. В данный момент ищу мамку PicoITX с поддержкой разрешения 400*234. Кто то может подсказать, что лучше взять

  8. #28
    Новичок
    Регистрация
    13.08.2013
    Сообщений
    1
    Вес репутации
    0

    По умолчанию Re: как сделать в/вход на Toshiba Matsushita Typ LTA065B090

    Есть вот такой монитор с платой:
    Нажмите на изображение для увеличения. 

Название:	IMG_20130813_155146.jpg 
Просмотров:	571 
Размер:	100.8 Кб 
ID:	16489

    Есть желание поменять на него предмет топика из-за более высокого разрешения. Возможно ли это сделать, ведь как видно из распиновки шлейфа штатного CID, в шлейфе есть RGB и синхросмесь. Имеется масса вопросов, самый главный из которых - как разделить синхросмесь?
    Последний раз редактировалось wildalex; 14.08.2013 в 16:35.

Страница 3 из 3 ПерваяПервая 123

Информация о теме

Пользователи, просматривающие эту тему

Эту тему просматривают: 1 (пользователей: 0 , гостей: 1)

Ваши права

  • Вы не можете создавать новые темы
  • Вы не можете отвечать в темах
  • Вы не можете прикреплять вложения
  • Вы не можете редактировать свои сообщения
  •