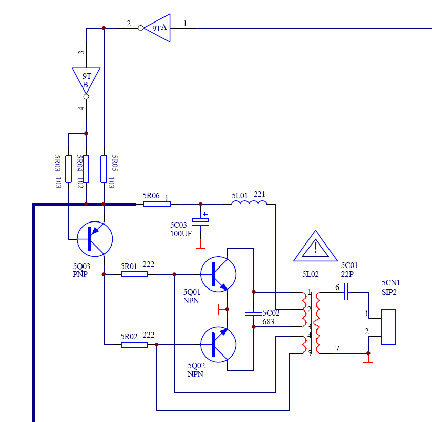
Внимание !!! Данная схема нарисована для мониторов со светодиодной подсветкой.
Недостаток такой регулировки заключается в том что придется разобрать монитор и подключиться к подсветке согласно ниже приведенной схеме.
Также вам придется сделать калибровку под свой фото датчик и на свой вкус. Чтобы посмотреть максимальное и минимально значение датчика , включите терминальный режим в программе компилятора (кнопка serial monitor). Мой датчик при прямом попадании света показывает sens=80
Еще можете увеличить или уменьшить число ступеней регулировки до нужного вам колличества.
Код для Carduino / Arduino
PHP код://AutoLight
//http://compcar.ru
int ledPin = 9;
int sens = 0;
int light = 0;
void setup()
{
pinMode(ledPin, OUTPUT);
Serial.begin(115200);
}
void loop()
{
sens = analogRead(0);
if ((sens > 0) && (sens<10)) light = 10;
if ((sens > 10) && (sens<20)) light = 50;
if ((sens > 20) && (sens<30)) light = 100;
if ((sens > 30) && (sens<40)) light = 150;
if ((sens > 40) && (sens<50)) light = 180;
if ((sens > 50) && (sens<60)) light = 210;
if ((sens > 70) && (sens<80)) light = 230;
if (sens > 80) light = 255;
analogWrite(ledPin, light);
Serial.print(sens, DEC);
Serial.print(" ");
delay(300);
}


Ответить с цитированием

