Страница 4 из 35 ПерваяПервая 1234567891014 ... ПоследняяПоследняя
Показано с 31 по 40 из 346
  1. #31
    Местный
    Регистрация
    04.06.2008
    Сообщений
    120
    Вес репутации
    412

    По умолчанию Re: AVC-Lan адаптер на Carduino

    Homeword не виноват - это я промахнулся. Схему на работе какую-то старую нашел и поправил. На самом деле вот такая схемаНажмите на изображение для увеличения. 

Название:	shem1_1.png 
Просмотров:	3215 
Размер:	8.7 Кб 
ID:	5860
    На вякий случай проверил и плату - все правильно.
    На конденсаторах написано 101 - т.е. 100 пФ

    Навигацию можно не цеплять. Достаточно просто головы и адаптера. По идее читать он должен сразу. А вот отправку по хорошему посмотреть бы на осциллографе, что он та в шину выдает.

  2. #32
    Администратор Аватар для Chip
    Регистрация
    08.06.2007
    Возраст
    56
    Сообщений
    13,381
    Вес репутации
    10

    По умолчанию Re: AVC-Lan адаптер на Carduino

    Ну так на схеме DI(Data Input) висит на +5в , а нужно DE(Data enable) на +5в вешать. На схеме у Homeword эти сигналы перепутаны , смотри DS на микросхему
    В предидущем посте я выкладывал подправленую схему
    Миниатюры Миниатюры Нажмите на изображение для увеличения. 

Название:	st485.png 
Просмотров:	3157 
Размер:	2.8 Кб 
ID:	5862  
    Последний раз редактировалось Chip; 25.09.2009 в 21:06.

  3. #33
    Администратор Аватар для Chip
    Регистрация
    08.06.2007
    Возраст
    56
    Сообщений
    13,381
    Вес репутации
    10

    По умолчанию Re: AVC-Lan адаптер на Carduino

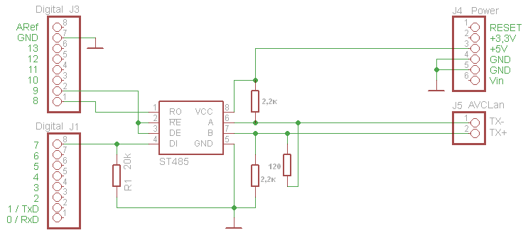
    Вообщем я понял почему так реализовно, драйвер нельзя сразу включать на прием и передачу. DI подтянут к питанию, а данными с контроллера включаем и выключаем передатчик . Если выходе контроллера еденица то драйвер включается на передачу и на выходе драйвера тоже еденица , потому как вход(DI) подтянут к +5в, если на входе контроллера ноль то драйвер выключает передатчик и тогда на шине тишина, вот здесь мне кадется не совсем корректно потому что передатчик переводится в третье состояние и здесь возникает проблема цифрового шума.
    Для более корректной работы , можно пределать схему как нв рискнке, но тогда придется использовать еще один цифровой выход контроллера , для управления драйвером.
    Постараюсь сегодня проверить работу со старой схемой.
    Миниатюры Миниатюры Нажмите на изображение для увеличения. 

Название:	shema.png 
Просмотров:	3293 
Размер:	15.2 Кб 
ID:	5863  
    Последний раз редактировалось Chip; 26.09.2009 в 02:27.

  4. #34
    Местный Аватар для il74
    Регистрация
    19.03.2009
    Возраст
    51
    Сообщений
    155
    Вес репутации
    249

    По умолчанию Re: AVC-Lan адаптер на Carduino

    Цитата Сообщение от Chip Посмотреть сообщение
    Вообщем я понял почему так реализовно, драйвер нельзя сразу включать на прием и передачу. DI подтянут к питанию, а данными с контроллера включаем и выключаем передатчик . Если выходе контроллера еденица то драйвер включается на передачу и на выходе драйвера тоже еденица , потому как вход(DI) подтянут к +5в, если на входе контроллера ноль то драйвер выключает передатчик и тогда на шине тишина, вот здесь мне кадется не совсем корректно потому что передатчик переводится в третье состояние и здесь возникает проблема цифрового шума.
    Для более корректной работы , можно пределать схему как нв рискнке, но тогда придется использовать еще один цифровой выход контроллера , для управления драйвером.
    Постараюсь сегодня проверить работу со старой схемой.
    Вот так выглядит более правильно, и правильно подправить прогу т под 9-ый pin (или другой) ардуино для активации самого драйвера
    Последний раз редактировалось il74; 26.09.2009 в 09:07.
    TOYOTA Corolla 2007 мой проект

  5. #35
    Местный
    Регистрация
    04.06.2008
    Сообщений
    120
    Вес репутации
    412

    По умолчанию Re: AVC-Lan адаптер на Carduino

    Вчера принесли мне на вечер осциллограф.
    Подключил я его одни вход на TX+/- (так чтобы он сразу мерил разницу напряжений) и вот что получилось:
    Сигнал с головы
    Нажмите на изображение для увеличения. 

Название:	SCRN0002.PNG 
Просмотров:	2919 
Размер:	19.6 Кб 
ID:	5929
    А вот сигнал с адаптера по этой схеме
    Нажмите на изображение для увеличения. 

Название:	shema1.png 
Просмотров:	2867 
Размер:	8.7 Кб 
ID:	5930
    Нажмите на изображение для увеличения. 

Название:	SCRN0001.PNG 
Просмотров:	2829 
Размер:	13.9 Кб 
ID:	5928
    На осциллографе стоял делитель 10:1
    Получается адаптер выдает 0 слишком высокого уровня ~100-150мВ который голова считает за 1. Как это исправить я так за вечер и не нашел.
    Пробовал проверить работу схемы из последнего поста Chip'а (с отдельным управлением приемом/передачей), но или из-за того что время было 3 часа ночи и хотелось спать, то ли из-за кривизны рук, запустить ее не удалось.
    Сейчас вот уже думаю может понизить сопротивление резистора R6 до 120 Ом, тогда и при логическом 0 на нем будет падать меньшее напряжение.

  6. #36
    Администратор Аватар для Chip
    Регистрация
    08.06.2007
    Возраст
    56
    Сообщений
    13,381
    Вес репутации
    10

    По умолчанию Re: AVC-Lan адаптер на Carduino

    По осциллограмме видно что осциллограф на этой частоте не с правляется. Либо что то валит сигнал может быть конденсаторы или как я писал отсутствие нуля при переводе выхода драйвера в Z состояние?
    А зачем делитель подключать при таком низком напряжении?

  7. #37
    Местный
    Регистрация
    04.06.2008
    Сообщений
    120
    Вес репутации
    412

    По умолчанию Re: AVC-Lan адаптер на Carduino

    Осциллограф сравляется - у него частота 200Мгц вроде. Это я не совсем правильно им пользовался - брал всего на вечер и досконально разбираться было некогда. Делитель уже на щупах стоял.
    В общем у меня пока из вариантов переделка схемы, либо изменение сопротивления R6

  8. #38
    Местный Аватар для il74
    Регистрация
    19.03.2009
    Возраст
    51
    Сообщений
    155
    Вес репутации
    249

    Сообщение Re: AVC-Lan адаптер на Carduino

    Во на что я наткнулся (с учетом того что в англицком я воще нуль. но переводчик помог) тут вообще все только на одной Atmege (ну плюс пару диодов кондеров и резисторов) с исправленной прошивкой для этой схемы, но вот засада не умею я править все это для Carduino, Chip и ак1976 взгляните, мне кажется что проще вот так реализовать
    Миниатюры Миниатюры Нажмите на изображение для увеличения. 

Название:	AVC-LAN.png 
Просмотров:	3715 
Размер:	26.3 Кб 
ID:	6004  
    Последний раз редактировалось Chip; 06.10.2009 в 09:36.
    TOYOTA Corolla 2007 мой проект

  9. #39
    Местный
    Регистрация
    04.06.2008
    Сообщений
    120
    Вес репутации
    412

    По умолчанию Re: AVC-Lan адаптер на Carduino

    Ура... Получилось отправить сообщение голове.
    Подробности завтра почти 3 часа ночи, засыпаю.

  10. #40
    Местный Аватар для il74
    Регистрация
    19.03.2009
    Возраст
    51
    Сообщений
    155
    Вес репутации
    249

    По умолчанию Re: AVC-Lan адаптер на Carduino

    Цитата Сообщение от ak1976 Посмотреть сообщение
    Ура... Получилось отправить сообщение голове.
    Подробности завтра почти 3 часа ночи, засыпаю.
    Ждем с нетерпением!!!
    TOYOTA Corolla 2007 мой проект

Страница 4 из 35 ПерваяПервая 1234567891014 ... ПоследняяПоследняя

Информация о теме

Пользователи, просматривающие эту тему

Эту тему просматривают: 2 (пользователей: 0 , гостей: 2)

Ваши права

  • Вы не можете создавать новые темы
  • Вы не можете отвечать в темах
  • Вы не можете прикреплять вложения
  • Вы не можете редактировать свои сообщения
  •