Страница 1 из 11 1234567 ... ПоследняяПоследняя
Показано с 1 по 10 из 108
  1. #1
    Новичок
    Регистрация
    14.09.2009
    Возраст
    42
    Сообщений
    12
    Вес репутации
    205

    По умолчанию Arduino & display siemens S65

    На днях у друга нарыл вот такую штуку
    Нажмите на изображение для увеличения. 

Название:	lcd_sie_cx65.jpg 
Просмотров:	2060 
Размер:	58.8 Кб 
ID:	8600
    Интересно кто ни будь, подключал это дело к Arduino
    Вот pdf по подключению
    Rus_manual_S65_.pdf
    Заранее спасибо за любую помощь.

    Вот что нашел по теме
    http://www.watterott.net/projects/s65-shield?
    http://tinylogic.blogspot.com/search/label/S65
    Осталось только прикупить детальки

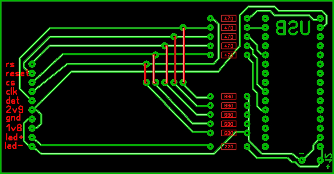
    Примерно развел плату
    Нажмите на изображение для увеличения. 

Название:	123.JPG 
Просмотров:	2188 
Размер:	301.4 Кб 
ID:	8615
    Прошу сильно не пинать. Почти первый раз делал.

    Библиотека для Arduino с примерами
    Вложения Вложения
    Последний раз редактировалось Chip; 04.09.2011 в 03:03.

  2. #2
    Новичок
    Регистрация
    28.02.2010
    Возраст
    38
    Сообщений
    18
    Вес репутации
    200

    По умолчанию Re: Arduino & display siemens S65

    Не знаю как к ардуине, но к обычной атмеге у меня практически с первого раза подцепился:
    http://i057.radikal.ru/1004/a3/b95076e50554.jpg

  3. #3
    Новичок Аватар для nebo20031
    Регистрация
    21.04.2010
    Возраст
    44
    Сообщений
    17
    Вес репутации
    198

    По умолчанию Re: Arduino & display siemens S65

    Удалось прикрутить?

  4. #4
    Новичок Аватар для vanpi
    Регистрация
    15.01.2009
    Возраст
    48
    Сообщений
    5
    Вес репутации
    212

    По умолчанию Re: Arduino & display siemens S65

    Я для пробы прикручивал к ардуине

    библиотека отсюда
    http://www.watterott.net/projects/s65-shield?
    согласование делилками на резюках... все работает

  5. #5
    Новичок Аватар для nebo20031
    Регистрация
    21.04.2010
    Возраст
    44
    Сообщений
    17
    Вес репутации
    198

    По умолчанию Re: Arduino & display siemens S65

    И какой список деталей? Я конечно понимаю, что все умею читать схемы, с лету переводить с английского/немецкого, юзать поиск и все сразу работает, но хотелось бы знать, так сказать, азы Если не трудно конечно
    Сколько каких резисторов? На какие ноги? Тестовый скетч? Вот как здесь
    Последний раз редактировалось nebo20031; 05.07.2010 в 19:47.

  6. #6
    Новичок Аватар для vanpi
    Регистрация
    15.01.2009
    Возраст
    48
    Сообщений
    5
    Вес репутации
    212

    По умолчанию Re: Arduino & display siemens S65

    схем не рисовал, вот для вас накидал побыстрому

    стабилизатор на 3 вольта лучше конечно какой нибудь настоящий

    скетч например такой

    Код:
    #include <S65Display.h>
    
    S65Display lcd;
    
    void setup()
    {
      lcd.init(4);
      lcd.clear(RGB(0,0,0));
      lcd.drawRect(1,1,175,131,RGB(255,255,255));
      lcd.drawTextPGM(10, 57, PSTR("      Hello!      "), RGB(255,255,255), RGB(0,0,0));
    }
    
    void loop()
    {
    }
    Последний раз редактировалось vanpi; 06.07.2010 в 14:13.

  7. #7
    Администратор Аватар для Chip
    Регистрация
    08.06.2007
    Возраст
    56
    Сообщений
    13,381
    Вес репутации
    10

    По умолчанию Re: Arduino & display siemens S65

    Питание 3,3в можно взять с Ардуины

  8. #8
    Новичок Аватар для nebo20031
    Регистрация
    21.04.2010
    Возраст
    44
    Сообщений
    17
    Вес репутации
    198

    По умолчанию Re: Arduino & display siemens S65

    Вот!) Спасибо!
    Буду вечером ломать) Тут не должно быть проблем с инициализацией?)

  9. #9
    Новичок Аватар для vanpi
    Регистрация
    15.01.2009
    Возраст
    48
    Сообщений
    5
    Вес репутации
    212

    По умолчанию Re: Arduino & display siemens S65

    Цитата Сообщение от Chip Посмотреть сообщение
    Питание 3,3в можно взять с Ардуины
    непотянула она вроде

  10. #10
    Местный Аватар для zhserg
    Регистрация
    12.11.2010
    Сообщений
    135
    Вес репутации
    215

    По умолчанию Re: Arduino & display siemens S65

    Собрал схему как показана выше, только для питания подсветки сделал схему на MAX232. И вышел у меня казус - дисплей запускался через пень-колоду, на 10 раз и то не всегда. Перепроверил и перебрал все! А оказалось нужно было контакты дисплея помыть после пайки, видимо сопротивление между контактами было недостаточным. Только нужно это делать осторожно чтобы жидкость не попала во внутрь дисплея, контактами вниз. А то можно попасть на мытье еще и подсветки.
    Может мой опыт кому пригодится...

Страница 1 из 11 1234567 ... ПоследняяПоследняя

Информация о теме

Пользователи, просматривающие эту тему

Эту тему просматривают: 1 (пользователей: 0 , гостей: 1)

Ваши права

  • Вы не можете создавать новые темы
  • Вы не можете отвечать в темах
  • Вы не можете прикреплять вложения
  • Вы не можете редактировать свои сообщения
  •