Вот,что нашел о Motor Shield v2. К сожалению не электронщик и разобраться проблемотично.Chip,если не затруднит, поясните куда подключить кнопку и как прописать ее в прогу.
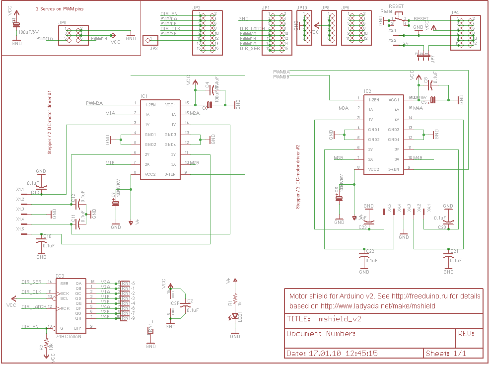
"Смотрим по схеме http://www.compcar.ru/forum/attachme...8&d=1284480333 со странички описания MotorShield.
Для управления сдвиговым регистром используются ноги 4, 7, 8, 12.
Для реализации ШИМ используются ноги 11, 3, 6, 5 - для двигателей 1, 2, 3, 4 соответственно.
Ноги 9, 10 выведены на разъем Servo, и фактически не задействованы.
Отсюда вывод - свободными остались все аналоговые входы (их же можно использовать как цифровые), ноги 0, 1, 2, 13, ноги 9 и 10 - хочешь для Servo, хочешь под свои цели.
Ну, и если не используются какие-то из четырех каналов управления двигателями, освобождаются соответствующие им ноги из списка 11, 3, 6, 5.
...некоторое неудобство, что никак не отказаться от использования ноги 12, а она участвует в аппаратном SPI, и через нее работает в частности Ethernet Shield (нога 11 тоже SPI) - из-за этого несовместимость MotorShield и EthernetShield. Но, наверняка можно перекидать ноги, и поправить библиотеку AFMotor."




 
			
			 
					
				 Re: Модуль управления двигателями Motor Shield v2
 Re: Модуль управления двигателями Motor Shield v2
				 
					
					
					
						 Ответить с цитированием
  Ответить с цитированием