
Сообщение от
bus12
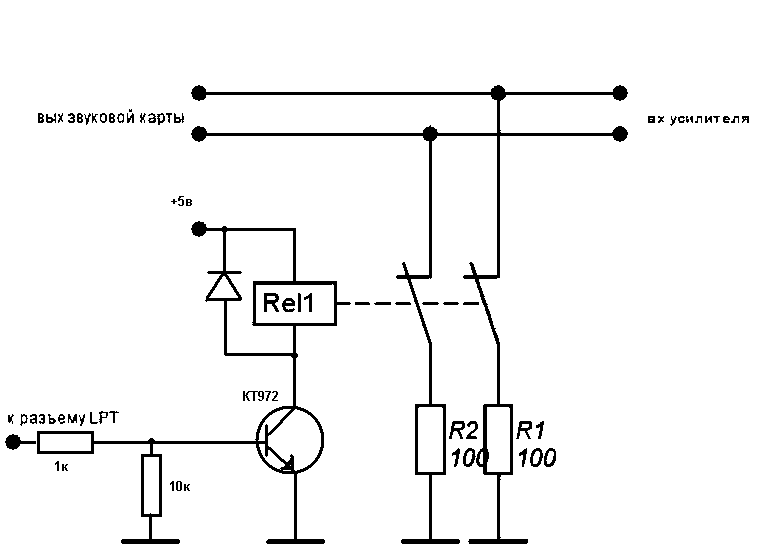
Родилась идея, но как воплотить программно незнаю, по этому выношу на суд и прошу помощи. Суть в следующем, во время перезагрузки или старта компа звуковуха выдает в усилитель импульс( так называемый бум-бац), который неприятен для слуха да небезопасен для динамиков. Возникла мысль, програмно через LPT включать усилитель или к примеру включать реле которое через резистор коммутирует вход усилителя на землю. Соответственно при выключении или перезарузке программа выгружается из памяти и усилитель выключается или реле коммутирует вход усилителя на землю и импульса от звуковухи уже не слышно.