Страница 9 из 12 ПерваяПервая ... 3456789101112 ПоследняяПоследняя
Показано с 81 по 90 из 118
  1. #81
    Администратор Аватар для Chip
    Регистрация
    08.06.2007
    Возраст
    56
    Сообщений
    13,381
    Вес репутации
    10

    По умолчанию Re: Ардуино - управление освещением, жалюзи, климатом.

    Можно, но я не думаю что так проще будет, придется все светодиоды вместо последовательного соединения перепаять параллельно
    Кстати для гирлянд не потребуется симистор BTA138 с резисторами 330ом, достаточно будет одного оптрона MOC3061

  2. #82
    Местный
    Регистрация
    20.06.2011
    Возраст
    41
    Сообщений
    170
    Вес репутации
    216

    По умолчанию Re: Ардуино - управление освещением, жалюзи, климатом.

    хм.. тогда это интересно...
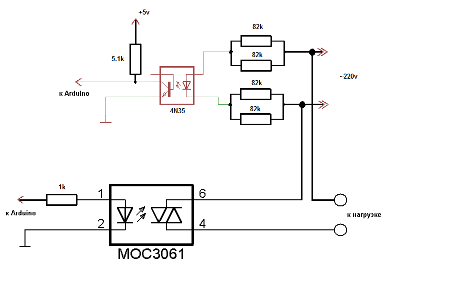
    тогда, я так понимаю, 4 ножка оптрона пойдет на нагрузку, 6-тая + резисторы (те что для отсечки) - 220В, вторая пара резисторов тоже в 220 и на нагрузку.. верно?


    P.S. Вот бегло просмотрел даташит, я так понял к МОС3061 напрямую можно нагрузку до 1А подключать?
    Последний раз редактировалось knyaz2020; 14.11.2011 в 22:08.

  3. #83
    Администратор Аватар для Chip
    Регистрация
    08.06.2007
    Возраст
    56
    Сообщений
    13,381
    Вес репутации
    10

    По умолчанию Re: Ардуино - управление освещением, жалюзи, климатом.

    Думаю что ток твоей гирлянды не больше чем 20мА
    Нажмите на изображение для увеличения. 

Название:	ac_control.png 
Просмотров:	6504 
Размер:	20.7 Кб 
ID:	13394

  4. #84
    Новичок
    Регистрация
    15.11.2011
    Возраст
    62
    Сообщений
    1
    Вес репутации
    0

    По умолчанию Re: Ардуино - управление освещением, жалюзи, климатом.

    Цитата Сообщение от Chip Посмотреть сообщение
    +100
    Я с контроллерами общаюсь давно, начинал с PIC-ов от Microchip
    Когда попробовал Arduino , я понял что я потратил даром уйму времени и денег. Весь тот опыт работы накопленный годами оказался не нужным.
    Ардуино не ограничивается только Atmega , сечас на подходе Arduino на Cortex M3
    Полностью согласен. Разрабатывал для продаж GSM сигналки и бюджетные системы Умный дом на ассемблере. Ардуиной занялся изготовлением для продаж и примерно год на неё вообще внимания не обращал. Решил активизировать продажи изготовив стенд для демострации возможносте Ардуино и испытал шок. Такое впечатление, что пропустил в жизни многое. Сейчас попробовал (и уже продал) GSM охранку и разрабатываю Умный дом(RS485) на Ардуино. В принципе можно сделать довольно приличные вещи, а красивые нависухи типа консоль с сенсорным экраном делаются вообще влёт. На мой взгляд очень перспектинная платформа.

  5. #85
    Местный
    Регистрация
    20.06.2011
    Возраст
    41
    Сообщений
    170
    Вес репутации
    216

    По умолчанию Re: Ардуино - управление освещением, жалюзи, климатом.

    Цитата Сообщение от Chip Посмотреть сообщение
    Думаю что ток твоей гирлянды не больше чем 20мА
    Нажмите на изображение для увеличения. 

Название:	ac_control.png 
Просмотров:	6504 
Размер:	20.7 Кб 
ID:	13394
    Спасибо за схемку.. так и думал.
    Да, я тоже думаю что ток там маленький... на днях померяю.. просто я хочу не 10м (т.э. не 100св.), а метров 50м использовать... но и 500 светодиодов думаю без проблем потянет... тем более что они будут поканально работатть.. и на один МОС не более 150светодиодов будет.

  6. #86
    Местный
    Регистрация
    20.06.2011
    Возраст
    41
    Сообщений
    170
    Вес репутации
    216

    По умолчанию Re: Ардуино - управление освещением, жалюзи, климатом.

    Вот начал разбираться со схемой и скетчем, который по ссылку выше...
    В схеме два вывода идут на ардуину, тот вывод, который одет на МОС в скетче описывается как int dimmer1Pin = 10, но вот не пойму где описывается вывод, который идет на 4n35? В скетче только в коменте сказано // interrupt 0 - (pin 2) ...

  7. #87
    Администратор Аватар для Chip
    Регистрация
    08.06.2007
    Возраст
    56
    Сообщений
    13,381
    Вес репутации
    10

    По умолчанию Re: Ардуино - управление освещением, жалюзи, климатом.

    Вот в этой строке
    attachInterrupt(0, zero, RISING);

  8. #88
    Местный
    Регистрация
    20.06.2011
    Возраст
    41
    Сообщений
    170
    Вес репутации
    216

    По умолчанию Re: Ардуино - управление освещением, жалюзи, климатом.

    Цитата Сообщение от Chip Посмотреть сообщение
    Вот в этой строке
    так а где там привязка к 2-ому пину..? т.э. если у меня будет 4-ре канала, то я же должен 8 выводов ардуино использовать?
    Последний раз редактировалось knyaz2020; 18.11.2011 в 01:42.

  9. #89
    Администратор Аватар для Chip
    Регистрация
    08.06.2007
    Возраст
    56
    Сообщений
    13,381
    Вес репутации
    10

    По умолчанию Re: Ардуино - управление освещением, жалюзи, климатом.

    Можно бы было и прочитать что это за функция
    attachInterrupt(interrupt, function, mode)
    Задает функцию обработки внешнего прерывания, то есть функция, которая будет вызвана по внешнему прерыванию. Если до это была задана другая функция, то назначается новая. Большинство контроллеров Arduino умеют обрабатывать до двух внешних прерываний, пронумерованных так: 0 (на цифровом порту 2) и 1 (на цифровом порту 3). Arduino Mega обрабатывает дополнительно еще четыра прерывания: 2 (порт 21), 3 (порт 20), 4 (порт 19) и 5 (порт 18).

  10. #90
    Местный
    Регистрация
    20.06.2011
    Возраст
    41
    Сообщений
    170
    Вес репутации
    216

    По умолчанию Re: Ардуино - управление освещением, жалюзи, климатом.

    Цитата Сообщение от Chip Посмотреть сообщение
    Можно бы было и прочитать что это за функция
    Большое спасибо за то что "разжевали"
    Как я понял, достаточно одного вывода, для обработки внешнего прерывания... Т.э. если я буду использовать 4-ре канала, то всего выводов будет использоваться 5. Кстати, вот как раз нашел темку на эту тему... может кому пригодится: http://www.arduino.cc/cgi-bin/yabb2/...1230333861/all

Страница 9 из 12 ПерваяПервая ... 3456789101112 ПоследняяПоследняя

Информация о теме

Пользователи, просматривающие эту тему

Эту тему просматривают: 18 (пользователей: 0 , гостей: 18)

Метки этой темы

Ваши права

  • Вы не можете создавать новые темы
  • Вы не можете отвечать в темах
  • Вы не можете прикреплять вложения
  • Вы не можете редактировать свои сообщения
  •