Страница 3 из 3 ПерваяПервая 123
Показано с 21 по 26 из 26
  1. #21
    Пользователь
    Регистрация
    08.02.2009
    Возраст
    30
    Сообщений
    44
    Вес репутации
    215

    По умолчанию Re: DC-DC на 12 в. самостоятельно

    А может кто посоветовать 12-10 как зделать? ампер так на 3-4, простепько и сердито? eeepc запитать уже вторую неделю не могу ( вся монтажная работа встала

  2. #22
    Пользователь
    Регистрация
    08.02.2009
    Возраст
    30
    Сообщений
    44
    Вес репутации
    215

    По умолчанию Re: DC-DC на 12 в. самостоятельно

    ...

  3. #23
    Продвинутый
    Регистрация
    19.02.2010
    Возраст
    47
    Сообщений
    244
    Вес репутации
    243

    По умолчанию Re: DC-DC на 12 в. самостоятельно

    Ищи готовый преобразователь. Ключевое слово LM2596
    Пример с е-бая:


  4. #24
    Пользователь
    Регистрация
    08.02.2009
    Возраст
    30
    Сообщений
    44
    Вес репутации
    215

    По умолчанию Re: DC-DC на 12 в. самостоятельно

    А он потянет ноут?

  5. #25
    Продвинутый
    Регистрация
    19.02.2010
    Возраст
    47
    Сообщений
    244
    Вес репутации
    243

    По умолчанию Re: DC-DC на 12 в. самостоятельно

    Он тянет 3А.

  6. #26
    Новичок
    Регистрация
    19.10.2008
    Возраст
    42
    Сообщений
    9
    Вес репутации
    212

    По умолчанию Re: DC-DC на 12 в. самостоятельно

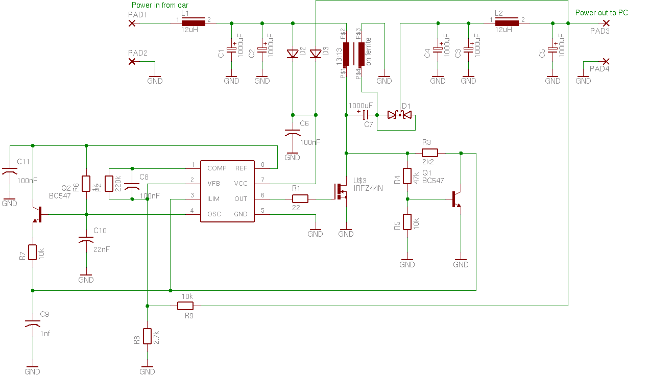
    Привет. Нашел тут в инете схемку стабилизатора на 12в для машины, может кто что выскажет по ней, стоит ли она внимания?
    Миниатюры Миниатюры Нажмите на изображение для увеличения. 

Название:	ff-power.png 
Просмотров:	540 
Размер:	15.8 Кб 
ID:	13687   Нажмите на изображение для увеличения. 

Название:	640x480-img_0310.jpg 
Просмотров:	432 
Размер:	55.7 Кб 
ID:	13688   Нажмите на изображение для увеличения. 

Название:	640x480-img_0411.jpg 
Просмотров:	414 
Размер:	56.2 Кб 
ID:	13689  

Страница 3 из 3 ПерваяПервая 123

Информация о теме

Пользователи, просматривающие эту тему

Эту тему просматривают: 1 (пользователей: 0 , гостей: 1)

Ваши права

  • Вы не можете создавать новые темы
  • Вы не можете отвечать в темах
  • Вы не можете прикреплять вложения
  • Вы не можете редактировать свои сообщения
  •