Страница 1 из 2 12 ПоследняяПоследняя
Показано с 1 по 10 из 14

Тема: MMI + Arduino

  1. #1
    Пользователь Аватар для filinmd
    Регистрация
    06.08.2012
    Возраст
    35
    Сообщений
    80
    Вес репутации
    186

    По умолчанию MMI + Arduino

    На соседнем форуме была тема про подключение MMI к компу через старые дата-кабели мобильных телефонов. Вот сама тема Меня интересует можно ли использовать для этих целей Arduino Nano v7, а точнее контактs rx(d0) и tx(d1) для чтения и отправления информации блока mmi?

  2. #2
    Администратор Аватар для Chip
    Регистрация
    08.06.2007
    Возраст
    56
    Сообщений
    13,381
    Вес репутации
    10

    По умолчанию Re: MMI + Arduino

    Можно, но только при прошивке Arduino нужно будет отключать сигнал RX, TX от MMI

  3. #3
    Пользователь Аватар для filinmd
    Регистрация
    06.08.2012
    Возраст
    35
    Сообщений
    80
    Вес репутации
    186

    По умолчанию Re: MMI + Arduino

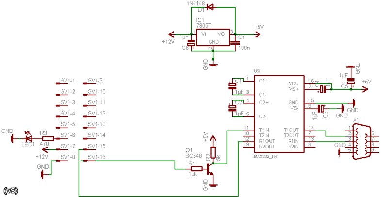
    1) изначально схема была такой


    2) Правильной ли будет такая схема подключения к Arduino


    3) Как примерно должен выглядеть скетч?


    Заранее спасибо за ответ
    Миниатюры Миниатюры Нажмите на изображение для увеличения. 

Название:	dd20a8b42c48 (1).jpg 
Просмотров:	6315 
Размер:	40.7 Кб 
ID:	14653   Нажмите на изображение для увеличения. 

Название:	dd20a8b42c48 ard.jpg 
Просмотров:	28315 
Размер:	80.2 Кб 
ID:	14654  

  4. #4
    Администратор Аватар для Chip
    Регистрация
    08.06.2007
    Возраст
    56
    Сообщений
    13,381
    Вес репутации
    10

    По умолчанию Re: MMI + Arduino

    А транзистор для чего? На этом пине какой уровень сигнала?
    Последний раз редактировалось Chip; 15.08.2012 в 12:29.

  5. #5
    Пользователь Аватар для filinmd
    Регистрация
    06.08.2012
    Возраст
    35
    Сообщений
    80
    Вес репутации
    186

    По умолчанию Re: MMI + Arduino

    Цитата Сообщение от Chip Посмотреть сообщение
    А транзистор для чего? На этом пине какой уровень сигнала?
    Честно говоря не знаю. Я только учусь транзистор в схеме я оставил по аналогии с "оригиналом". Уровень сигнала имеется ввиду напряжение или что ?

  6. #6
    Администратор Аватар для Chip
    Регистрация
    08.06.2007
    Возраст
    56
    Сообщений
    13,381
    Вес репутации
    10

    По умолчанию Re: MMI + Arduino

    Уровень сигнала имеется ввиду напряжение или что ?
    Да, напряжение

  7. #7
    Пользователь Аватар для filinmd
    Регистрация
    06.08.2012
    Возраст
    35
    Сообщений
    80
    Вес репутации
    186

    По умолчанию Re: MMI + Arduino

    Цитата Сообщение от Chip Посмотреть сообщение
    Да, напряжение
    Померить только на выходных смогу Но напряжения не должно быть выше напряжения бортовой сети.

  8. #8
    Пользователь Аватар для filinmd
    Регистрация
    06.08.2012
    Возраст
    35
    Сообщений
    80
    Вес репутации
    186

    По умолчанию Re: MMI + Arduino

    Цитата Сообщение от Chip Посмотреть сообщение
    Да, напряжение
    Вообщем "контролька" показывает "массу" на выходе, а тестер подключенный к массе и выходу скачущие значение от 0,01 до 0,50 В, а если к "+" и пину то 12 В.


    Подскажите как должен выглядеть скетч , что бы "прослушать" значение на пине Rx?

  9. #9
    Администратор Аватар для Chip
    Регистрация
    08.06.2007
    Возраст
    56
    Сообщений
    13,381
    Вес репутации
    10

    По умолчанию Re: MMI + Arduino

    Я извиняюсь сразу не понял , на транзисторе сделан инвертор

  10. #10
    Пользователь Аватар для filinmd
    Регистрация
    06.08.2012
    Возраст
    35
    Сообщений
    80
    Вес репутации
    186

    По умолчанию Re: MMI + Arduino

    Цитата Сообщение от Chip Посмотреть сообщение
    Я извиняюсь сразу не понял , на транзисторе сделан инвертор
    Т.е. без него никак? если да то вопрос транзистор любой подойдет, а то такого же как в указано в схеме не нашел в магазине.

    И по скетчу вопрос актуален все еще)))

Страница 1 из 2 12 ПоследняяПоследняя

Информация о теме

Пользователи, просматривающие эту тему

Эту тему просматривают: 1 (пользователей: 0 , гостей: 1)

Ваши права

  • Вы не можете создавать новые темы
  • Вы не можете отвечать в темах
  • Вы не можете прикреплять вложения
  • Вы не можете редактировать свои сообщения
  •