Страница 14 из 18 ПерваяПервая ... 489101112131415161718 ПоследняяПоследняя
Показано с 131 по 140 из 178
  1. #131
    Местный
    Регистрация
    07.12.2014
    Сообщений
    102
    Вес репутации
    161

    По умолчанию Re: Бортовой компьютер мотоцикла

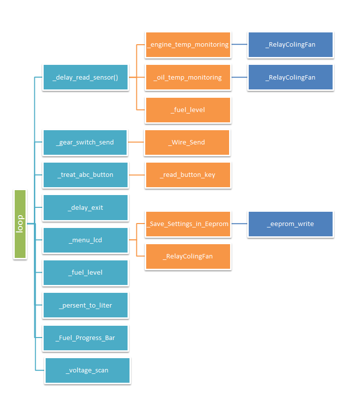
    Дерево работы основных функций ...

    Нажмите на изображение для увеличения. 

Название:	2015-12-06 19-57-48 Скриншот эк&#108.png 
Просмотров:	1525 
Размер:	27.0 Кб 
ID:	18761

  2. #132
    Новичок
    Регистрация
    08.12.2015
    Возраст
    38
    Сообщений
    6
    Вес репутации
    130

    По умолчанию Re: Бортовой компьютер мотоцикла

    Приветствую товарищи!
    Не осилил последние 6 страниц, начал ковыряться с аналогичным девайсом, только у меня немного другие требования. надо мерять 4 температуры (за бортом, движка в двух местах и выхлопа), обороты и часы чтоб показывал, ибо родных нету.

    Думаю дело пойдет веселее в кругу единомышленников, а то детали-то все заказал, а начать собирать не могу себя заставить)

  3. #133
    Местный
    Регистрация
    07.12.2014
    Сообщений
    102
    Вес репутации
    161

    По умолчанию Re: Бортовой компьютер мотоцикла

    для измерения температуры до 5 датчиков применяется библиотека DallasTemperature - работает с датчиками DS18B20
    Что бы измерить температуру выхлопных газов понадобится - EGT Sensor она же термопара, сигнал с неё завести на микроконтроллер через датчик термопары.
    Вам в отдельную тему надо.

  4. #134
    Новичок
    Регистрация
    08.12.2015
    Возраст
    38
    Сообщений
    6
    Вес репутации
    130

    По умолчанию Re: Бортовой компьютер мотоцикла

    Что уж сразу прогонять-то? Я не столько за помощью пришёл, сколько за вдохновением и поддержкой!
    Термопару с интерфейсом уже взял, Даллас будет только один, он будет мерить погоду, в головках один штатный, второй вазовский.
    Реалтайм приставку для часов взял, 16х2 дисплей сгодится. Тахометр хочу катушкой с провода ловить.
    Это не первый мой колхоз, опыту немного есть, вполне в состоянии собрать самостоятельно, но мешает лень)

  5. #135
    Новичок
    Регистрация
    08.12.2015
    Возраст
    38
    Сообщений
    6
    Вес репутации
    130

    По умолчанию Re: Бортовой компьютер мотоцикла

    Ну вот и приехали) в гугле схем получения данных термопары с драйвером max6675 только одна, через библиотеку.
    В итоге врет безбожно, причем нелинейно, при реальных 24 показывает 27, при 350 - 140 при 400 - 160, как теперь калибровать?
    Просто нужные значения проиндексировать и все, или есть другая процедура калибровки?
    Последний раз редактировалось aka-rus; 09.12.2015 в 15:30.

  6. #136
    Местный
    Регистрация
    07.12.2014
    Сообщений
    102
    Вес репутации
    161

    По умолчанию Re: Бортовой компьютер мотоцикла


  7. #137
    Новичок
    Регистрация
    08.12.2015
    Возраст
    38
    Сообщений
    6
    Вес репутации
    130

    По умолчанию Re: Бортовой компьютер мотоцикла

    Замечательная статья, которая выручала меня не раз, но к данному устройству она неприменима, потомучто MAX6675 имеет SPI интерфейс, подключается к цифровому порту и если перехватывать данные без библиотеки, то это будет очень не маленький код.

    Вот что передает драйвер, уже готовую температуру
    Код:
    Serial Interface The Typical Application Circuit shows the MAX6675 
    interfaced with a microcontroller. In this example, the 
    MAX6675 processes the reading from the thermocou-
    ple and transmits the data through a serial interface. 
    Force CS low and apply a clock signal at SCK to read 
    the results at SO. Forcing CS low immediately stops 
    any conversion process. Initiate a new conversion 
    process by forcing CS high. Force CS low to output the first bit on the SO pin. A 
    complete serial interface read requires 16 clock cycles. 
    Read the 16 output bits on the falling edge of the clock. 
    The first bit, D15, is a dummy sign bit and is always 
    zero. Bits D14–D3 contain the converted temperature 
    in the order of MSB to LSB. Bit D2 is normally low and 
    goes high when the thermocouple input is open. D1 is 
    low to provide a device ID for the MAX6675 and bit D0 
    is three-state
    А напрямую на аналоговый порт термопару не присрать, ибо очень маленький ток в термопаре, ардуина его не отловит.

    В итоге надо или откалибровать, либо посчитать нелинейный коэффицент и корректировать полученные данные.

  8. #138
    Местный
    Регистрация
    07.12.2014
    Сообщений
    102
    Вес репутации
    161

    По умолчанию Re: Бортовой компьютер мотоцикла

    Может термо пара не подходит для драйвера?

  9. #139
    Новичок
    Регистрация
    08.12.2015
    Возраст
    38
    Сообщений
    6
    Вес репутации
    130

    По умолчанию Re: Бортовой компьютер мотоцикла

    Хз, термопара безымянная, заказывал комплектом пара+драйвер, все в одной упаковке пришло, мне кажется библиотека неправильно преобразует, ибо термопары на 400 градусов очень распространены и в статьях везде их используют, а я заказывал до тысячи градусов, вот в чем проблема, в том что с тысячной еще не ковырялись, ибо такая температура ни в одном бытовом приборе не используется

  10. #140
    Местный
    Регистрация
    07.12.2014
    Сообщений
    102
    Вес репутации
    161

    По умолчанию Re: Бортовой компьютер мотоцикла

    зачем EGT мерить ? турбо что ли ? там не более 800 градусов, дальше поршни потекут

Страница 14 из 18 ПерваяПервая ... 489101112131415161718 ПоследняяПоследняя

Информация о теме

Пользователи, просматривающие эту тему

Эту тему просматривают: 1 (пользователей: 0 , гостей: 1)

Ваши права

  • Вы не можете создавать новые темы
  • Вы не можете отвечать в темах
  • Вы не можете прикреплять вложения
  • Вы не можете редактировать свои сообщения
  •