Результаты опроса: Как самодеятельность?

Голосовавшие
15. Вы ещё не голосовали в этом опросе
  • ГРАМОТНО

    12 80.00%
  • С мантами и водочкой пойдёт

    3 20.00%
  • Г-НО

    0 0%
Страница 23 из 26 ПерваяПервая ... 1317181920212223242526 ПоследняяПоследняя
Показано с 221 по 230 из 257
  1. #221
    Новичок
    Регистрация
    04.12.2016
    Возраст
    37
    Сообщений
    3
    Вес репутации
    0

    По умолчанию Re: SUBARU Forester SG компьютер

    нижняя напрямую к материнке?

  2. #222
    Продвинутый
    Регистрация
    16.01.2013
    Сообщений
    259
    Вес репутации
    222

    По умолчанию Re: SUBARU Forester SG компьютер

    угадал!

  3. #223
    Новичок
    Регистрация
    04.12.2016
    Возраст
    37
    Сообщений
    3
    Вес репутации
    0

    По умолчанию Re: SUBARU Forester SG компьютер

    у меня форик сг9. увидел твою тему и загорелся с мыслью о чем то похожем. после наткунулся на венатор. очень заинтересовало. никогда ничем таким не занимался, но желание есть)) так что я читающий новичек пока что) по поводу контроллера, а ты не пробывал прошивать его разными прошивками? может будет эффект

  4. #224
    Продвинутый
    Регистрация
    16.01.2013
    Сообщений
    259
    Вес репутации
    222

    По умолчанию Re: SUBARU Forester SG компьютер

    эффекта не будет, прошивал двумя прошивками(под разные матрицы), мне этот контроллер практически ни к чему, лично я хочу от него избавиться вовсе, функций он у меня не несёт никаких, только расширение рабочего стола. КЗХ будет реализована на IP-камере, да и то в качестве помощника для ТСУ и регистрации заднего вида, т.к. уже установлен фаркоп и был случай ДТП, когда человек задел моё авто и скрылся, а номер его виден был только с заднего вида моего авто.

    данный недостаток скорее связан с малой битностью данного контроллера. у меня имеется ещё один, там с ТВ тюнером он, вот хочу попробовать его на вшивость, надо прошивку найти с таймингами под мою матрицу.

    если учтёшь все мои рассказы, с экономишь деньги и время, все варианты или направления указаны по железу и хорошим готовым проектам.

    если всё заработает так, к чему стремился эти долгие четыре года, то перехожу на вторую стадию - освоение андроида и управление системами авто! внедрение ещё одного экрана, всё основное железо имеется, это управление(V.3), управление питанием(V.4), сам планшет(фото на приборке).

    завтра возвращаюсь домой, пробую откатывать все возможные режимы питания на столе(ПНР) и доделку второго экрана(склейка сенсора, выбор конвертера, обвязка питания)

    и наконец-то в моей лошади зазвучит музыка! но вы её не услышите...
    Последний раз редактировалось Vlad-bodryi; 23.12.2016 в 23:26.

  5. #225
    Продвинутый
    Регистрация
    16.01.2013
    Сообщений
    259
    Вес репутации
    222

    По умолчанию Re: SUBARU Forester SG компьютер

    большая часть работы проделана в организации питания на контроллере от YAM1966. добавлена регулировка яркости экранов по датчику, обратная связь работы материнки(защита от повисания системы при выключении, защита от перепутывания состояний), запуск по температурам внутри системника и снаружи авто, защита от разрядки АКБ. пришлось немного допаять компонентов на контроллер.

    дополнительное управление включением и выключением системы от ИК-пульта будет реализовано позже, теперь у меня не будет лишней кнопки в салоне вкл./выкл.(нужна была если требовалось выключить комп., например на природе или мойки, чтоб не высадить АКБ. основное включение/выключение происходит автоматом при открытии или закрытии авто) и освободится один провод в кабеле.

    в корпусе стало ещё свободнее. избавился от этого глупого БП, теперь валяется в куче хламе, которого всё больше и больше. чпоканье с компом привело к борьбе по снижению потребления питания, оказывается очень много потреблял тот глупый БП - 0,15А(ХХ(внешнее управление) - 0,077А)!!! в дежурном режиме, теперь - 0,07А(БП - 0,011А и контроллер)

    Нажмите на изображение для увеличения. 

Название:	CAM02701.jpg 
Просмотров:	2512 
Размер:	118.3 Кб 
ID:	19098Нажмите на изображение для увеличения. 

Название:	CAM02712.jpg 
Просмотров:	2481 
Размер:	91.0 Кб 
ID:	19099Нажмите на изображение для увеличения. 

Название:	CAM02717.jpg 
Просмотров:	2462 
Размер:	101.3 Кб 
ID:	19100Нажмите на изображение для увеличения. 

Название:	CAM02751.jpg 
Просмотров:	2508 
Размер:	105.6 Кб 
ID:	19101Нажмите на изображение для увеличения. 

Название:	CAM02774.jpg 
Просмотров:	2482 
Размер:	125.9 Кб 
ID:	19102Нажмите на изображение для увеличения. 

Название:	CAM02776.jpg 
Просмотров:	2469 
Размер:	113.5 Кб 
ID:	19103Нажмите на изображение для увеличения. 

Название:	CAM02786.jpg 
Просмотров:	2543 
Размер:	113.7 Кб 
ID:	19104Нажмите на изображение для увеличения. 

Название:	CAM02748.jpg 
Просмотров:	2531 
Размер:	94.9 Кб 
ID:	19105

    экран пока один, второй позже привяжу, т.к. нет ещё одного контроллера i2c->USB от YAM1966 для второго сенсора. ну и конвертер LVDS->HDMI хочу сменить с "народного" на другой, который сигнал с картинкой не кривит.

    по внешнему питанию останется повесить на контроллер от YAM1966 выключение маршрутизатора и IP-камер для защиты от разряда АКБ особенно при низких температурах, сейчас это вручную выполняется, через контроллер солнечной панели.
    Последний раз редактировалось Vlad-bodryi; 26.12.2016 в 01:23.

  6. #226
    Продвинутый
    Регистрация
    16.01.2013
    Сообщений
    259
    Вес репутации
    222

    По умолчанию Re: SUBARU Forester SG компьютер

    ну вот, управление системой сделано - МОЯ МЕЧТА СБЫЛАСЬ!!! за долгие 4-5лет!!! Юра лучший инженер-программист с которым пересекался и знает чем он занимается! оказывается данные свойства не важны когда работаешь на работе, да-да, статистика собеседований и пересечения с людьми на рабочих местах.

    я избавился ещё от одной кнопки в салоне - вкл./выкл.("POWER") материнки, теперь эту функцию выполняет ИК-пульт дистанционного управления и соответственно большая синяя кнопка в верхней части, уже демонтирована!

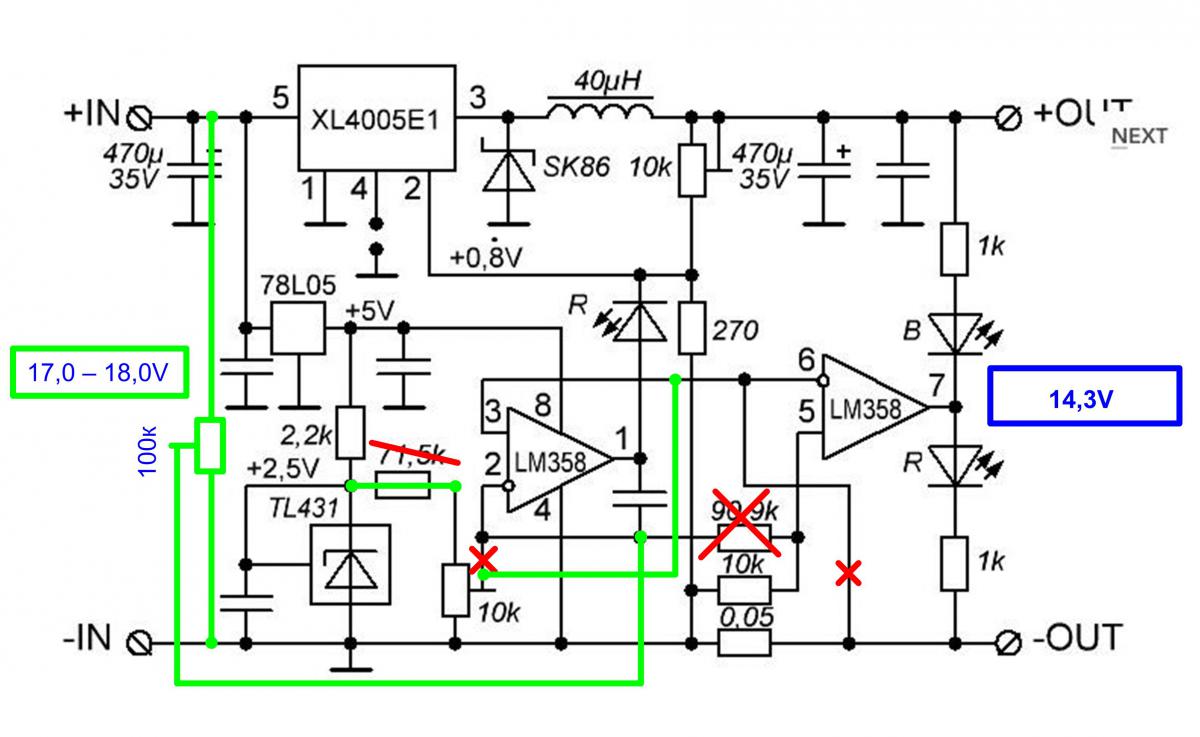
    ниже привожу частичную на данный момент, схему обвязки соединений: 05.01.17г
    Нажмите на изображение для увеличения. 

Название:	Схема обвязки к&#1.jpg 
Просмотров:	2552 
Размер:	106.7 Кб 
ID:	19120



    для более читабельного качества:
    Схема обвязки к&#1.rar 05.01.17г

    и фото внесённых изменений в контроллер от YAM1966:
    Нажмите на изображение для увеличения. 

Название:	CAM02781.1.jpg 
Просмотров:	2509 
Размер:	82.1 Кб 
ID:	19108Нажмите на изображение для увеличения. 

Название:	CAM02784.1.jpg 
Просмотров:	2497 
Размер:	131.8 Кб 
ID:	19109Нажмите на изображение для увеличения. 

Название:	CAM02785.1.jpg 
Просмотров:	2496 
Размер:	109.9 Кб 
ID:	19110Нажмите на изображение для увеличения. 

Название:	Изменения.jpg 
Просмотров:	2520 
Размер:	143.1 Кб 
ID:	19114

    датчик внешней температуры не подключён, т.к. руки не дошли до него.

    качество фото далеко не требуемое, но за неимением лучшего...
    Последний раз редактировалось Vlad-bodryi; 09.01.2017 в 23:10.

  7. #227
    Продвинутый
    Регистрация
    16.01.2013
    Сообщений
    259
    Вес репутации
    222

    По умолчанию Re: SUBARU Forester SG компьютер

    практически все изъяны управления питанием исправлены, датчик освещённости уже привязал, работа стабильная.
    ОГРОМНОЕ СПАСИБО YAM1966!
    осталось выставить пороги мин/макс внутренней температуры и подключить наружний датчик.

    позже будет добавлено управление питанием маршрутизатором и IP-камерой, именно уже на данный момент они мне высаживают АКБ т.к. включение происходит вручную и порой забываются включаться/выключаться, хотя и повешаны на контроллер солнечной панели в которой так сказать есть защита от разряда АКБ, но алгоритм там г-но, поэтому защита не выполняется в полной мере.

  8. #228
    Продвинутый
    Регистрация
    16.01.2013
    Сообщений
    259
    Вес репутации
    222

    По умолчанию Re: SUBARU Forester SG компьютер

    ещё одна приятная новость - своял бюджетный MPPT контроллер солнечной панели! из обычного понижающего DC-DC преобразователя со стабилизацией по току и напряжению(http://avrobot.ru/product_info.php?products_id=1498 или http://mysku.ru/blog/aliexpress/32986.html). ещё одну бестолковую коробку за деньги(PWM-контроллер заряда АКБ от солнечной панели), выкину науй из авто ещё один чемодан!
    теперь вытащим ещё немного электричества из панели)))

    ограничение тока по входному напряжению ниже +17,4V и стабилизация напряжения по выходному напряжению +14,6V:
    Нажмите на изображение для увеличения. 

Название:	CAM02867.1.jpg 
Просмотров:	2451 
Размер:	78.5 Кб 
ID:	19122
    Нажмите на изображение для увеличения. 

Название:	Стаб.солнечн.па&#1.jpg 
Просмотров:	2474 
Размер:	90.4 Кб 
ID:	19127
    подключенная солнечная панель имеет напряжение на холостом ходу 22,5V , сам стабилизатор имеет входной диапазон 5-32V, нам самое главное получить при панелях с ХХ +22,5V - просадку не ниже 17-18V понижающим стабилизатором с максимальным КПД(импульсные преобразователи) на выходе которого напряжение не превысит максимально-допустимого АКБ(если AGM = 14,8V). ДА, не забудьте стабилизатор-АКБ развязать диодом!!! иначе при отсутствие напряжения на солнечной панели, стабилизатор будет ночью дожирать АКБ сам)))



    надо найти солнышко и будем делать посмотреть...
    Последний раз редактировалось Vlad-bodryi; 09.01.2017 в 22:28.

  9. #229
    Продвинутый
    Регистрация
    16.01.2013
    Сообщений
    259
    Вес репутации
    222

    По умолчанию Re: SUBARU Forester SG компьютер

    здесь давайте обсудим главные основы постройки компьютера в автомобиле, а их в данном разделе всего две:

    - 1 - данную основу поставим во главу, это организация управлением компьютером, т.е. состояние и питание, реализовано у меня всем и всего на одном контроллере от YAM1966, про полные возможности вы можете почитать тут: http://pccar.ru/showthread.php?t=20460 (ресурс тот не очень, но полное описание только там), я пользуюсь лишь частью из всех, а главное, было добавлено по личной просьбе - +организация управления питанием+регулировка яркости диплея(-ев)

    Нажмите на изображение для увеличения. 

Название:	2016-09-26_20-20-52.jpg 
Просмотров:	2538 
Размер:	110.1 Кб 
ID:	19123

    - 2 - это конечно вторичное, почему вторичное? - да потому-что строить можно на всём и вся, тут зависит от религий, дипломов, специальностей, нравов и т.д.. в общем это материнка. из всех перепробованных, я пожалуй выделю одну: INTEL DQ77KB

    Нажмите на изображение для увеличения. 

Название:	Intel DQ77KB.jpg 
Просмотров:	2494 
Размер:	313.6 Кб 
ID:	19124

    - из недостатков: ограниченная мощность процессора и покупка только из списка производителя, но на первом БИОСе(или там по другому теперь называется) могут многие процы работать.
    - из преимуществ: лучшая поддержка из которых пересекался, но после YAM1966 конечно))). количество портов/интерфейсов выше требуемых обычному люду, включая вывод звука по оптике, сменные процессоры под требования пользователя и его семейных возможностей.
    даже на данный момент плата актуальна, хоть и устарел процесс 22нм и прекращена поддержка данного продукта.

    И так о материнке смысла наверное нет писать, т.к. вся основная по ним информация есть в начале темы, поэтому давайте расскажу о главном отличии автомобильного компьютера и обычного для нас в обиходе, назовём его домашнего/промышленного/стационарного, в общем питающимися от сети электростанций - это ограниченное поставляемого/вырабатываемого количества электричества/мощности, при малом времени нашего наблюдения. любое наше невнимание приведёт к использованию запасённой емкости электроэнергии и выходу из строя распространённых и затратных АКБ.
    Поэтому за достаточное время использования компьютера в авто был затребован сложный алгоритм управлением запуском и завершением работы компьютера. туда вошли зависимости: от макс./мин. наружней(вне авто), а также внутрикорпусной температуры воздуха, зависимости напряжения от времени АКБ(просадка при запуске ДВС), обратной связи с материнкой(сигнал о том что система запущена/работает), разделением алгоритма/принципа "запуском" и "завершением работы" системы.
    Первая проблема с которой столкнулся, даже специальный для этого блок питания - перепутывание состояний системы и вместо "завершения работы" выполнялся "запуск" системы, последствия - разряженный полностью АКБ.
    Теневые проблемы - снижение потребления питания в дежурном режиме(основная) и менее важная - в рабочем, полное исключение потребления ресурса АКБ в отрицательные температуры, а особенно при температурах ниже -18С.
    Поверхностные - невозможность управления операциями(громкость, переключение треков и т.д. и т.п.) при движении без тактильности без отрыва взгляда от дороги, требуются органы управления - обычные кнопки, ручки, клавиатуры, пульты ДУ

    Так вот, все эти причины привели единому блоку или плате. изначально я планировал сделать отдельно управлением питанием, но случайная переписка с YAM1966, о том что данная функция возможна будет на 4-й версии(тогда ещё она была в проекте, а я пользовался 3-й) - было решено подождать и поразмыслить. далее переключения на борьбу с экранами, потом кризис, изменения в жизни - отвлекли все возможности от 4-версии. пока не было возможности покупки, хотел написать алгоритм на "бубуинке"(ардуино) благо у меня их валяется, Юрий тоже уговаривал на "бубуинку", но, все потребности на одной маленькой плате привлекали намного больше, чем вязанка плат и проводов. летом 16года я всё-таки изъял часть бюджета и приобрёл приблуду от YAM1966. далее переписка и наша занятость, долежала так приблуда до декабря и всё-таки Юрий смог выполнить мою просьбу. пока был в отпуске(ноябрь-декабрь) поигрался с потреблениями "бубуинками", контроллера от YAM1966, всяких БП(повышающих, понижающих, повышающих и понижающих, с управлением(умный БП) ) - в общем все опыты со всем этим барахлом привело именно к имеющей схеме и компонентов. контроллер от YAM1966 построен на процессоре с избыточными параметрами, поэтому дополнительные функции даже не прибавили нагрузки.

    за 10 дней работы ни одного сбоя, прекрасное выполнение команд, я забыл проверку состояния компьютера после закрытия авто, забыл про клавиатуру!

    вот так моя суперлень и настырность привела к идеальному результату нашего труда.

    Пост скриптум: в процессе комментариев буду дополнять запись ответами, поэтому следите за датой редактирования...
    Последний раз редактировалось Vlad-bodryi; 15.01.2017 в 11:32.

  10. #230
    Продвинутый
    Регистрация
    16.01.2013
    Сообщений
    259
    Вес репутации
    222

    По умолчанию Re: SUBARU Forester SG компьютер

    Ко вторичным основам пожалуй можно отнести экраны, управление функциями в процессе управления авто и выбор блока питания.
    У многих в голове выскочит ошибка — "Почему именно вторичные?!" Ведь действительно, матрица является первым устройством которого касается глаз и палец человека, БП — первое устройство на сети питания от которого зависит на сколько мощная будет система. В действительности это так, а вот на стадии проектирования являются вторичными и зависят от выбора именно возможностей системы в целом, а также видения дизайнера интерьера во вред комфорта и безопасности управления авто, обычно это: то что оказалось бесплатным — из того и делаем!

    И так, экраны делятся на три подпункта:
    — 1 — Матрицы
    — 2 — Сенсорные стёкла
    — 3 — Интерфейс или способ подключения матриц

    — 1 — о технологиях, видах, размерах матриц можно учитаться, мы будем разбираться какие параметры нам важны в автомобиле и почему для авто важны именно они:
    1.1 — Яркость! — это первый и важный параметр, т.к. автомобиль у нас состоит как минимум из стёкол с трёх сторон, а особенно лобовое которое в основном частично заходит на потолок, а экран на 90% будет находится именно под ним. и так яркость для нормального чтения должна составлять не менее 600кд/м2< или ещё пишут nit. более читаемые в темных салонах авто(низкий потолок, малая площадь остекления, вертикальное лобовое) составляет =400кд/м2. чтоб объяснить на "яблоках", был у меня обычный форестер с обычной крышей было с натяжкой достаточно яркости в 400кд/м2, когда сменил на такой-же форестер, но уже с люком, экран стал уже не читаем.
    1.2 — Интерфейс подключения — очень важный пункт, т.к. нам нужно состыковать матрица-материнка. стандартов мильярд с прицепом, перечислять не имеет смысла поэтому выделю два — LVDS и DP(eDP)
    1.3 — Разрешение — этот пункт будет относится к часто спорным параметрам и для как 99% спорящих относят к основным — это большая ошибка. этот параметр важен и в гораздо узком диапазоне уже достаточен, диапазон этот нормальный от 1024х600 до 1366х768/1280х800. при этом диагональ экрана будет составлять 9" — 11,6". Самая удобная диагональ в авто в диапазоне 9"-11,6", меньше даже рассматривать не стоит и даже не хочу об этом беседовать и рассуждать об эстетики интерьера. вообще разрешение прямопропорционально зависит от размера диагонали при соответствующих пропорциях, т.е. является не полное разрешение всего экрана, а конкретное на см2, т.е. площадь. косвенно связан с конкретной ОС и сенсорным экраном, т.к. при высоком разрешении уменьшаются размеры значков и уже выбрать что-то пальцем на экране становится огромной проблемой.
    1.4 — Поверхность — тут два вида — глянцевая и матовая. считается что матовая меньше бликует и лучше читается при свете в отличии от глянцевой — это огромная ошибка, к тому-же матовость приводит к расплывчивости изображения, поэтому только глянцевая
    1.5 — Углы обзора — параметр практически для авто не важен, и углы в 45гр уже достаточны даже более чем.

    — 2 — сенсорные стекла бывают нескольких видов их более 5-ти точно, но разберём два — Ёмкостные и Резистивные
    начнём с плохих, Резистивных — обладают более низкой светопропускаемостью(КПД), искажают изображение(добавляют матовость/размазанность), низкая чувствительность к тактильности, низкий ресурс, требовательные в высокоточной рамке корпуса/панели, но правда реагируют на любой предмет с более высокой точности нежели емкостные.
    Ёмкостные — чёткая стеклянная прозрачность(более высокий КПД), высокая тактильность, большой ресурс, точность рамки не важна вообще. на этом заканчиваются плюсы и начинаются минусы ёмкостных — очень помехонеустойчивы, с яркими матрицами работают только в помехоустойчивом варианте, практически все имеют i2c интерфейс, обязательный монтаж — поверхностный на панель/корпус, т.е. должны иметь продолжающуюся рамку из стекла, иначе возникнут сложности к касаниям в крайних областях экрана. Поэтому для красивой картинки и тактильности — вам предстоит весёлое чпоканье…

    — 3 — Способ подключения, практически любое подключение матрица-материнка производятся через конвертеры/контроллеры, единственный прямым вроде является DisplayPort(DP), даже присутствующим на борту материнки LVDS является конвертерным через чип с DP, но является самым качественным. распространёнными в нашем безграмотном народе являются через контроллеры HDMI/VGA->LVDS/DP и обычно с разбежкой с физичекими разрешениями, не имеющими регулировки яркости подсветки матрицы, яркость там производится самой матрицей, т.е. обработкой картинки. ранее сообщениями есть фото разницы изображения прямого подключения к материнки(нижнее) и через конвертер HDMI->LVDS(верхнее) на так называемом "народном" с КЗХ


    в основном народное подключение несёт проблемную эксплуатацию, темную картинку и большая потеря качества при затемнённом экране при ночном режиме.

    Теперь рассмотрим способы управления функциями компьютера.
    Способов имеется множество, как и контроллеров, давайте перечислим основные и разберём на достоинства и недостатки:
    1 — Сенсорный экран — быстрый и безграничный доступ, самая яркая инфологическая модель взаимодействия с человеком. Недостатки: нет тактильности, при малых диагоналях(до 13") требуют особого графического интерфейса, невозможность вторичных фоновых действий(отвлечение от управления авто)
    2 — кнопки/регуляторы/джойстики управления на органах управления — требовательное условие для безопасного и комфортного управления авто. высокая тактильность, фоновое вторичное управление без отвлечения от управления авто. недостатки: при отсутствии придётся интегрировать в интерьер, только конкретные действия и очень узкие возможности.
    3 — голосовое управление — неплохое дополнение к вышеперечисленным и уничтожая их недостатки. недостатки: сложная реализация на данный момент.
    4 — отдельный пульт ДУ — хорошее дополнение к вышеперечисленным в основном для удобства остальных членов салона авто и управление вне салона авто. В этот пункт отнесём клавиатуру и мышь. клавиатура обычно нужна для настройки системы, переписки. Мышь для создание графических фигур.
    5 — управление жестами, реализуемая через видеокамеру, разбирать не будем, лишь для расширения кругообзора.
    можно ещё добавить если потребует публика…

    Для реализаций управления существуют много решений и способов, выделю только перечисленный выше контроллер от YAM1966 и реализация на гибкой основе "Ардуино" и подобных.

    Выбор БП
    Многих перед покупкой хлама интересует вопрос — какой БП брать и на какую мощность? часто встречаю решения выбора — 4-МТХ, "с запасом выбрали" обосновывая своё решения отвечают люди поставив БП мощностью в 250Вт и при этом обладая огромными размерами, почти с нормальную материнку. но, вот как можно увидеть по ссылкам, есть фото потребления довольно-таки мощной построенной системы, мощнее я практически не встречал, просто так получилось уже в процессе требований, при БП 100-120Вт потребления не превышают при 12V 6-7А при запуске, в работе около 4А цифры крутятся, это примерно 50Вт со всем барахлом.
    есть ещё разновидности БП с гальванической развязкой — бред! происхождение свиста от генератора в тракте звука с БП никак не связан, даже многие подтверждали что свист имелся через цифру(оптику)! и с БП имеющими гальваническую развязку различные шумы пробегали, вот так-то.
    Поэтому не бойтесь строить на разумных компонентах!
    Последний раз редактировалось Vlad-bodryi; 15.01.2017 в 19:32.

Страница 23 из 26 ПерваяПервая ... 1317181920212223242526 ПоследняяПоследняя

Информация о теме

Пользователи, просматривающие эту тему

Эту тему просматривают: 13 (пользователей: 0 , гостей: 13)

Ваши права

  • Вы не можете создавать новые темы
  • Вы не можете отвечать в темах
  • Вы не можете прикреплять вложения
  • Вы не можете редактировать свои сообщения
  •