Страница 56 из 57 ПерваяПервая ... 6465051525354555657 ПоследняяПоследняя
Показано с 551 по 560 из 568
  1. #551
    Администратор Аватар для Chip
    Регистрация
    08.06.2007
    Возраст
    56
    Сообщений
    13,381
    Вес репутации
    10

    По умолчанию Re: Подключение Штатного монитора на любом автомобиле.

    Что мне подсказать? Я же не вижу что Вы там спаяли и как подключили
    Возможно допустили ошибку
    Последний раз редактировалось Chip; 18.10.2016 в 23:52.

  2. #552
    Новичок
    Регистрация
    15.10.2016
    Возраст
    46
    Сообщений
    4
    Вес репутации
    0

    По умолчанию Re: Подключение Штатного монитора на любом автомобиле.

    Вот посмотрите видео и фото

    https://youtu.be/kbexeonPjDo

    Вложение 19035

  3. #553
    Администратор Аватар для Chip
    Регистрация
    08.06.2007
    Возраст
    56
    Сообщений
    13,381
    Вес репутации
    10

    По умолчанию Re: Подключение Штатного монитора на любом автомобиле.

    Вижу что строчная развертка синхронизируется, а кадровая нет, такое ощущение что нет кадрового импульса

  4. #554
    Новичок
    Регистрация
    25.10.2016
    Возраст
    49
    Сообщений
    2
    Вес репутации
    0

    По умолчанию Re: Подключение Штатного монитора на любом автомобиле.

    Добрый день Chip! Нужен совет! Для вывода штатного меню(радио, расход топлива,CD) за место штатного монитора на планшет требуется Транскодер RGsB в AV .К планшету подключаем свисток (https://ru.aliexpress.com/item/Easyc...19ZBuB).Вопрос собственно таков как RGsB либо RGBs перевести в AV(проще дешевле и без танцев с бубном). Прочитал кучу форумов и просмотрел кучу проектов чёткого ответа не нашёл всё размыто Подскажите ?.Спасибо!

  5. #555
    Администратор Аватар для Chip
    Регистрация
    08.06.2007
    Возраст
    56
    Сообщений
    13,381
    Вес репутации
    10

    По умолчанию Re: Подключение Штатного монитора на любом автомобиле.

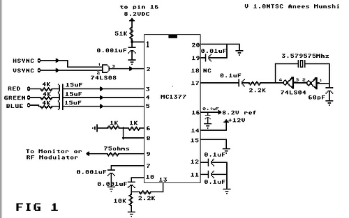
    Схема конвертера RGBs -- AV
    Миниатюры Миниатюры Нажмите на изображение для увеличения. 

Название:	конвертер.jpg 
Просмотров:	444 
Размер:	38.7 Кб 
ID:	19043  

  6. #556
    Новичок
    Регистрация
    25.10.2016
    Возраст
    49
    Сообщений
    2
    Вес репутации
    0

    По умолчанию Re: Подключение Штатного монитора на любом автомобиле.

    Спасибо ! Chip

  7. #557
    Администратор Аватар для Chip
    Регистрация
    08.06.2007
    Возраст
    56
    Сообщений
    13,381
    Вес репутации
    10

    По умолчанию Re: Подключение Штатного монитора на любом автомобиле.

    У меня где то готовый конвертер валялся , могу продать, если я его найду

  8. #558
    Новичок
    Регистрация
    01.08.2016
    Возраст
    37
    Сообщений
    13
    Вес репутации
    122

    По умолчанию Re: Подключение Штатного монитора на любом автомобиле.

    Добрый день! Подскажите, пожалуйста, уже месяц подбираю материнку. Автомобиль Lexus LS 2001 с RGBs. Нужен формфактр mini-ITX. Варианты вот такие: ASRock D1800B-ITX (https://market.yandex.ru/product/107...ext=d1800b-itx) и ASRock QC5000M-ITX/PH (https://market.yandex.ru/product--as...rm=24216954680).
    Что скажете? Больше отдаю предпочтения Интел (брал уже такую), но все упирается в штатный монитор. Какую из этих ВОЗМОЖНО будет подключить?
    А то щас психану и возьму вторую, а она не подойдет)))
    Последний раз редактировалось 89andrei89; 01.11.2016 в 17:27.

  9. #559
    Новичок
    Регистрация
    01.08.2016
    Возраст
    37
    Сообщений
    13
    Вес репутации
    122

    По умолчанию Re: Подключение Штатного монитора на любом автомобиле.

    Вообщем приобрел ASRock QC5000M-ITX/PH. В ней встроен Radeon HD8300. Вчера подключил все для проверки на столе. В родных настройках есть чересстрочная развертка, но пользовательское разрешение не создать. Поставил Power Strip и в итоге в нем не активна вкладка с доп. параметрами. Soft 15khz тоже не работает. Что теперь делать то? Есть еще программы для настройки?

  10. #560
    Новичок
    Регистрация
    01.08.2016
    Возраст
    37
    Сообщений
    13
    Вес репутации
    122

    По умолчанию Re: Подключение Штатного монитора на любом автомобиле.

    Или какие есть еще варианты вывести изображение на штатный монитор?

Страница 56 из 57 ПерваяПервая ... 6465051525354555657 ПоследняяПоследняя

Информация о теме

Пользователи, просматривающие эту тему

Эту тему просматривают: 16 (пользователей: 0 , гостей: 16)

Ваши права

  • Вы не можете создавать новые темы
  • Вы не можете отвечать в темах
  • Вы не можете прикреплять вложения
  • Вы не можете редактировать свои сообщения
  •