День добрый
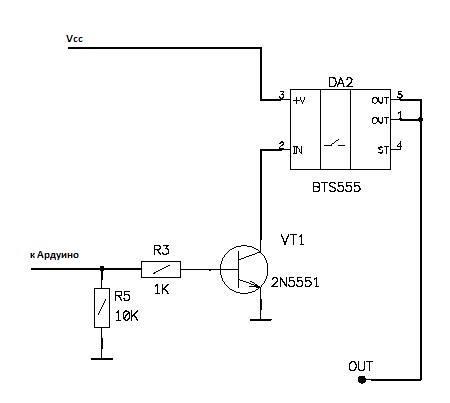
Имеется схема с BTS555: Вложение 17336
Помогите подобрать полевик, который 2 ногу BTS555 будет коммутировать с землей. Желательно чтобы полевик был как можно меньше размером и управлялся напрямую с выхода контроллера.
Вид для печати
День добрый
Имеется схема с BTS555: Вложение 17336
Помогите подобрать полевик, который 2 ногу BTS555 будет коммутировать с землей. Желательно чтобы полевик был как можно меньше размером и управлялся напрямую с выхода контроллера.
На какой максимальный ток должен быть полевик?
Я даже не знаю. мне надо просто выход 2 на землю посадить. Может быть по даташиту глянуть к BTS?
вот здесь http://nsskn.narod.ru/pwmheadlamp/ в конце, есть схема правда там не полевик
У меня в данный момент работает через обычный транзистор с 2 сопротивлениями. Хотелось бы немного упростить схему
Там на схеме биполярник, чем он не устраивает?
Вроде всем устраивает, но как я сказал выше, хотелось бы немного упростить схему, если такое вообще возможно
У меня аналогичная схема, только транзистор КТ805БМ (просто был под рукой)
Ну так КТ805 это транзистор большой мощности, его самого раскачивать нужно
П