Страница 1 из 6 123456 ПоследняяПоследняя
Показано с 1 по 10 из 57
  1. #1
    Пользователь
    Регистрация
    01.11.2010
    Возраст
    44
    Сообщений
    57
    Вес репутации
    202

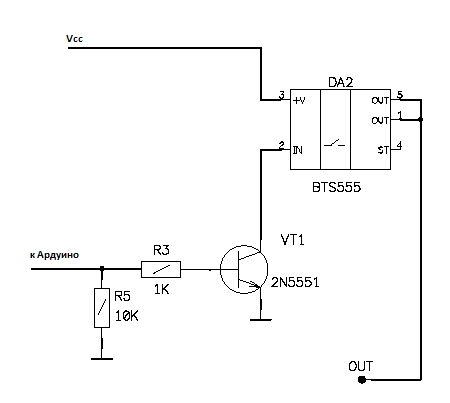
    По умолчанию Помогите подобрать полевик

    День добрый

    Имеется схема с BTS555: Нажмите на изображение для увеличения. 

Название:	bts555-circuit.jpg 
Просмотров:	1651 
Размер:	42.0 Кб 
ID:	17336

    Помогите подобрать полевик, который 2 ногу BTS555 будет коммутировать с землей. Желательно чтобы полевик был как можно меньше размером и управлялся напрямую с выхода контроллера.

  2. #2
    Администратор Аватар для Chip
    Регистрация
    08.06.2007
    Возраст
    56
    Сообщений
    13,381
    Вес репутации
    10

    По умолчанию Re: Помогите подобрать полевик

    На какой максимальный ток должен быть полевик?

  3. #3
    Пользователь
    Регистрация
    01.11.2010
    Возраст
    44
    Сообщений
    57
    Вес репутации
    202

    По умолчанию Re: Помогите подобрать полевик

    Я даже не знаю. мне надо просто выход 2 на землю посадить. Может быть по даташиту глянуть к BTS?

  4. #4
    Пользователь
    Регистрация
    16.10.2009
    Возраст
    69
    Сообщений
    92
    Вес репутации
    221

    По умолчанию Re: Помогите подобрать полевик

    вот здесь http://nsskn.narod.ru/pwmheadlamp/ в конце, есть схема правда там не полевик

  5. #5
    Пользователь
    Регистрация
    01.11.2010
    Возраст
    44
    Сообщений
    57
    Вес репутации
    202

    По умолчанию Re: Помогите подобрать полевик

    У меня в данный момент работает через обычный транзистор с 2 сопротивлениями. Хотелось бы немного упростить схему

  6. #6
    Администратор Аватар для Chip
    Регистрация
    08.06.2007
    Возраст
    56
    Сообщений
    13,381
    Вес репутации
    10

    По умолчанию Re: Помогите подобрать полевик

    Там на схеме биполярник, чем он не устраивает?
    Последний раз редактировалось Chip; 23.12.2013 в 20:07.

  7. #7
    Пользователь
    Регистрация
    01.11.2010
    Возраст
    44
    Сообщений
    57
    Вес репутации
    202

    По умолчанию Re: Помогите подобрать полевик

    Вроде всем устраивает, но как я сказал выше, хотелось бы немного упростить схему, если такое вообще возможно

  8. #8
    Администратор Аватар для Chip
    Регистрация
    08.06.2007
    Возраст
    56
    Сообщений
    13,381
    Вес репутации
    10

    По умолчанию Re: Помогите подобрать полевик

    Нажмите на изображение для увеличения. 

Название:	pwmhead_bts555.png 
Просмотров:	1058 
Размер:	8.4 Кб 
ID:	17337

  9. #9
    Пользователь
    Регистрация
    01.11.2010
    Возраст
    44
    Сообщений
    57
    Вес репутации
    202

    По умолчанию Re: Помогите подобрать полевик

    У меня аналогичная схема, только транзистор КТ805БМ (просто был под рукой)

  10. #10
    Администратор Аватар для Chip
    Регистрация
    08.06.2007
    Возраст
    56
    Сообщений
    13,381
    Вес репутации
    10

    По умолчанию Re: Помогите подобрать полевик

    Ну так КТ805 это транзистор большой мощности, его самого раскачивать нужно
    П

Страница 1 из 6 123456 ПоследняяПоследняя

Информация о теме

Пользователи, просматривающие эту тему

Эту тему просматривают: 14 (пользователей: 0 , гостей: 14)

Ваши права

  • Вы не можете создавать новые темы
  • Вы не можете отвечать в темах
  • Вы не можете прикреплять вложения
  • Вы не можете редактировать свои сообщения
  •