Re: Датчик холла 12В использование с ардуино
Да, на столе питание от ЛМ.
Настольный генератор брал у приятеля. 0-12В ставил, изменял длительность и частоту.
В машине от LM отказался, все переделал - поставил кренку 7809 для питания дуины, кренку 7805 для ЛСД и датчиков, обвесил их с двух сторон гирляндой кондеров (47 электролит, 0.1 и 0.01 керамику) - вроде получшело с точки зрения помехи.
ЭУР от Хюндая какого-то, без понятия. Там из сигналов ДХ с трамблера и ДХ скорости надо было подать. Вот он как раз работает отлично.
В прицнипе, есть для Нивы на раздатку крышка под 2 датчика скорости в параллель, она даже де-то валяется в гараже. Но это жестяк такое громоздить, хочется цивильно сделать.
З.Ы. Что подразумевается под программным отключением неиспользованных ног? Для цифровых портов сделать digitalwrite? или INPUT_PULLUP?
Аналоги, в принципе, все подвешены на делители, так что там свободного ничего не болтается
Re: Датчик холла 12В использование с ардуино
Про програмно это кне ко мне))) Не понимаю))) А аппаратно должно работать и без таких ухищрений. Отцепи ЭУР и попробуй без него, два датчика это и правда неразумно))) Ардуину я питаю 5 вольтами, и по схеме хорошо и встроенный крен побоку.
Re: Датчик холла 12В использование с ардуино
Цитата:
Сообщение от
basurman971
Про програмно это кне ко мне))) Не понимаю))) А аппаратно должно работать и без таких ухищрений. Отцепи ЭУР и попробуй без него, два датчика это и правда неразумно))) Ардуину я питаю 5 вольтами, и по схеме хорошо и встроенный крен побоку.
5 вольт питания дуины лично у меня оставили ощущение нестабильности. Уж как-то ни с того ни с сего она у меня начинала подвисать через какое-то время. Перевел на 9В - подвисаний нет. Может, к тому моменту просто софт изменился, может совпало, но в 5 вольт питания я верить перестал.
Разводку уже спаял :) Так что сегодня попробую разнести все это хозяйство. Если просветления не наступит, на крайняк попробую сляпать что-то вроде компаратора с фильтром (на вход оба ДХ, на выходе чистые раздельные сигналы на ЭУР и БК).
По поводу керамики на незадействованные порты задумался. Но чет мне кажется, что при наличии входных фильтров по питанию, логичнее свободные порты навесить делителями не подавая сигнал. Контакт с очищенной от помех массой уже будет, а потом при необходимости можно задействовать порт просто подачей сигнала.
Теперь вот почитал по поводу Венатора и задумался. Старый андроидовский планшет у мну в хозяйстве есть, USB host шилд для дуины тоже есть. Главный минус венаторовского софта для меня - там нет части функций, которые мне нужны. А под андроид я пока еще даже не пробовал писать. Ну то уже лирика. Если сейчас БК удастся нормально запустить, займусь потом своим софтом под андроид.
По поводу отсутствующих функций. У меня в Ниве стоит ГБО, посему я себе сделал раздельные одометры по бензину-газу. Ибо вечно хер поймешь расход и остаток топлива на газу. Ну и еще по мелочи всякие автовключения света по датчику освещенности, ДХО, таймер подогрева зеркал/заднего стекла и т.д.
З.Ы. После всех этих моих игр с БК для Нивы, я теперь искренне не могу понять какого хрена в свежем Авенсисе супруги не реализовали всех этих мелочей на заводе. Там же и работы, и деталей на 5 копеек.
Re: Датчик холла 12В использование с ардуино
В Венаторе есть все)))
Внутри ардуины 5 вольт. Как это она нестабильно работает??
Re: Датчик холла 12В использование с ардуино
Так, ну, пожалуй, можно продолжить описание моего цирка.
Собрал на дуине примитивный осциллограф, через делитель 100/47 подал сигнал на А0 с ДХ трамблера. Рисуем картинки - периодический сигнал, ровненький, аккуратненький. Только вот амплитуда 6В.
Офигел, полез в инет. Упс: http://www.autodiagnos.com.ua/Diagnos/VAZ2109_karb.htm пишут, что там и должно быть 6В. Тогда я перестаю понимать как работает ваш Венатор. Или на карбовой машине типа моей никто раньше его не запускал?
Рою дальше. Звоню мужикам, которые продали мне ЭУР. Естественно, они ничего внятно объяснить не смогли, но в процессе разговора выяснилось: экспериментально они вычислили, что им пофиг напряжение с ДХ, проверяли на разных машинах и системах зажигания. При делителе или опторазвязке такое невозможно - либо сгорит, либо не даст сигнал. Такое возможно только если у них все работает по схеме диода в сторону ДХ. Это, кстати, объясняет тот факт, что когда я попытался развязать сигнал двумя диодами шоттки катодами к ЭУР и БК, ЭУР перестал работать.
И это, по идее, может объяснить почему у меня настолько смазанный сигнал в ДХ скорости - кроме подтяжки сигнала к питанию, там еще добавляется некий ток от ЭУР.
Итого, получается, что единственный вариант для меня как-то вычитать сигнал - ставить 2 диода катодами к ДХ скорости и ДХ трамблера. Я правильно понимаю?
З.Ы. И вот тут тогда не совсем понятен вопрос. На самом датчике скорости никакого резитора для ОК нет. То есть он, по идее, должен стоять где-то в ЭУР. Но как тогда оно работает если резистор получается за диодом?
UPD:
Пришла мысля. А что, если изменить схему таким образом: сначала идет стабилитрон на 7.5В ( на случай, если с ДХ вдруг пойдет напряжение 10-12В), потом делитель 20/40 (который из 7.5В даст ровно 5, а из 6В получится 4В), дальше порт дуины. В этом случае 4В достаточно для прерывания по RISING. Остается вопрос какое напряжение выдает ЭУР в сторону ДХ если он сидит диодом в сторону ДХ. Чтобы не было ложных сработок
Вложений: 1
Re: Датчик холла 12В использование с ардуино
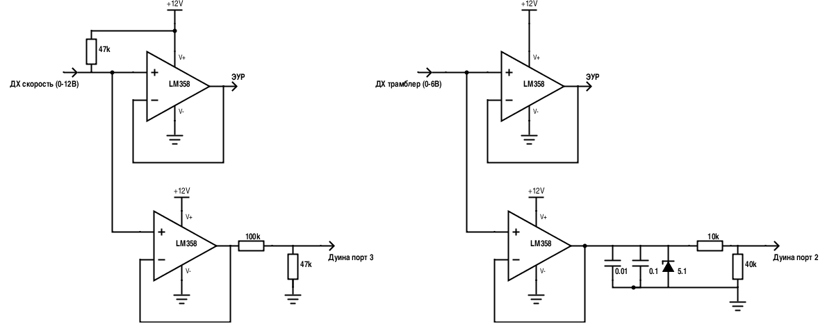
Цирк закончен, ЭУР с дуиной разведены по своим углам, всем спасибо:)
Проблема датчика скорости решена при помощи повторителя на ОУ. 47к резистор на сигнальном проводе подтянут к +12, оттуда же взят сигнал на БК. Дальше LM358 в режиме повторителя, на выходе сигнал в ЭУР. По осциллографу получился чудесный меандр и на входе, и на выходе. ЭУР на сигнал теперь никак не влияет, амплитуда сигналов с двух сторон ОУ честные 12В.
Проблема датчика холла в трамблере с его 6В амплитуды решена по сути так же. Выход с ОУ на ЭУР. А вот на входе в БК стоит схемка на стабилитроне 5.1В с делителем 1.2, на вход дуины приходит такой же красивый сигнал 4В.
Вложение 18471
Re: Датчик холла 12В использование с ардуино
Цитата:
Сообщение от
boomych
Цирк закончен, ЭУР с дуиной разведены по своим углам, всем спасибо:)
Твое решение понравилось. Для большей доходчивости не мешало бы схемку (с указанием номиналов деталей) в последний пост добавить.
Re: Датчик холла 12В использование с ардуино
добавил.
Только подумал, что интереснее было бы вообще сразу выделить чистые меандры и для БК и для ЭУР, поэтому взял два сдвоенных LM358.
Собрал, подключил - работает.
Только оказалось, что конденсаторы можно не ставить, после ОУ шума нет.
Ну и заодно попробовал еще вариант включения дуины: диод катодом в сторону выхода ОУ - тоже работает прекрасно. Так что тут на вкус и цвет :)