-
Вложений: 1
Re: Схема не сложного и надежного БП
У MAX1674-1676 есть решение на P-канальном и N-канальном транзисторе
КПД высокое работает как повышающий и понижающий преобразователь, но на маленькое напряжение от 0,7В до 5,5В вход и 3,3-5В выход. Пару лет назад собирал на ней LED прожектор для рыбалки. Питаю от 1-3 пальчиковые батарейки (1,5-4,5В вход 3,3В выход) выручает здорово. В описании на микросхемку есть внутренняя схема как работают транзисторы. Мне кажется можно к МС34063 применить подобный выходной каскад как на MAX
-
Вложений: 1
Re: Схема не сложного и надежного БП
В этой мелкосхеме транзистор заменяет диод шотке через него идет разряд дроселя, от этого КПД выше, так как внутренее сопротивление MOSFET меньше чем у диода.
Лучше бы они управляющие сигнала вывели , для внешних транзисторов.
Еще это повышающий преобразователь.
http://compcar.ru/forum/attachment.p...1&d=1204055114
-
Re: Схема не сложного и надежного БП
Цитата:
Сообщение от Самоделкин
у MAXа ничего ненашел-может плохо искал, заказать LTC вроде непроблемма но цена в 255руб, прикручивать синхронник к пуш-пулу при выходном 12в помоему уже неимеет смысла толку от него будет мало а габариты увеличатся а хочется получить компактное устройство, мож и правда что нибудь на ПИКе замутить, а дроссель если сделать на N26 или на чем нибудь подобном то мне кажется его трудно будет загнать в насыщение
Я лет 7 назад в ВАЗ-21099 сделал автомобильный компьютер на PIC контроллере и подключил ЖКИ графический, так у него подсветка жрала 750 мА,
PIC был запитан линейным стабиллизатором и городить еще импульсный для подсветки не хотелось. Но к счастью у меня оказалась свободной нога с выходом апаратного ШИМ. Подключив к ней транзистор диод и дросель я сделал преобразователь не выделяющий тепла КПД 90% и программно регулировал яркость подсветки ЖКИ .
Правда частота ШИМ была гдето в пределах 30кГц , щас точно не помню.
Как вам эта микросхемка? К ней можно подключать внешние ключи. Смущает максимальное входное напряжение 11в, для батареек делали :(
-
Re: Схема не сложного и надежного БП
Цитата:
Сообщение от Chip
К ней можно подключать внешние ключи. Смущает максимальное входное напряжение 11в, для батареек делали :(
Вот в ней смущать не будет
-
Re: Схема не сложного и надежного БП
Я тоже на нее поглядываю, только цена у нее за 200руб, тогда уж лучше LTC
-
Re: Схема не сложного и надежного БП
Было бы где в Минске все эти МАКСы достать - ох можно было бы развернуться... А так - приходится из отходов собирать :(
А в Москве легко всё это купить ?
-
Re: Схема не сложного и надежного БП
telefonist
Слушай , чувак, харе скафнить что у тя тяжелая жизнь , Беларусь дыра и все такое - забибикал уже :( - кому нада , найдет возможность выкрутиться везде. Или по теме или ну его нафик пессимизм разводить , из отходов оно тоже работает .....иногда %) - попробуйте собрать подобие ltc на tl494 логикой увешайте и будет вам счастье :)
-
Re: Схема не сложного и надежного БП
Цитата:
Сообщение от telefonist
Было бы где в Минске все эти МАКСы достать - ох можно было бы развернуться... А так - приходится из отходов собирать :(
А в Москве легко всё это купить ?
Если что-то интересует из компонентов ищем здесь:
http://www.einfo.ru/
http://www.efind.ru/
Бывает там и Белорусия проскакивает :)
-
Re: Схема не сложного и надежного БП
Цитата:
Сообщение от ilConte
Я тоже на нее поглядываю, только цена у нее за 200руб, тогда уж лучше LTC
и КПД у LTC будет получше
-
Re: Схема не сложного и надежного БП
Цитата:
Сообщение от 9922
Вот в
ней смущать не будет
Только на ней нет решения Step up/down
-
Re: Схема не сложного и надежного БП
А если вторичкой снимать с 5В канала 13В и стабилизировать на 12В МС-кой
-
Вложений: 1
Re: Схема не сложного и надежного БП
Если снимать с +5в то зачем стабиллизировать?
Только ток огромный по +5в придется получать
если тебе нужно 12в 5а то в первичке должно быть только для 12-ти вольтового канала 12А не считая КПД и добавь к нему еще сам 5-ти вольтовый канал
Кстати еще одна из LTC , но цена переплевывает все предидущие чипы . В Митраконе 392 руб :eek:
Чесно сказать я тоже склоняюсь к LTC , но поиски все равно продолжаю
http://compcar.ru/forum/attachment.p...1&d=1204144202
-
Re: Схема не сложного и надежного БП
Дороговато получается LTC. Еще плюс 150-200руб транзисторы, да плюс остальные каналы, плюс время и силы - проще купить готовый бп.
Надо искать альтернативу.
MC33167 работает в режимах Step–Down и Step–Up/Down и стоит гдето 80 рублей.
-
Вложений: 5
Re: Схема не сложного и надежного БП
Долго искал разные варианты в итоге понял что нужно собирать гибридный вариат. На рисунке схема концепта , буду макет собирать и тестить. Нужно еще контроллер прикрутить, Самоделкин вроде обещал :)
Для увеличения мощьности можно в каналах +5 и 3,3в поставить транзисторы IRFZ44N
В совокупности должен получится довольно мощьный БП с нормальным КПД.
Пока еще не собрал выскажите свое мнение и замечания по этой схеме.
http://compcar.ru/forum/attachment.p...1&d=1204398681
Аналоги TL494 :
К1006ЕУ4 - отечественный аналог TL494
TL594 - аналог TL494 c улучшенной точностью усилителей ошибки и компаратора
TL598 - аналог TL594 c двухтактным (pnp-npn) повторителем на выходе
-
Re: Схема не сложного и надежного БП
А где взять IRU3037 и IRF7457, IRF7460 - я тоже сначала хотел собирать на этом. Только под заказ от 50 шт
-
Re: Схема не сложного и надежного БП
В "Chip и Dip" все есть . А транзюки заменить всегда можно, и помощней поставить, даже нужно.
Каналы +5 и +3,3в можно собрать на чем угодно микросхем полно.
Хоть даже на МС34063 или Maxim.
-
Re: Схема не сложного и надежного БП
Я заходил на митинском радиорынке в чип дип сказали что нету в наличии. Спросил есть ли в других магазинах (на Беговой, Земляном) сказали нет нигде.
По интернету показывает, что есть.
Вот я на МС-ки и позарился и даже собрал экспериметальные образцы.
-
Re: Схема не сложного и надежного БП
В Чипе и Дипе написано на заказ, срок исполнения 3 дня.
В "Митраконе" есть в наличии.
-
Re: Схема не сложного и надежного БП
только что из Чип-Дипа, IRU3037 на заказ на 6-е марта, LTC3780 даже на заказ нету
-
Вложений: 1
Re: Схема не сложного и надежного БП
Протестировал 5В канал на MC34063 схема радиокота и пробовал схему в даташите, при нагрузке 5А КПД 82%. Держит и больше нагрузку.
Разместил на плате 56х29мм.
-
Re: Схема не сложного и надежного БП
82% это мало , я с диодом Шотке 85% получал.
P.S.
Писал этот пост не видя схемы, видел только плату.
Поэтому не то написал и отредактировал
-
Re: Схема не сложного и надежного БП
Я думаю еще процентов 5 можно натянуть, а пока буду искать IRU3037.
-
Re: Схема не сложного и надежного БП
Цитата:
Сообщение от ilConte
Протестировал 5В канал на MC34063 схема радиокота и пробовал схему в даташите, при нагрузке 5А КПД 82%. Держит и больше нагрузку.
Разместил на плате 56х29мм.
Мы её собрали одновременно :) При нагрузке 5 А у меня полевик IRFZ48 - даже не гоеется... :) Так что есть смысл собирать 3.3В и 5В каналы по такой схеме. Просто, дёшево, и - работает достойно.
-
Вложений: 1
Re: Схема не сложного и надежного БП
Цитата:
Сообщение от Chip
82% это мало , я с диодом Шотке 85% получал.
КПД низкий либо из-за дроселя или из-за сквозняков в транзисторах такак в микросхеме нет драйвера для FET. С двумя FET должно не меньше 90% быть.
Хотя не видя схему тяжело предположить .
Соглашусь, синхронные преобразователи - это круто. На материнках, в ноутбуках - применяются именно они. КПД выше - несомненно. Но многим (думаю - не только мне) такие штуки (IRU) не очень доступны. Потому - буду делать 3.3В и 5В каналы на схемке из "радиокота" - отмакетировал сегодня вечером и остался ОЧЕНЬ доволен. Никаих дорогих комплектующих, деталей мало, запускается сразу.
http://compcar.ru/forum/attachment.p...1&d=1204548841
-
Re: Схема не сложного и надежного БП
Цитата:
Сообщение от Chip
Долго искал разные варианты в итоге понял что нужно собирать гибридный вариат. На рисунке схема концепта , буду макет собирать и тестить. Нужно еще контроллер прикрутить, Самоделкин вроде обещал :)
Для увеличения мощьности можно в каналах +5 и 3,3в поставить транзисторы IRFZ44N
В совокупности должен получится довольно мощьный БП с нормальным КПД.
---------------
TL598 - аналог TL594 c двухтактным (pnp-npn) повторителем на выходе
Наверное, встроенную в IRU защиту от КЗ (датчик тока на 0.01 Ома резисторах) следовало бы оставить - добавит надёжности блоку. И выполнить резисторы эти технологически - в виде дорожек на плате. Без датчика тока - при КЗ погорят полевики и, можеи - и сама IRU.
По поводу канала на 12В - все кричат, что драйвер НУЖЕН. Так что - для того, что бы схема считалась полностью "по уму" - то лучше его ставить. Я в Минске тоже с трудом нашёл, в следующей версии БП поставлю.
-
Re: Схема не сложного и надежного БП
в ИРУ нет датчика тока на 0.01Ом
и еще попутно вопросик, а зачем вольт-добавка для ключа? в схеме от радиоКота ведь у ИРФЗ44 ВГС равно 4в
-
Re: Схема не сложного и надежного БП
Цитата:
Сообщение от Самоделкин
в ИРУ нет датчика тока на 0.01Ом
и еще попутно вопросик, а зачем вольт-добавка для ключа? в схеме от радиоКота ведь у ИРФЗ44 ВГС равно 4в
Извиняйте, над ней висит LTC, не рассмотрел толком - подумал что датчик тока в нижней схеме просто не задействовали.
по второму - во многих форумах, сайтиках и прочей "литературе" встречал что "для полного открывания транзистора напряжене на затворе должно быть около 10 Вольт". В схемке этой, если брать напряжение на затвор не с вольтодобавки, а с напряжения питания - начинает дроссель свистеть и транзистор греться (лично проверено).
-
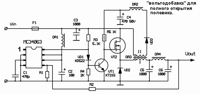
Re: Схема не сложного и надежного БП
На этой вольтдобавке и потери, сильно греется резистор R5 0,5Вт 1K. У меня вторичка выдает 34В, а на затвор поступает 11,8В, и стоит выбор либо греется резистор, либо транзистор, еслибы в этой цепи ограничить ток до 250мкА, то должно работать эфективнее
-
Re: Схема не сложного и надежного БП
Цитата:
Сообщение от ilConte
стоит выбор либо греется резистор, либо транзистор
а вот в схеме из журнала "Радио" которую я выкладывал ранее ничего негреется и всего чуточку сложнее чем на MC34063
-
Re: Схема не сложного и надежного БП
Цитата:
Сообщение от ilConte
На этой вольтдобавке и потери, сильно греется резистор R5 0,5Вт 1K. У меня вторичка выдает 34В, а на затвор поступает 11,8В, и стоит выбор либо греется резистор, либо транзистор, еслибы в этой цепи ограничить ток до 250мкА, то должно работать эфективнее
Ну... У меня на столе лежит собраная конструкция. На выходе вольтодобавки - 25 Вольт, и резистор 1К - не греется. Зато, если брать напряжение на затвор просто - с питающего через резистор - всё работает, но дико падает КПД, начинает греться транзистор и свистеть дроссель. Специально вчера снял с транзистора радиатор, повесил галогенку на выход. Ток - 7А, транзистор за 5 мин. работы нагрелся чуть-чуть. Мне нравится эта схема :)
-
Re: Схема не сложного и надежного БП
Цитата:
Зато, если брать напряжение на затвор просто - с питающего через резистор - всё работает, но дико падает КПД, начинает греться транзистор и свистеть дроссель.
С питания через диод на конденсатор , а с него уже куда хотите берите и ничо свистеть не будет :) - элементарщина :)
-
Вложений: 1
Re: Схема не сложного и надежного БП
А что если R5 заменить таким ограничителем тока. R1 подобрать, чтобы с выхода получить 300-500мкА. Будет ли это эффективно.
-
Re: Схема не сложного и надежного БП
Цитата:
Сообщение от telefonist
Ну... У меня на столе лежит собраная конструкция. На выходе вольтодобавки - 25 Вольт, и резистор 1К - не греется. Зато, если брать напряжение на затвор просто - с питающего через резистор - всё работает, но дико падает КПД, начинает греться транзистор и свистеть дроссель. Специально вчера снял с транзистора радиатор, повесил галогенку на выход. Ток - 7А, транзистор за 5 мин. работы нагрелся чуть-чуть. Мне нравится эта схема :)
На резисторе 1к при напряжении 25в будет гасится около 0,6 ватт
Почему он у тебя не греется?
Судя по DS для его открывания достаточно 20v 100nA
так что стоит увеличить резистор R5, дабы не греть в пустую атмосферу ;)
__________________
Установка MySQL
-
Re: Схема не сложного и надежного БП
Цитата:
Сообщение от Bomber
На резисторе 1к при напряжении 25в будет гасится около 0,6 ватт
Почему он у тебя не греется?
Судя по DS для его открывания достаточно 20v 100nA
так что стоит увеличить резистор R5, дабы не греть в пустую атмосферу ;)
А фронт импульса на затворе полевика? У него же есть собственная ёмкость, которую нужно быстро зарядить...
-
Вложений: 1
Re: Схема не сложного и надежного БП
Вот эта схема правильнее для замены R5, но пока результаты ниже. R1 9ом, R2 32к, на выходе кт814б ток 5мА. Работает только с нагрузкой, но греется полевик при нагрузке 5А
-
Вложений: 1
Re: Схема не сложного и надежного БП
А наш общий друг детства Mib-Mib советовал сделать вроде бы так, как я понял ? :)
-
Вложений: 1
Re: Схема не сложного и надежного БП
Нет скорее всего с входного питания
-
Re: Схема не сложного и надежного БП
Цитата:
Сообщение от ilConte
Нет скорее всего с входного питания
Так транзистор VT1 сгорит.
-
Re: Схема не сложного и надежного БП
-
Re: Схема не сложного и надежного БП
Цитата:
Сообщение от telefonist
А наш общий друг детства Mib-Mib советовал сделать вроде бы так, как я понял ? :)
Так полевик вобще не откроется.