На схеме не понятна нумерация выводов
Вид для печати
На схеме не понятна нумерация выводов
Вот крупнее:
http://big-e.ru/files/dashboard.jpg
На вход ULN сигнал приходит?
Вот по этому я и прошу на код взглянуть, но меня не слышатЦитата:
Не забывайте, что ULN-2803 не повторители, а инверторы.
Пока нет кода.
Как он должен выглядеть?
Я планирую просто 5В подать с цифровых выходов ардуино на входы ULN-2803
типа
DigitalWrite(Pin, High);
DigitalWrite(Pin, LOW); на выходе ULN выдаст активный уровень сигнала.
А проверять замыканием выводов на + или землю толку не дадут, человек честно признался, что не дружит с паяльником, поэтому сложно будет объяснить как работает ЖКИ.
Да еще узнать бы какой индикатор применяется.
Стоп, я только сейчас рассмотрел PRND4321, это ведь положение коробки :)
Значит можно будет тупо переключать с + на 0 и обратно.
надо тупо 12В подавать на любой из 8 контактов, а обработка сигнала идет уже в комбинации приборов и ЖКИ зажигается.
Я вот думаю, может и 5В достаточно чтобы подать команду для зажигания ЖКИ
А вы пробовали проверить напряжение с не подключенными выводами ULN-2803 к ЖКИ, там есть уже 12 вольт?
Откуда на рисунке надписи про напряжения в панели приборов?
я сделал эти надписи
подавал туда 12В и горели буковки R,N,D....
на алогичном авто туда идут сигналы с КПП, как раз 12В
кстати мультиметр даже не смог силу тока замерить через эту цепь - так 0.00 и осталось, значит потребление меньше 10мА.
попробую завтра от делителя 5В подать, может и хватит для срабатывания.
Значит там присутствует ноль, а при подаче +12 В на эти выводы засвечивается символ?
Естественно, если при подаче +5 вольт на эти выводы - все заработает, то напрямую с ардуины и управляйте, но все равно через 1 кОм желательно.
5В подал через делитель - ЖКИ не горит.
12В подал - работает. В комбинации приборов свои делители стоят.
ДА, ТАКЦитата:
В штатной работе такого режима не будет (когда ни к какому из контактов не будет подано 12В), т.к. у тебя следом за снятием 12В поступит 12В на другой контакт. Так ведь?
Так, что схема http://www.compcar.ru/forum/showpost...1&postcount=42 правильная?
Схема правильная. теперь нужно подключить ардуино и установить все управляющие сигналы в HIGH, включать нужный сегмент экрана нужно будет сигналом LOW
ааа, понял наконец!
Спасибо...
А ничего, что сигнал постоянно со значением High будет?
Ну так это его рабочий режим.Цитата:
А ничего, что сигнал постоянно со значением High будет?
Реализовал схему:
http://www.compcar.ru/forum/showpost...1&postcount=42
Учитывая, что ULN2803 инверсная, написал код
При этом на соответствующем выводе ULN2803 появляется 12В.Код:void setup()
{
digitalWrite(LCDGear1Relay1Pin, HIGH);
digitalWrite(LCDGear2Relay2Pin, HIGH);
digitalWrite(LCDGear3Relay3Pin, HIGH);
digitalWrite(LCDGear4Relay4Pin, HIGH);
digitalWrite(LCDGearDRelay5Pin, HIGH);
digitalWrite(LCDGearNRelay6Pin, HIGH);
digitalWrite(LCDGearRRelay7Pin, HIGH);
digitalWrite(LCDGearPRelay8Pin, HIGH);
}
void loop()
{
digitalWrite(LCDGear2Relay2Pin, LOW);
delay(1000);
}
А на остальных висит 0,63В.
ЖКИ на панели конечно будет работать и понимать 0,63 как 0 (тем более, что +5В даже не воспринимается как сигнал, только +12В).
Но все же нельзя ли было добиться чистого нуля?
ULN состоит из биполярных транзисторов которые в свою очередь имеют высокое сопротивление перехода, 0,63в это есть падение напряжения на переходе транзистора
Ясно.
Я тут обдумал все и понял, сразу после подачи 12В на uln2803 все 8 выводов также имеют на выходе 12В. И только программно я могу их инвертировать, и потом управлять по одному.
Что же мне придется питание на uln2803 через релюху подвести и подавать его вместе с инверсией, чтобы на выводах в начальный момент времени 0В было, а не 12В.
Или землей можно было бы управлять, но она постоянно подключена, даже при выключенной ардуине.
Или может есть аналог uln2803, только без инверсии?
Если реле перекидное , то решается простой переброской проводов.
Я имел ввиду поставить реле для управления uln2803 по +12В.
Иначе на все 8 выводов 12в выходит, даже при отключенной ардуине.
Как бы сделать, так, чтобы при подаче сигнала High с ардуины на том или ином выходе uln2803 было +12В.
Может как-то можно управлять uln2803 от '-' с ардуины?
Или может есть наш российски аналог, но без инвертера?
Сегодня проверял в авто ардуину с ULN2803 по схеме http://www.compcar.ru/forum/showpost...5&postcount=31
В итоге муть получилась:Код:void setup()
{
digitalWrite(LCDGear1Relay1Pin, HIGH);
digitalWrite(LCDGear2Relay2Pin, HIGH);
digitalWrite(LCDGear3Relay3Pin, HIGH);
digitalWrite(LCDGear4Relay4Pin, HIGH);
digitalWrite(LCDGearDRelay5Pin, HIGH);
digitalWrite(LCDGearNRelay6Pin, HIGH);
digitalWrite(LCDGearRRelay7Pin, HIGH);
digitalWrite(LCDGearPRelay8Pin, HIGH);
}
void loop()
{
digitalWrite(LCDGear2Relay2Pin, LOW);
delay(1000);
}
На всех выводах получит 2,2В (должен быть 0), а на том выходе где должно быть 12В получил 1,1В.
Если не запускать скетч, получаю 12В на всех выходах, что видимо и должно быть.
Где ж я лоханулся?
Я отказался от использования внутренних подтягивающих/стягивающих резисторов. У меня похожая фигня получалась. Когда поставил внешние, то все четко заработало.
А причем тут подтягивающие резисторы я вообще их не использую в данном скетче.
запись на выход значения HIGH/LOW это включение внутренних резисторов
Здравствуйте!
У меня Импреза. для неё приобрел панель приборов от WRX. на ней есть табло текущей передачи.
для того что зажглось значащие текущий передачи на табло необходимо замкнуть один из 4 пинов на минус.
вот таблица
Вложение 17484
подскажите как с помощью ардуино можно это сделать? какие транзисторы, сопротивления и диоды поставить.
а так же как безопасно снять значения с соленоида.
я так понимаю использовать ULN2803 для этих целей не получиться?
Сильно не пинайте, первый раз такое делаю
Вложение 17485
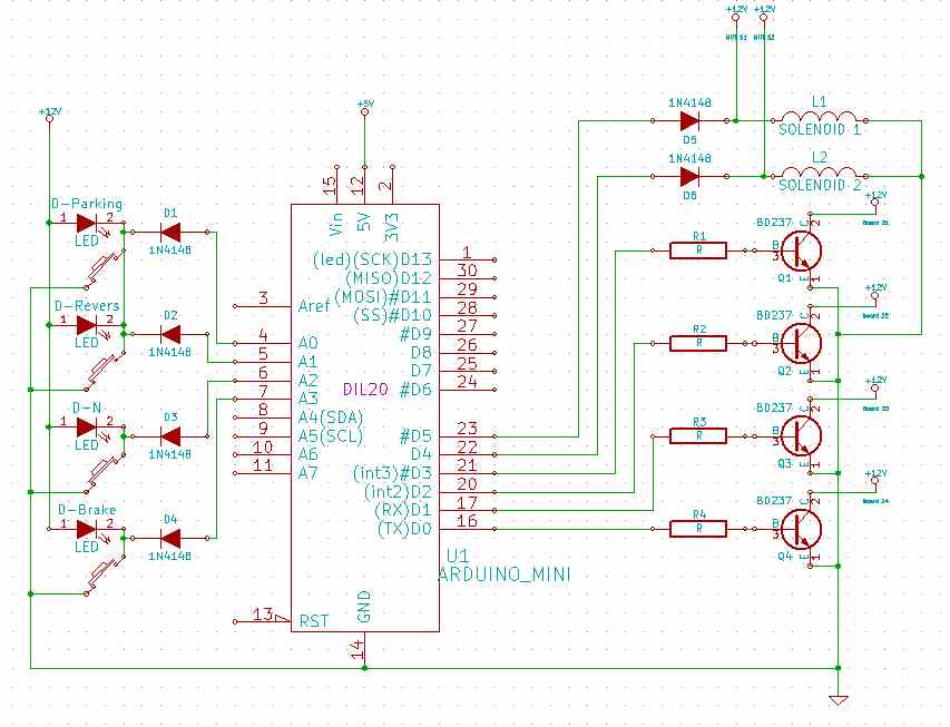
Набросал схему
Вложение 17489
помогите с элементной базой?
вот панель
Вложение 17490
Вложение 17491
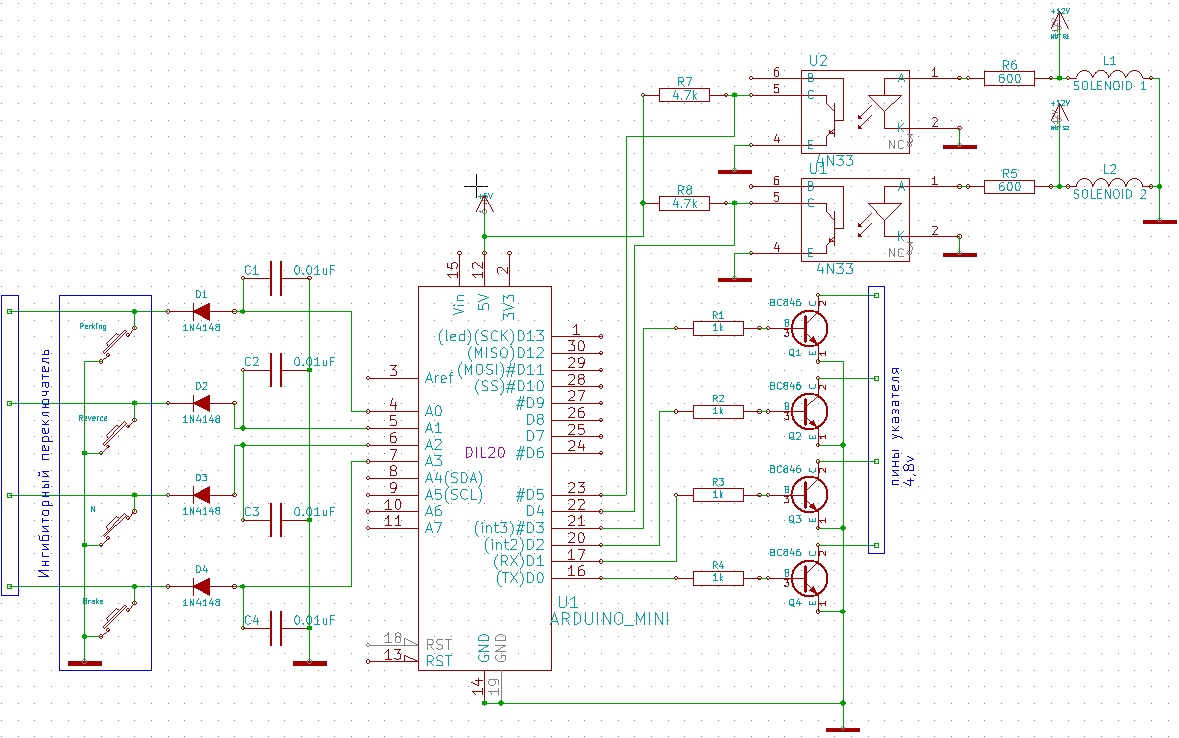
перерисовал схему
проверьте кто нибудь пожалуйста
Вложение 17497
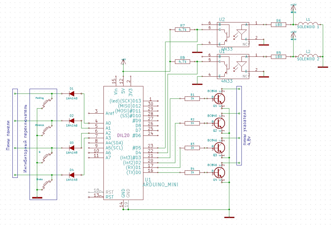
Я бы резисторы в цепи оптронов поменял, 67мА на светодиод это много
Добавил бы конденсаторы на входы А0-А3, для фильтрации помех
при расчете сопротивления перед оптроном пользовался нижней схемой и формулой
Вложение 17507
но не правильно посмотрел значения в datasheet
напряжение на светодиоде 6V, ток 10mA
то сопротивление 600 Ом? = 1k
добавил конденсаторы.
Вложение 17508
Теперь похоже все ок.