Ищи лучше такое
и никакой обвязки не потребуется
Вид для печати
Ищи лучше такое
и никакой обвязки не потребуется
Отлично. Спасибо. Тогда просто при подключении придерживаться твоей схемы и ничего дополнительного не нужно? И еще, нашел транзистор КТ 829А. Подойдет вместо КТ972?
И как заказать этот модуль в Украину?
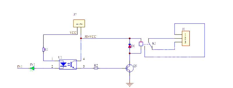
Вот схема приведенного мной модуля
К ардуино нужно будет подключить только три провода
1 +5в
2 GND
3 Управляющий вход IN к любому цифровому порту Ардуино
Вложение 13815
Супер. Мне нравится и подходит. Как в Украину заказать?
Заказать на сайте доставку почтой и выбрать способ оплаты
Chip, собрал схему на КТ 972 А (как ты рисовал - транзистор, резистор, диод и реле).
Реле взял HLS8L-DC5V-S-C. Попробовал с Relay Board Plugin, все отлично работает. Себестоимость почти в 10 раз ниже готового модуля. Однако теперь я хочу подключить к реле нагрузку в 200В (например лампочку). Как можно улучшить схему?
Если реле может работать с 220в и ток нагрузки вписывается в параметры реле , то можешь смело к контактам реле подключать в разрыв 220в нагрузки
Я просто насмотрелся на схемы, увиде стабилизаторы, конденсаторы и засомневался. Параметры реле :
10А-250V
10А-30V
15A-120VAC
7A-250VAC
Если даже лампочка 100ВТ, то 250*7=1750ВТ... 17 лампочек выдержит? :)
Или я что-то упустил?
К этому реле можно подключать нагрузку не больше чем 10А возможно что и 17 лампочек потянет, нужно не забывать что пусковой ток на холодную несколько выше рабочего тока
Мне для одной нужно. Спасибо.:)