Идеи есть, лент пока нету, как приедут буду пробовать.
Вид для печати
Идеи есть, лент пока нету, как приедут буду пробовать.
А ты откуда ленту заказал? Если уже заказал и если не секрет :)
Я видел эти ленты на aliexpress по 20$ за метр, но доставка больше 100$
Либо по ссылке в предыдущих сообщениях с adafruit но там с контроллером LPD8806 без ШИМ.
Пока приемлемых цен на комплект ленты с доставкой к сожалению не нашел :(
Я еще не заказал, тоже в поиске
Я гдето вычитал что LPD8806 имеет ШИМ 7 бит на цвет
Извиняюсь, дезинформировал.
По ссылке на adafruit используется контроллер LPD8806, он со встроенным ШИМ. Спутал по описанию в статье на cxem.net про светодиоды с контроллером LPD6803, который не имеет ШИМ, и про который в статье также написано будьте внимательны что возможен такой вариант при приобретении.
Сорри за невнимательность :(
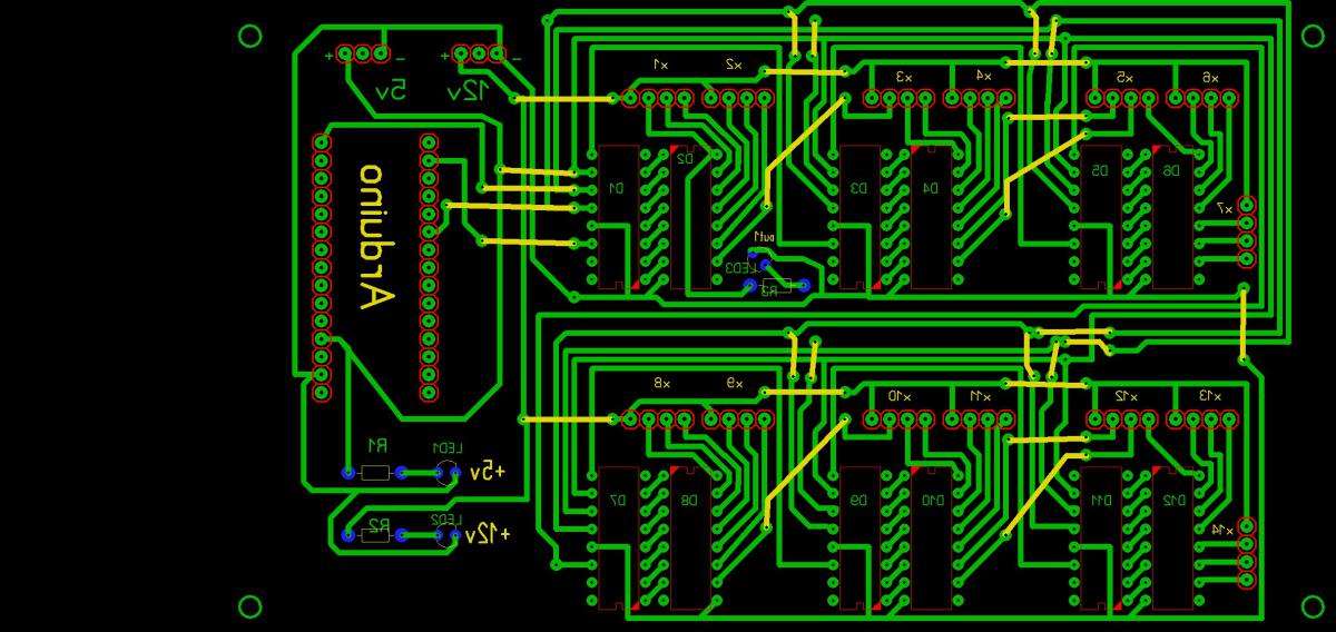
Вот что у меня получилось с DIP корпусами. Изначально делал под односторонний текстолит с перемычками, потом нашёл кусок двухсторонний и кое что допилил.
размеры получились высота90 ширина 170(примерно)
п.с. строго не судите первый раз делал.
в планах сегодня: разведу хлорное железо, фотки выложу.
кстати как его с водой бодяжить какие пропорции? железо безводное.
Вложение 13465
Вложение 13466
и исходник с картинками в одном архиве
Вложение 13467
вот что вышло.... Травил плату первый раз в жизни... :) Технология ЛУТ рулит :) щас просвердю отверстий, пролужу глицерином соберу и покажу конечный результат.
Вложение 13468
Вложение 13469
появилась проблема не могу переделать скей для 42ух зон
работает всё равно 30 :) а остальные не хотят.
делаю вот так
Всё что жирным я поменял каналов было 30 сделал 42 и внизу было числа 6 сделал 8(чисто эксперементально)Код://нужно нужно заменить 60 на по возможности меньшее значение.
//Начиная с какого-то значения, программу начнет не по-деццки глючить.
//Нужно выбрать значение процентов на 10 больше, чем пороговое. Чем меньше значение, тем выше частота мигания светодиодов.
#define TCNT2_Const 256-15 //256-8
#define BrightnessSize 42 //число каналов
unsigned long blank=0; //таймер простоя
uint8_t volatile PWM_Counter=0;
uint8_t color[BrightnessSize];
int mode = 0;
//Текущий цвет
int currentColorR = 0;
int currentColorG = 0;
int currentColorB = 0;
//новый цвет
int nextColorR = 0;
int nextColorG = 0;
int nextColorB = 0;
int R,G,B,switchTime;
void setup()
{
pinMode(10, OUTPUT); //SS SPI вывод для управления защелкой
pinMode(11, OUTPUT); // SPI DATA
pinMode(13, OUTPUT); // SPI Clock
digitalWrite(10,LOW);
digitalWrite(11,LOW);
digitalWrite(13,LOW);
SPSR = (1<<SPI2X); // SPI set clock rate fck/2
SPCR = (1<<SPE)|(1<<MSTR); // Enable SPI, Master
for (int i=0;i<BrightnessSize;i++) //обнулить массив
{
color[i]=0;
}
Serial.begin(115200);
TIMSK2 &= ~(1<<TOIE2); //разрешения прерывания по переполнению таймера/счетчика Т2
TCCR2A &= ~((1<<WGM21) | (1<<WGM20));// Режим работы таймера/счетчика
TCCR2B &= ~(1<<WGM22);// Режим работы таймера/счетчика
TCCR2B |= (1<<CS22); //установка предделителя 64
ASSR &= ~(1<<AS2); //Выбор источника синхронизации таймера если AS2=0 от системного генератора
TCNT2 = TCNT2_Const; // 16000000/256/100/64=8 tcnt2=256-8=248.
TIMSK2 |= (1<<TOIE2);//Разрешение прерывания по переполнению Т2.
sei();
}
void loop()
{
if (Serial.available() >= BrightnessSize)
{
if (Serial.read() == 255) //проверка прификса
{
for (int i = 0; i < BrightnessSize; i++)
{
color[i] = Serial.read(); // прочитать данные о цветах из порта в массив
}
blank=0;
mode = 0;
}
} else { if (mode==0)
{
if(blank>50000) {
blank=0;
mode =1;
for (byte i = 0; i < BrightnessSize; i++) color[i] = 0;
}
blank++;
}
if (mode == 1)
{
if(currentColorR==nextColorR && currentColorG==nextColorG && currentColorB==nextColorB)
{
//Генерируем новый цвет, исключая похожий на белый, иначе генерируем еще раз
do {
nextColorR = random(256);
nextColorG = random(256);
nextColorB = random(256);
}
while(abs(nextColorR-nextColorG)<50 && abs(nextColorR-nextColorB)<50);
//Время перехода
switchTime = random(10,50);
//Случайно отключаем один из каналов
//1,2,3 - красный, зеленый, синий соответственно.
switch(random(1,9)) {
case 1:
nextColorR = 0;
break;
case 2:
nextColorG = 0;
break;
case 3:
nextColorB = 0;
break;
case 4:
nextColorB = 0;
nextColorR = 0;
break;
case 5:
nextColorB = 0;
nextColorG = 0;
break;
case 6:
nextColorR = 0;
nextColorG = 0;
}
}
//Выясняем на каком канале увеличивать яркость, а на каком уменьшать
if(nextColorR>currentColorR) R=1;
else R=-1;
if(nextColorG>currentColorG) G=1;
else G=-1;
if(nextColorB>currentColorB) B=1;
else B=-1;
//Переходим к нужному цвету
if(currentColorR!=nextColorR){
currentColorR+=R;
}
if(currentColorG!=nextColorG){
currentColorG+=G;
}
if(currentColorB!=nextColorB){
currentColorB+=B;
}
for (int i=0;i<BrightnessSize;i=i+3)
{
color[i]=currentColorR;
color[i+1]=currentColorG;
color[i+2]=currentColorB;
}
delay(switchTime);
}
}
}
SIGNAL(TIMER2_OVF_vect)
{
uint8_t PWM_Counter_v=PWM_Counter; // поскольку PWM_Counter объявлена как valotile, обращение к ней - всегда обращение в память. Поэтому создаем локальную копию, она будет храниться в регистре.
TCNT2 = TCNT2_Const;
uint8_t i = 0;
uint8_t byte_shift;
uint8_t nbit; // делаем переменную для хранения сдвинутого бита, чтобы у компилятора не возникало желания каждый раз в цикле сдвигать 1 на bt бит влево
byte_shift = 0;
for (uint8_t bt=0; bt<8; bt++)
{
byte_shift = byte_shift<<1;
if(color[i]>PWM_Counter_v) byte_shift|= 1; // тут соответственно использщуем nbit
i++;
}
SPDR = byte_shift; //отправляем в шину SPI
//**************************************
byte_shift = 0;
for (uint8_t bt=0; bt<8; bt++)
{
byte_shift = byte_shift<<1;
if(color[i]>PWM_Counter_v) byte_shift|= 1; // тут соответственно использщуем nbit
i++;
}
SPDR = byte_shift; //отправляем в шину SPI
//**************************************
//**************************************
byte_shift = 0;
for (uint8_t bt=0; bt<8; bt++)
{
byte_shift = byte_shift<<1;
if(color[i]>PWM_Counter_v) byte_shift|= 1; // тут соответственно использщуем nbit
i++;
}
SPDR = byte_shift; //отправляем в шину SPI
//**************************************
byte_shift = 0;
for (uint8_t bt=0; bt<8; bt++)
{
byte_shift = byte_shift<<1;
if(color[i]>PWM_Counter_v) byte_shift|= 1; // тут соответственно использщуем nbit
i++;
}
SPDR = byte_shift; //отправляем в шину SPI
//**************************************
byte_shift = 0;
for (uint8_t bt=0; bt<8; bt++)
{
byte_shift = byte_shift<<1;
if(color[i]>PWM_Counter_v) byte_shift|= 1; // тут соответственно использщуем nbit
i++;
}
SPDR = byte_shift; //отправляем в шину SPI
//**************************************
PORTB |= (1<<PIN2); //формируем положительный импульс защелки
PWM_Counter++;
while(!(SPSR & (1<<SPIF))); // Ожидание завершения передачи данных
PORTB &= ~(1<<PIN2);
}
Первые 4 регистра работают нормально а 5 и 6 путают выводы. работать вроде работает но на разьёмах ерунда.
п.с. в печатке ошибка!!! как запущу всё целиком выложу подробный отчёт.
В ранее упоминаемой мной программе появилась поддержка Ardulight.
Программа позволяет выставлять требуемое количество зон.
Если кому будет интересно, пишите!
PS Раз хоть кому-то интересно, то выкладываю
PSS Для работы с Ardulight не забудьте cнять галку "Посылать данные только при обновлении цвета" на вкладке "Отладка".
Спасибо :-)