Можно, но я не думаю что так проще будет, придется все светодиоды вместо последовательного соединения перепаять параллельно
Кстати для гирлянд не потребуется симистор BTA138 с резисторами 330ом, достаточно будет одного оптрона MOC3061
Вид для печати
Можно, но я не думаю что так проще будет, придется все светодиоды вместо последовательного соединения перепаять параллельно
Кстати для гирлянд не потребуется симистор BTA138 с резисторами 330ом, достаточно будет одного оптрона MOC3061
хм.. тогда это интересно...
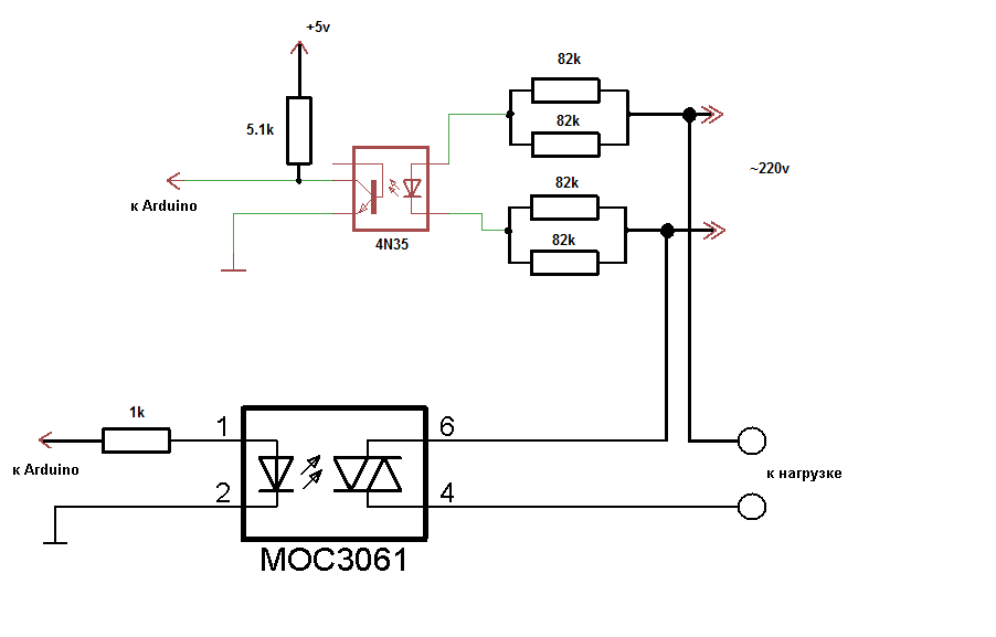
тогда, я так понимаю, 4 ножка оптрона пойдет на нагрузку, 6-тая + резисторы (те что для отсечки) - 220В, вторая пара резисторов тоже в 220 и на нагрузку.. верно?
P.S. Вот бегло просмотрел даташит, я так понял к МОС3061 напрямую можно нагрузку до 1А подключать?
Думаю что ток твоей гирлянды не больше чем 20мА
Вложение 13394
Полностью согласен. Разрабатывал для продаж GSM сигналки и бюджетные системы Умный дом на ассемблере. Ардуиной занялся изготовлением для продаж и примерно год на неё вообще внимания не обращал. Решил активизировать продажи изготовив стенд для демострации возможносте Ардуино и испытал шок. Такое впечатление, что пропустил в жизни многое. Сейчас попробовал (и уже продал) GSM охранку и разрабатываю Умный дом(RS485) на Ардуино. В принципе можно сделать довольно приличные вещи, а красивые нависухи типа консоль с сенсорным экраном делаются вообще влёт. На мой взгляд очень перспектинная платформа.
Спасибо за схемку.. так и думал.
Да, я тоже думаю что ток там маленький... на днях померяю.. просто я хочу не 10м (т.э. не 100св.), а метров 50м использовать... но и 500 светодиодов думаю без проблем потянет... тем более что они будут поканально работатть.. и на один МОС не более 150светодиодов будет.
Вот начал разбираться со схемой и скетчем, который по ссылку выше...
В схеме два вывода идут на ардуину, тот вывод, который одет на МОС в скетче описывается как int dimmer1Pin = 10, но вот не пойму где описывается вывод, который идет на 4n35? В скетче только в коменте сказано // interrupt 0 - (pin 2) ...
Вот в этой строкеЦитата:
attachInterrupt(0, zero, RISING);
Можно бы было и прочитать что это за функция
Цитата:
attachInterrupt(interrupt, function, mode)
Задает функцию обработки внешнего прерывания, то есть функция, которая будет вызвана по внешнему прерыванию. Если до это была задана другая функция, то назначается новая. Большинство контроллеров Arduino умеют обрабатывать до двух внешних прерываний, пронумерованных так: 0 (на цифровом порту 2) и 1 (на цифровом порту 3). Arduino Mega обрабатывает дополнительно еще четыра прерывания: 2 (порт 21), 3 (порт 20), 4 (порт 19) и 5 (порт 18).
Большое спасибо за то что "разжевали" :)
Как я понял, достаточно одного вывода, для обработки внешнего прерывания... Т.э. если я буду использовать 4-ре канала, то всего выводов будет использоваться 5. Кстати, вот как раз нашел темку на эту тему... может кому пригодится: http://www.arduino.cc/cgi-bin/yabb2/...1230333861/all