объясните мне глупому.......
а что питают эти волшебные 3,3в.......скока мам пускал......им па барабану))))
это точно.....+12 для проца и прочих вторичных источников на маме......
остальное от отдельного +5 импульсника)
Re: Как собрать БП самому.
А я свой БП сам сделал из обычного китайского БП-ИТХ на 200 Ватт, работы на час с пивом. Сам БП взял б.у. за 2 бакса, 2 транзистора, один кондер и шесть витков провода на трансформатор.Все очень просто. Схема описывалась на ПиСиКар.ру но потом ее видно затерли.У меня где-то сохранилось описание и схема, если кому интересно - могу поделиться.
По результатам испытаний - потребляемый ток 2-2,5 А, при напряжении от 8 до 15 вольт ( при заводке двигла монитор запитанный напрямую от борт сети гаснет, а комп нет), нагрев приличный, но при маленьком вентиляторе не критичен.
Re: Как собрать БП самому.
Ну скинь схему и описание плз.
А на ПиСиКар.ру свой коммерческий интерес преследуют :) , им продажи поднять нужно. Я пытался у них тему создать по продаже адаптера тача на Lexus Toyota , так они трут тему и просят продавать только через них :( . Вот и пришлось сайт свой делать.
Вложений: 1
Re: Как собрать БП самому.
Ну вот тут описание и схемы.
Вложений: 2
Re: Как собрать БП самому.
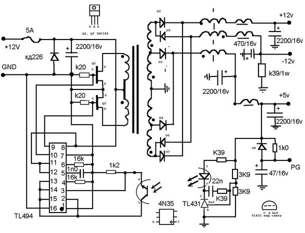
А тут схема и плата еще одного простенького БП. Только без 3,3 вольт,
и нет описания. Где взял - уже не помню, но автору спасибо.
http://compcar.ru/forum/attachment.p...1&d=1205246422
http://compcar.ru/forum/attachment.p...1&d=1205246422
Re: Как собрать БП самому.
Re: Как собрать БП самому.
А практически любую из 5-ногих LM-ок можно нагрузить трансформатором, а feedback (обратную связь) брать со вторичной обмотки после диодов. Таким образом можно сделать 12 Вольт и отрицательные напруги. Но ! 5 Ампер, которые максимально можно снять с LM-ок - явно недостаточно для питания даже самой скромной конфигурации. Т.е. (3.3 Вольта * 5 Ампер) + (5 Вольт * 5 Ампер) + (12 Вольт * 5 Ампер) = 101 Ватт, и это - при 100% КПД. Всё равно, внешние транзисторы навешивать придётся, но тогда вместо довольно крупных LM-ок есть смысл использовать что-то SMD-шное. Буду проводить эксперименты.
Re: Как собрать БП самому.
Я использую материнки VIA EPIA или Intel D201GLY2 в связке с 2,5" HDD для этих материнок 100ватт это роскошь :) 50 ватт вполне хватает. А вентиляторы охлаждения можно запитать от бортовой сети автомобиля, ну я не думаю что они так много потребляют .
Re: Как собрать БП самому.
Цитата:
Сообщение от Dober
Ну вот тут описание и схемы. Пришлось запихнуть в саморазворачивающийся архив, так как такого объема только *.ехе пропускает форум.
Да, попытка была, не заработал. Потом забил на это дело. Вот сейчас опять хочу заняться переделкой. Вопрос такой: там оптрон стоит, отделяющий высоковольтную часть от остального, я так понял на нем построена обратная связь с ТЛ494, как с ним быть? И +5VSB у меня штук 5 БП, во всех отсутствует 7805, если ставить ее отдельно на стабилизацию стенд-бай, нужно ли еще по схеме от этих +5 что-то запитывать. Сорри за безграмотность, я в ВЧ схемотехнике не очень понимаю.
Re: Как собрать БП самому.
Да я и сам не радиолюбитель, но как-то осилил, не разбираясь в тонкостях. 7805 я заменил на КРЕН5, может у тебя другие аналоги? от этих +5 только дежурное питание. На самом деле описал весь процесс подробно внутри архива.
Re: Как собрать БП самому.
Цитата:
Сообщение от Dober
Да я и сам не радиолюбитель, но как-то осилил, не разбираясь в тонкостях. 7805 я заменил на КРЕН5, может у тебя другие аналоги? от этих +5 только дежурное питание. На самом деле описал весь процесс подробно внутри архива.
Да, я почитал. За это спасибо. Про Крен5 я имел в виду то, что нужно ли те 5 вольт, которые мы с нее снимаем подавать еще куда-либо. Я просто выпаивал сиреневый провод и тупо подключал к выходу КРЕН. Может на плате остались еще какие-нибудь мелкосхемы, которые не получали эти 5 вольт, поэтому у меня ничего не работало:rolleyes: . Кстати, если не перематывать транс, я так понимаю на высоковольтной обмотке существует напряжение более 200 вольт? Думаю использовать ее для анодной напруги лампового предусилителя:D
Re: Как собрать БП самому.
Тут доработка http://rus.pilotpowersupply.com/articles/bp/
Плату сделал, буду пробовать :cool:
Re: Как собрать БП самому.
В этой схеме проблематично сделать 3,3В.
Re: Как собрать БП самому.
Цитата:
Сообщение от ilConte
В этой схеме проблематично сделать 3,3В.
Значит придется добавить схемку стабилизации на полевике:rolleyes:
Говорят, вроде точная стабилизация 3.3В не требуется для старых плат под Пентиум3?
В любом случае, буду пробовать :cool:
Re: Как собрать БП самому.
На форуме где описывалась эта схема говорили что большие просадки до 2В или наоборот повышение чуть ли не до 5В при нагрузках на этом канале.
Re: Как собрать БП самому.
В общем, после долгих мучений был переделан ATX на 12Вольт. Вдаваться в подробности не буду, 150 человек уже его переделало. Правда, транс не мотал, а использовал тот, что стоял внутри. Прокипятил его в миске пару минут, аккуратно разобрал, удалил первые 19 витков, на это место намотал 2*4 витка проводом с дросселя групповой стабилизации другого блока. Наконец-то хоть что-то заработало. Спасибо всем. Теперь будем мучать 34063))