-
Вложений: 1
Замена ручного управления печкой
Всем привет. Задумался над переделкой ручного управления печкой на электронный с дальнейшим вкорячиванием туда климата. Действо сие назрело уже давно, поскольку при установке дисплея в Фокус I пришлось переносить все крутилки под руль и стало очень неудобно туда тянуться.Информацию по переделке нашёл здесь - http://forum.2112.ru/showthread.php?t=18165 и на форуме где-то была инфа про леокар. В итоге купил два фокусовских сервопривода и установил их вместо ручного регулятора.Силовая схема для регулятора воздушных потоков и температуры выполнена на L293E с допустимым током 1А, для вентилятора пока не определился, скорее всего будет ШИМ с драйвером IR2121 + IRF1405.
Уровни положения заслонки откалибровал через ардуино, который выводил значения напрямую в ком-порт.Соответственно при повторе конструкции калибровка должна быть заново.
Код для ардуино :
PHP код:
#define m1_l 5
#define m1_r 6
#define m2_l 8
#define m2_r 9
#define chip1 4
#define chip2 7
int pos[5] = {560, 630, 720, 810, 910}; //значения получены с переменных резисторов обратной связи двигателя
#define tMIN 220 //-----
#define tMAX 560 //-----
int t_center = (tMAX-tMIN)/2+tMIN;
int pwm[5] = {51, 102, 153, 204, 255};
int data = 0;
#define sensor1 1
#define sensor2 2
#define pwm 10
void rigth (int posit);
void left (int posit);
void setup()
{
Serial.begin(9600);
pinMode(m1_l,OUTPUT);
pinMode(m1_r,OUTPUT);
pinMode(m2_l,OUTPUT);
pinMode(m2_r,OUTPUT);
pinMode(chip1,OUTPUT);
pinMode(chip2,OUTPUT);
pinMode(sensor1,INPUT);
pinMode(sensor2,INPUT);
pinMode(pwm,OUTPUT);
}
void loop()
{
if (Serial.available() > 1)
{
switch (Serial.read())
{
case 0x01:
flowloop();
break;
case 0x02:
temploop();
break;
case 0x03:
pwmloop();
break;
}
}
}
void left (int posit) //левый двигатель цикл
{
digitalWrite(m1_l,HIGH);
digitalWrite(m1_r,LOW);
while (analogRead(sensor1)> pos[posit-1])
{}
digitalWrite(m1_l,LOW);
}
void rigth (int posit) //правый двигатель цикл
{
digitalWrite(m1_r,HIGH);
digitalWrite(m1_l,LOW);
while (analogRead(sensor1)< pos[posit-1])
{}
digitalWrite(m1_r,LOW);
}
void flowloop() //цикл заслонки регулировки направления потоков
{
data=Serial.read(); //получаем данные с порта
digitalWrite(chip1,HIGH); //разрешаем управление двигателем 1
{
if (data == 0x01) //принимаем с ком порта команду на положение заслонки 1 (ноги)
{
if (analogRead(sensor1) > pos[0])
{
left(data);
}
}
if (data == 0x02) //принимаем с ком порта команду на положение заслонки 1 (ноги-салон)
{
if (analogRead(sensor1) > pos[1])
{
left(data);
}
else
{
rigth(data);
}
}
if (data == 0x03) //принимаем с ком порта команду на положение заслонки 1 (салон)
{
if (analogRead(sensor1) > pos[2])
{
left(data);
}
else
{
rigth(data);
}
}
if (data == 0x04) //принимаем с ком порта команду на положение заслонки 1 (салон-лобовое стекло)
{
if (analogRead(sensor1) < pos[3])
{
rigth(data);
}
else
{
left(data);
}
}
if (data == 0x05) //принимаем с ком порта команду на положение заслонки 1 (лобовое стекло)
{
if (analogRead(sensor1) < pos[4])
{
rigth(data);
}
}
delay(100); //задержка для АЦП
}
}
void temploop() //цикл управления заслонкой регулировки температуры
{
data=(Serial.read())*4; //т.к температурой управляем с трекбара (диапазон значений 0-255) приводим данные в диапазон значений с сопротивления обратной связи двигателя
digitalWrite(chip2,HIGH); //разрешаем управление двигателем 2
if (analogRead(sensor2)> data)
{
digitalWrite(m2_l,HIGH);
digitalWrite(m2_r,LOW);
while (analogRead(sensor2)> data)
{}
digitalWrite(m2_l,LOW);
}
if (analogRead(sensor2)< data)
{
digitalWrite(m2_r,HIGH);
digitalWrite(m2_l,LOW);
while (analogRead(sensor2)< data)
{}
digitalWrite(m2_r,LOW);
}
delay(100);
}
void pwmloop() //цикл управления скоростью вентилятора
{
data=Serial.read();
analogWrite(pwm, data);
}
реализовано пока управление заслонкой распределения потоков на 5 положений, управляться будет в итоге с ПК через ком-порт + отдельный пульт(резистивные копки)на случай неисправности компьютера.
принимаю вопросы, советы и альтернативые решения :)
-
Re: Замена ручного управления печкой
Для кулера можно использовать MOSFET без драйвера и ШИМ-ить на частоте 100-400 Гц
-
Re: Замена ручного управления печкой
Это вентилятор печки, (может на схеме не все указал) который ест довольно много.Правда я ток не замерял, но предохранитель стоит штатный на 30А.Двигатель там должен быть коллекторный и при запуске ток великоват. Тема на форуме по этому поводу была, вроде про климат. Мосфет будет ли полностью открываться без драйвера?Боюсь спалить иначе можно транзистор.
-
Вложений: 1
Re: Замена ручного управления печкой
Кулер потребляет не больше 2А , в пике может быть и 10А
Есть MOSET управляемые логическим уровнем с индексом IRL
Здесь обсуждали MOSFET IRLU8259 так вот к нему можно до 900ватт нагрузки подключать. Я проверял его без драйвера, на частоте ШИМ-а 8000Гц с нагрузкой 3А даже не было намеков на нагрев
Вложение 7876
-
Re: Замена ручного управления печкой
Ну значит дело упрощается
-
Re: Замена ручного управления печкой
А не хочешь сразу замутить полноценный климат? Просто наработки на эту тему есть и я бы сказал, что серьезные. В моем проекте, правда, используются модельные сервы, но основное их отличие в том, что они требуют меньше выводов для упревления. Ну и пишу я не на arduino языке, а на оригинальном c, поскольку без отладчика повесился через пару дней. По сути язык ардуино отличается тем, что есть куча упрощений, типа digitalWrite.
Ручное и автоматическое заслонками направления уже работает. Работает еще задание с компа в спец. проге калибровочных данных серв. Пока не разберусь с управлением температурой (не могу выбрать между двумя стратегиями - датчики температуры в воздуховодах, либо выставления положения по заранее построенному графику зависимости температура - положение). Ну и с управлением двигателем печки никак не разберусь (как водится, потому, что ломает разбираться).
Ща утыкаюсь в то, что пока никто полноценно не присоединился, а одному, да еще на машине с родным климатом этим активно заниматься ломает.
Вот тема: http://www.compcar.ru/forum/showthread.php?t=5147
-
Re: Замена ручного управления печкой
На самом деле это в планах, сечас надо доделать хотя бы управление печкой. Переведу все в комп, тогда можно двигаться дальше) Будет от чего отталкиватся.
-
Re: Замена ручного управления печкой
Ну как сделаешь, будет куча полезных наработок! Буду с интересом следить за твоей темой
-
Re: Замена ручного управления печкой
А номниналы на схеме можно проставить.. я тупо понимаю что паяю а вот на схеме каие компоненты(номиналы) непонятно.. И вопрос какие шаговые двигатели можно применить для данной схемы, от принтеров подойдут по усилиям??
-
Re: Замена ручного управления печкой
насколько я понимаю, там не шаговые двигатели, а обычные с редуктором и переменным резистором для обратной связи.
-
Re: Замена ручного управления печкой
Диоды 1N4001,переменные сопротивления в зависимости есть ли они в приводах, если нет, можно поставить,скажем, по 5Ком,диод Шоттки шунтирующий вентилятор я брал из компьютерного блока питания, серия ST (сдвоенный) сервопривод можно использовать такой - http://www.ae.ru/catalog/?id=517 ,а можно такие - http://www.autoinfo51.ru/page/catalog_468/ .В схеме сервоприводы не шаговые, а обычные моторы с редуктором, они управляются мс L293E которая осуществляет реверс и вкл./выкл. двигателей - http://www.datasheetcatalog.com/data.../3/L293E.shtml . Позиционирование вала зависит от переменных сопротивлений закреплённых на валу сервоприводов (или встроенных в зависимости какие приводы). От принтеров врятли, по опыту( неудачному :) )мне не подошли даже мощные модельные сервы с усилием на 10кг, слабоваты оказались.
А вообще управление можно реализовать вот так :
http://s57.radikal.ru/i155/1003/c7/551426e352e7.jpg
-
Re: Замена ручного управления печкой
Обновил прошивку для ардуино( в шапке), работают все три регулировки печки. Программу для пк выложу чуть позже.
-
Re: Замена ручного управления печкой
без драйвера транзистор нормально себя чувствует, не греется? Двигатель не "поет"?
-
Re: Замена ручного управления печкой
пока на машине не тестил, все в "лабораторных условиях" ) движок от шуруповерта гонял, так вроде нормально.
-
Re: Замена ручного управления печкой
сообщи, пожалуйста, о результатах, как попробуешь на машине.
-
Вложений: 1
Re: Замена ручного управления печкой
Сообщаю о результатах) Сегодня решил потестить ШИМ для вентилятора печки.Сначала о потреблении,померял, движок потребляет - 15А пусковой ток, 14А - рабочий. За неимением мосфета с логическим управлением соорудил схемку на ir2101+irf1405 с управлением от ардуинки через переменник.
код:
PHP код:
int pwm = 5;
int sense = 0;
int res = 0;
void setup()
{
pinMode(res,INPUT);
pinMode(pwm,OUTPUT);
TCCR0B = TCCR0B & 0b11111000 | 0x04;
// частота ШИМ - 244.140625Гц
}
void loop()
{
sense = analogRead(res);
analogWrite(pwm,sense);
}
Теперь, одно но.При ШИМе - 8Кгц (prescalerVal =2;) свистит даже маломощный мотор(на вентиляторе пробовать не стал), при ШИМе - 64Кгц (prescalerVal =1;) не регулируется скорость вентилятора, греется мосфет(хотя на маломощном отлично все регулируется ).Я понял , что надо играться с частотой ШИМа, но как на ардуино получить больше 10Кгц? если изменять счетчики там значения - 8 -32 -64
-
Re: Замена ручного управления печкой
На частоте 200Гц ничего не свистит и MOSFET не греется, даже без драйвера, я же уже писал об этом.
-
Re: Замена ручного управления печкой
попробовал на частоте 200 Гц, те же результаты, мосфет не греется лишь когда регулятор выведен на полные обороты. Что сделал не так?
-
Re: Замена ручного управления печкой
Значит не открывается он полностью, поэтому и греется.
-
Re: Замена ручного управления печкой
Цитата:
Сообщение от
interhard
Обновил прошивку для ардуино( в шапке), работают все три регулировки печки. Программу для пк выложу чуть позже.
Ждем программку для пк, очень хочется попробовать.
-
Re: Замена ручного управления печкой
Тема что, умерла что ли?((
-
Вложений: 4
Re: Замена ручного управления печкой
у меня получилось следующее.
код ардуино:
Код:
#include <DallasTemperature.h>
#include <EEPROM.h>
int address = 0;
DallasTemperature tempSensor;
#define m1_l 7 //первый влево
#define m1_r 8 //первый вправо
#define m2_l 5 //второй влево
#define m2_r 3 //второй вправо
#define m3_l 4 //третий влево
#define m3_r 2 //третий вправо
#define en1 6 //enable
#define JOY 0 //АЦП первого мотора
#define val1 1 //АЦП первого мотора
#define val2 3 //АЦП второго мотора
#define val3 2 //АЦП третьего мотора
#define vent 10 //ШИМ вентилятора
#define kran 11 //управление клапаном ОЖ
byte bytes[8];
int res_dt1;//джойстик
int motor1, motor2, motor3;//АЦП приводов
int vent_speed; //значение ШИМ вентилятора
int min_1 = 190; //боковые
int max_1 = 445; //стекло
int centr_1 = 310; //среднее первый
int min_2 = 260; //ноги
int max_2 = 499; //ноги закрыто
int centr_2 = 380; //среднее второй
int temp0, temp_s; //temp0 - в салоне, temp_s - заданая
int t=5, f=5;
int flow=5;
void setup()
{
pinMode(m1_l,OUTPUT);
pinMode(m1_r,OUTPUT);
pinMode(m2_l,OUTPUT);
pinMode(m2_r,OUTPUT);
pinMode(en1,OUTPUT);
pinMode(kran, OUTPUT);
digitalWrite(m1_l,LOW);
digitalWrite(m1_r,LOW);
digitalWrite(m2_l,LOW);
digitalWrite(m2_r,LOW);
digitalWrite(en1,LOW);
digitalWrite(kran,LOW);
tempSensor.begin(12); //Вешаем Датчик на 12 порт
Serial.begin(115200); // настроить скорость com порт
temp_s = EEPROM.read(address);//читаем заданую температуру из еепром
bytes[0] = 0x5A; //шлем ее в комп
bytes[1] = temp_s;
Serial.write( bytes,2);
}
void loop()
{
res_dt1 = analogRead(JOY); // прочитать данные АЦП
motor1 = analogRead(val1); // прочитать данные АЦП
motor2 = analogRead(val2); // прочитать данные АЦП
//motor3 = analogRead(val3); // прочитать данные АЦП
termometer();
byte a, b;
if (Serial.available() > 1)
{
a = Serial.read();
b = Serial.read();
if(a==0x64)temp_s=b;
if(a==0xFF)f=b;
}
if((res_dt1>=843 && res_dt1<=853) || f==0)// на стекло. кнопка MODE
{
digitalWrite(en1,HIGH);
if (analogRead(val2)<max_2)
{
digitalWrite(m2_l,HIGH);
while (analogRead(val2)<max_2)
{}
digitalWrite(m2_l,LOW);
}
if (analogRead(val1)<max_1)
{
digitalWrite(m1_r,HIGH);
while (analogRead(val1)<max_1)
{}
digitalWrite(m1_r,LOW);
}
digitalWrite(en1,LOW);
flow=0;
f=5;
bytes[0] = 0x4B;
bytes[1] = flow;
Serial.write( bytes,2);
}
if((res_dt1>=401 && res_dt1<=411) || f==1)//в ноги. кнопка FILE
{
digitalWrite(en1,HIGH);
if (analogRead(val2)>min_2)
{
digitalWrite(m2_r,HIGH);
while (analogRead(val2)>min_2)
{}
digitalWrite(m2_r,LOW);
}
digitalWrite(en1,LOW);
flow=1;
f=5;
bytes[0] = 0x4B;
bytes[1] = flow;
Serial.write( bytes,2);
}
if((res_dt1>=784 && res_dt1<=794) || f==2)//боковые. кнопка SEL
{
digitalWrite(en1,HIGH);
if (analogRead(val1)>min_1)
{
digitalWrite(m1_l,HIGH);
while (analogRead(val1)>min_1)
{}
digitalWrite(m1_l,LOW);
}
if (analogRead(val2)<max_2)
{
digitalWrite(m2_l,HIGH);
while (analogRead(val2)<max_2)
{}
digitalWrite(m2_l,LOW);
}
digitalWrite(en1,LOW);
flow=2;
f=5;
bytes[0] = 0x4B;
bytes[1] = flow;
Serial.write( bytes,2);
}
if((res_dt1>=307 && res_dt1<=327) || f==3)//на стекло и в ноги. кнопка ATT
{
digitalWrite(en1,HIGH);
if (analogRead(val1)<max_1)
{
digitalWrite(m1_r,HIGH);
while (analogRead(val1)<max_1)
{}
digitalWrite(m1_r,LOW);
}
if (analogRead(val2)>centr_2)
{
digitalWrite(m2_r,HIGH);
while (analogRead(val2)>centr_2)
{}
digitalWrite(m2_r,LOW);
}
if (analogRead(val2)<centr_2)
{
digitalWrite(m2_l,HIGH);
while (analogRead(val2)<centr_2)
{}
digitalWrite(m2_l,LOW);
}
digitalWrite(en1,LOW);
flow=3;
f=5;
bytes[0] = 0x4B;
bytes[1] = flow;
Serial.write( bytes,2);
}
if(res_dt1>=715 && res_dt1<=725)//temp_s++. кнопка VOL UP
{
temp_s++;
delay(30);
if(temp_s>=50)temp_s=50;
bytes[0] = 0x5A;
bytes[1] = temp_s; //салон 1
Serial.write( bytes,2);
}
if(res_dt1>=635 && res_dt1<=645)//temp_s --. кнопка VOL DOWN
{
temp_s--;
delay(30);
if(temp_s<=0)temp_s=0;
bytes[0] = 0x5A;
bytes[1] = temp_s; //салон 1
Serial.write( bytes,2);
}
if(res_dt1>=176 && res_dt1<=186)//кнопка SOURCE
{
EEPROM.write(address, temp_s);//пишем в еепром temp_set
}
}
void termometer()
{
switch(tempSensor.isValid())
{
case 1:
Serial.println("Invalid CRC");
tempSensor.reset(); // сбросить девайс
return;
case 2:
Serial.println("Invalid device");
tempSensor.reset(); // сбросить девайс
return;
}
temp0=tempSensor.getTemperature();
if(temp0>=temp_s+1)digitalWrite(kran,HIGH);//закрываем клапан - охлаждаем салон
if(temp0<=temp_s-1)digitalWrite(kran,LOW);//открываем - греем
bytes[0] = 0x64;
bytes[1] = temp0; //салон
Serial.write( bytes,2);
}
схема:
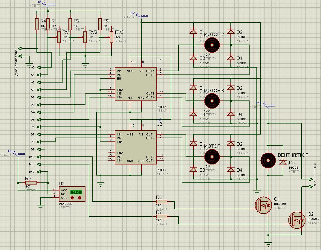
Вложение 10201
управление вентилятором пока не сделал.
и, как видно из кода, приводов заслонки сейчас 2.
Написал две проги для компа на процессинге. Ни разу не программист, так что как получилось, так и написал, но работает))) Если кто-нибудь подскажет как сделать лучше, будет большое спасибо. Все в архиве.
-
Re: Замена ручного управления печкой
Переменники RV1-RV3 - это что? Резисторы обратной связи моторов?
Или это ручное управление заслонками?
Какие двигатели использованы?
Какие диоды использованы?
Для чего подключение "Джойстик SONY" ?
-
Re: Замена ручного управления печкой
Диоды на выходе драйвера L293D не нужны, так как они уже в микросхеме имеются
-
Re: Замена ручного управления печкой
Цитата:
Сообщение от
Skiw
Переменники RV1-RV3 - это что? Резисторы обратной связи моторов?
Или это ручное управление заслонками?
Какие двигатели использованы?
Какие диоды использованы?
Для чего подключение "Джойстик SONY" ?
переменники - обратная связь
приводы - моторедукторы печки 2110. диоды 1A3 кажется.
я использовал аналог L293 - КР1128КТ3А. там по даташиту указаны диоды.
"джойстик sony" для джойстика sony rm-x4s)) - для управления устройством
-
Re: Замена ручного управления печкой
С диодами понятно, действительно, они не нужны.
http://myrobot.ru/stepbystep/images/l293d_2.gif
Морчики, как я понимаю, коллекторные, не шаговые.
У меня как раз коллекторные заговлены, которые бесшумные, 4rpm.
Вообще, manu_245, поподробнее можно по схеме рассказать?
-
Вложений: 1
Re: Замена ручного управления печкой
Цитата:
Сообщение от
Skiw
Вообще, manu_245, поподробнее можно по схеме рассказать?
что именно?
ардуино управляет заслонками, вентилятором и электромагнитным клапаном печки.
мотор1 - привод заслонки стекло/боковые воздуховоды
мотор2 - нижняя заслонка
мотор3 - заслонка забора воздуха (пока не сделал).
редукторы управляют штатными тросиками приводов заслонок.
подобраны положения приводов для 4 направлений обдува:0-стекло,1-ноги,2-боковые сопла,3-стекло и ноги.
клапан управляется по температуре салона. просто термостат.
управление джойстиком и с компьютера.
-
Re: Замена ручного управления печкой
подключил вентилятор. код как в сообщении ув. interhard.
полет нормальный.
архив перезалил.
-
Re: Замена ручного управления печкой
Цитата:
приводы - моторедукторы печки 2110.
А почему не юзали готовые сервы модельные? Там же только ШИМ 1-2 мс подать нужно и все... Никаких переменников и L293 не надо...
В примерах к ардуино есть как рулить сервами. Получается намного проще схема, точнее ее почти не остается
-
Re: Замена ручного управления печкой
Цитата:
Сообщение от
s.m.
А почему не юзали готовые сервы модельные? Там же только ШИМ 1-2 мс подать нужно и все... Никаких переменников и L293 не надо...
В примерах к ардуино есть как рулить сервами. Получается намного проще схема, точнее ее почти не остается
не спорю. но приводы 2110 уже были.
-
Re: Замена ручного управления печкой
У серв есть один недостаток, актуальный именно при использовании в печке: в них обычные шестерни, а не червячный редуктор. Из-за этого обычная серва будет постоянно дрожжать, изнашивая переменный резистор. Червячный же редуктор передает вращение только в одном направлении. И усилие, которое будут создавать заслонки на приводы, будет гаситься редуктором, не поворачивая вал и не вызывая необходимость работы мотора.
По сути и то и другое несложно, отличается только подключением и парой-тройкой десятков строчек кода. Если мой климат таки заработает, там будет поддержка и серв и приводов и электронных клапанов (для рециркуляции).
-
Re: Замена ручного управления печкой
А сервомашинкам хватит сил крутить заслонками через тросы?
-
Re: Замена ручного управления печкой
Штатные крутилки температуры-направления рука поворачивает без большого напряжения. А вот остановить рукой серву с усилием около 10кг*см с надетой качалкой - очень непросто. Отсюда делаем вывод - если правильно сделать - силы сервы должно хватить с запасом.
-
Re: Замена ручного управления печкой
SBorovkov, в отечественных авто (см. профиль manu_245, да и мой :) ), провернуть от руки не шибко просто, они у нас рычажные и тросы отечественные жестковаты.
Ну да не суть. Каждый вправе выбрать исполнительные механизмы по вкусу.
-
Re: Замена ручного управления печкой
ездил я и на оке и на зубиле не так давно и помню все. На классике не смог ездить, рост не позволяет. У меня ощущение, что там дело не в тросе больше, а в механизме который эти тросы двигает. И сделано это для того, чтобы заслонки ручками не двигали, как большую скорость включишь. Заслонки в средних положениях на самом деле очень не слабо давят на тросы. В иномарках это решают трещеткой на рукоятках. Но, к примеру, на акценте я точно помню что на максимальной скорости вентилятора, этой трещетки хватало на пределе. Чуть сдвинешь ручку температуры и она готова в одну сторону ехать. А в другую повернуть рукой не очень просто.
-
Re: Замена ручного управления печкой
manu_245,
насколько я понял, если ты ловишь нажатие на кнопку, вызывающую поток воздуха в лицо, к примеру, то пока ты не додвигаешь сервомеханизмы до нужного места, ты больше ничего не делаешь.
Лучше сделать по-другому:
1. В Loop() делаешь проверку для каждого сервомеханизма: если он не в нужном положении, то выставляешь конфигурацию ног arduino такую, чтобы он двигался в нужную сторону.
2. При действиях пользователя не меняешь положения сервомеханизмов, а только запоминаешь состояние климата, которого надо добиться, т.е. меняешь flow (ну и шлешь данные в комп). Остальное сделает пункт 1.
3. Обеспечиваешь быстрый проход loop() независимо от того, что происходит (то есть нигде не ждешь чего-то долгого. Но это и так должно автоматически случиться, если ты выполнишь пункты 1 и 2.
-
Вложений: 2
Re: Замена ручного управления печкой
Цитата:
Сообщение от
SBorovkov
manu_245,
насколько я понял, если ты ловишь нажатие на кнопку, вызывающую поток воздуха в лицо, к примеру, то пока ты не додвигаешь сервомеханизмы до нужного места, ты больше ничего не делаешь.
Лучше сделать по-другому:
1. В Loop() делаешь проверку для каждого сервомеханизма: если он не в нужном положении, то выставляешь конфигурацию ног arduino такую, чтобы он двигался в нужную сторону.
2. При действиях пользователя не меняешь положения сервомеханизмов, а только запоминаешь состояние климата, которого надо добиться, т.е. меняешь flow (ну и шлешь данные в комп). Остальное сделает пункт 1.
3. Обеспечиваешь быстрый проход loop() независимо от того, что происходит (то есть нигде не ждешь чего-то долгого. Но это и так должно автоматически случиться, если ты выполнишь пункты 1 и 2.
Спасибо. Так и сделал.
Добавил еще 3 датчика температуры: двигатель, улица и воздуховод.
Алгоритм работы в процессе. Пока не все продумал.
В приложении исходник и библиотека для нескольких датчиков температуры.
-
Re: Замена ручного управления печкой
Переходи с программирования в среде arduino в avrstudio и бери мои исходники
-
Вложений: 4
Re: Замена ручного управления печкой
Теме ап))
Не прошло и года, но все же сделано следующее:
Добавил ЖК индикатор. Зимой понял, что он необходим, иначе, пока комп не стартовал, управлять отопителем было затруднительно))
Схема, библиотеки и скетч в архиве.
Новая программа управления. Функционально мало отличается от старой, но написана не в процессинге, нормально встраивается в центрифугу. Исходник в архиве. Написал как смог:D Конструктивная критика и советы приветствуются)
-
Re: Замена ручного управления печкой
Я давно у тебя в фотоальбоме увидел фотки экранчика, но как-то забывал спросить у тебя о подробностях.