У дочери на мониторе сгорела выходная обмотка, идущая на верхние лампы, в трансформаторе инвертора БП монитора. Нужна помощь в внедрении светодиодной подсветки.
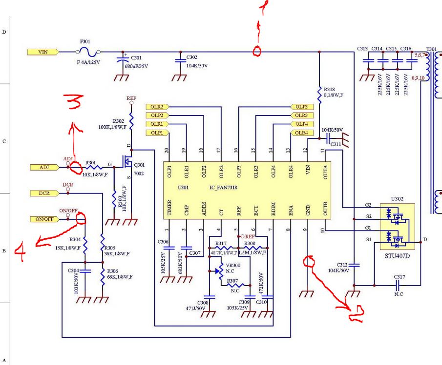
Пациент блок FSP050-2PI05:
![]()
Схему к сожалению не нашел, но нашел к другой ревизии: FSP050-1PI04 стр.1, стр.2
FSP050-2PI05 и FSP050-1PI04
обратной стороны FSP050-1PI04 увы нет.
LED подсветка такая:
На драйвере 4 контакта "+", включение, диммер, и земля. Питание 10-30В.
Буду очень признателен, если подскажете в каком месте отключить высоковольтную часть и куда подключать драйвер светодиодов.






Ответить с цитированием





