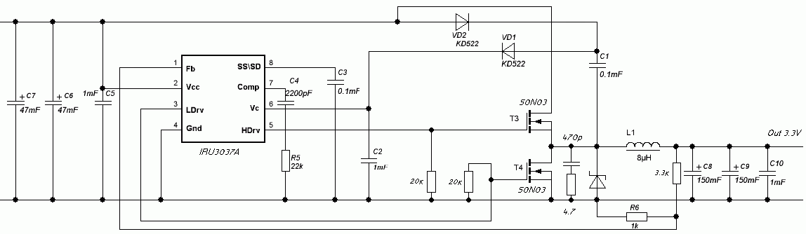
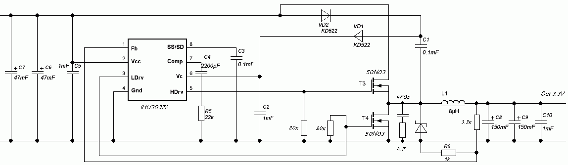
Нарисовал схему БП Lilliput, сидел вызванивал все цепи .
За основу взял схему Самоделкина .
Схему срисовал для пользы в ремонте
Для самостоятельной сборки рекомендую БП от Самоделкина T-1000
Вот что получилось.
Нагрев чипов IRU3730A умереный . Под большой нагрузкой не мерял , так как нечем мне его нагружать. Вчера прогонял с утра до вечера на системнике состоящего из Матери на чипсете AMD690G, проца двух ядерного Atlon X2 BE2300, HDD 2,5" Seagate Momentus 120гб, память DDR-II 512мгб 800мгц.
Среднее потребление(мерял по входному напряжению и току) составило 56 ватт при 100% нагрузке на проц.
Дросель по +3.3в намотан на кольце желто-салатового цвета размером 13х8х4.5 и имеет 26 витков провода сечением приблизительно 0,5-0,6мм
намотаных в один слой.
По +5в схема аналогичная только резистор в делителе не 3,3к а 5,1к
Дросель намотан на гантеле на нем маркировка 200мкг
+12в собран на LTC3780EG схему не вызванивал , да и смысла не вижу в виду дефицитности данной микросхемы.




 
			
			 
					
						 
					
						 Схема БП +5в и +3.3в Lilliput
 Схема БП +5в и +3.3в Lilliput
				
 
					
					
					
						 Ответить с цитированием
  Ответить с цитированием