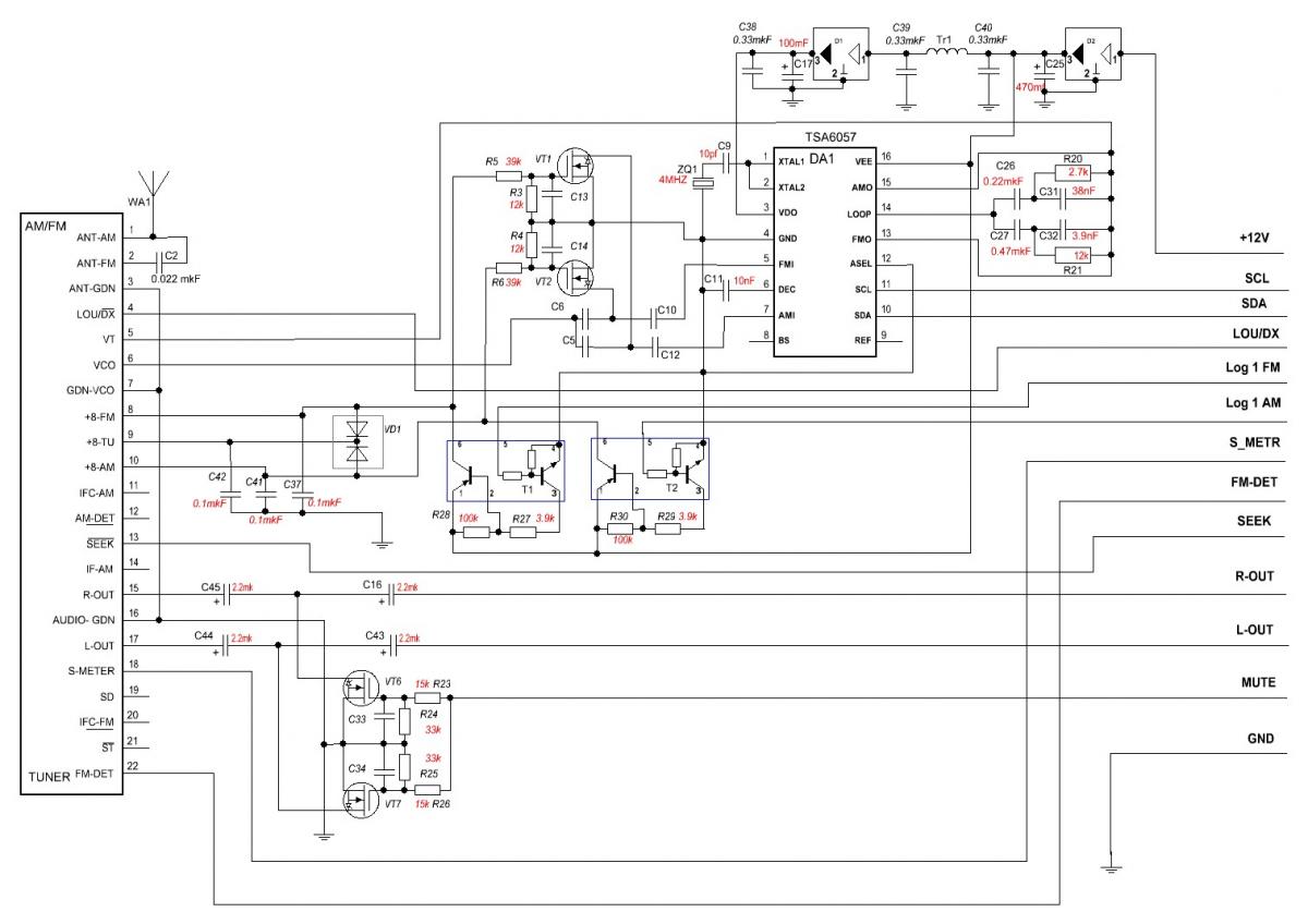
Вообщем я озадачился данной проблемой , потому как SiLabs и Lart не удовлетворяют моих запросов, а впереди инсталляция CarPC с выкидыванием штатной головы.
Вообщем в примитиве можно заставить FM/AM модуль(железная коробочка) работать на столе в течении 5 мин. что я и сделал.
А вот для управления этим модулем с CarPC придется ставить контроллер с двухсторонней связью по USB . Может уже есть наработки в этом направлении у кого нибудь? Что бы я велосипед не изобретал![]()




Ответить с цитированием
