Страница 8 из 8 ПерваяПервая ... 2345678
Показано с 71 по 77 из 77
  1. #71
    Администратор Аватар для Chip
    Регистрация
    08.06.2007
    Возраст
    56
    Сообщений
    13,381
    Вес репутации
    10

    По умолчанию Re: Управление ЖКИ панели приборов

    Цитата Сообщение от kadushkin Посмотреть сообщение
    Сегодня проверял в авто ардуину с ULN2803 по схеме http://www.compcar.ru/forum/showpost...5&postcount=31

    Код:
    void setup() 
    {
    digitalWrite(LCDGear1Relay1Pin, HIGH);
    digitalWrite(LCDGear2Relay2Pin, HIGH);
    digitalWrite(LCDGear3Relay3Pin, HIGH);
    digitalWrite(LCDGear4Relay4Pin, HIGH);
    digitalWrite(LCDGearDRelay5Pin, HIGH);
    digitalWrite(LCDGearNRelay6Pin, HIGH);
    digitalWrite(LCDGearRRelay7Pin, HIGH);
    digitalWrite(LCDGearPRelay8Pin, HIGH);
    }
    
    void loop()
    {
    digitalWrite(LCDGear2Relay2Pin, LOW);
      delay(1000); 
    }
    В итоге муть получилась:
    На всех выводах получит 2,2В (должен быть 0), а на том выходе где должно быть 12В получил 1,1В.

    Если не запускать скетч, получаю 12В на всех выходах, что видимо и должно быть.

    Где ж я лоханулся?
    Что то ты не так подключил, ULN не инвертирует сигнал

  2. #72
    Пользователь
    Регистрация
    25.11.2009
    Сообщений
    24
    Вес репутации
    207

    По умолчанию Re: Управление ЖКИ панели приборов

    Здравствуйте!
    У меня Импреза. для неё приобрел панель приборов от WRX. на ней есть табло текущей передачи.
    для того что зажглось значащие текущий передачи на табло необходимо замкнуть один из 4 пинов на минус.
    вот таблица
    Вложение 17484
    подскажите как с помощью ардуино можно это сделать? какие транзисторы, сопротивления и диоды поставить.
    а так же как безопасно снять значения с соленоида.
    я так понимаю использовать ULN2803 для этих целей не получиться?
    Сильно не пинайте, первый раз такое делаю
    Нажмите на изображение для увеличения. 

Название:	панельV1.jpg 
Просмотров:	797 
Размер:	75.6 Кб 
ID:	17485
    Последний раз редактировалось KostqN; 14.01.2014 в 09:48.

  3. #73
    Пользователь
    Регистрация
    25.11.2009
    Сообщений
    24
    Вес репутации
    207

    По умолчанию Re: Управление ЖКИ панели приборов

    Набросал схему
    Нажмите на изображение для увеличения. 

Название:	speed1.jpg 
Просмотров:	811 
Размер:	47.0 Кб 
ID:	17489
    помогите с элементной базой?
    вот панель
    Нажмите на изображение для увеличения. 

Название:	IMG_20140113_175135.jpg 
Просмотров:	807 
Размер:	101.5 Кб 
ID:	17490
    Нажмите на изображение для увеличения. 

Название:	DSC02364.jpg 
Просмотров:	768 
Размер:	222.5 Кб 
ID:	17491
    Последний раз редактировалось KostqN; 16.01.2014 в 12:42.

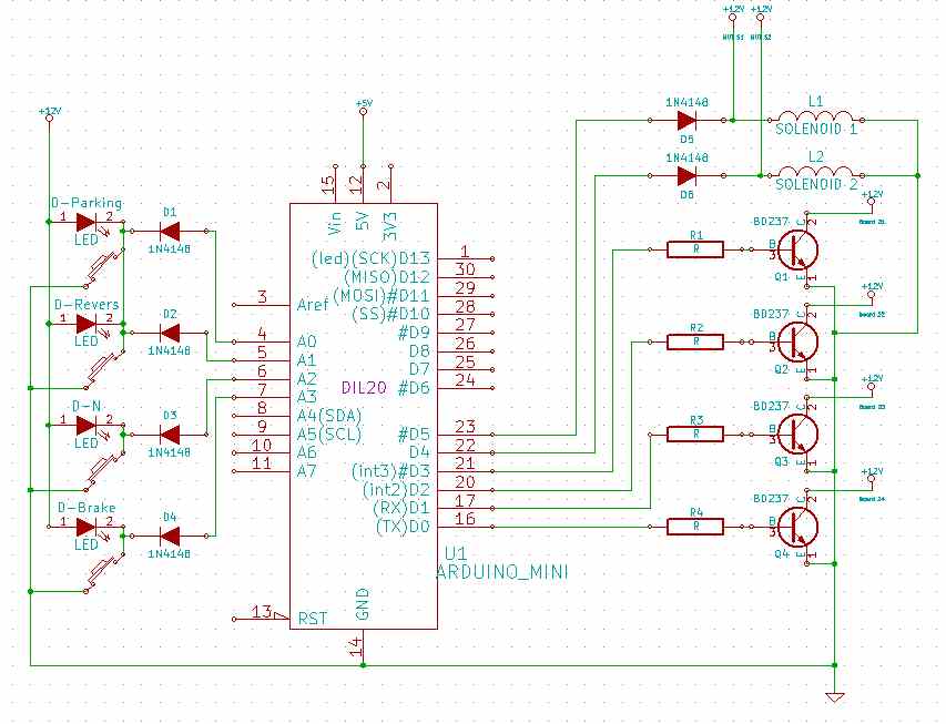
  4. #74
    Пользователь
    Регистрация
    25.11.2009
    Сообщений
    24
    Вес репутации
    207

    По умолчанию Re: Управление ЖКИ панели приборов

    перерисовал схему
    проверьте кто нибудь пожалуйста
    Нажмите на изображение для увеличения. 

Название:	схема 2.jpg 
Просмотров:	775 
Размер:	244.2 Кб 
ID:	17497

  5. #75
    Администратор Аватар для Chip
    Регистрация
    08.06.2007
    Возраст
    56
    Сообщений
    13,381
    Вес репутации
    10

    По умолчанию Re: Управление ЖКИ панели приборов

    Я бы резисторы в цепи оптронов поменял, 67мА на светодиод это много
    Добавил бы конденсаторы на входы А0-А3, для фильтрации помех
    Последний раз редактировалось Chip; 23.01.2014 в 03:18.

  6. #76
    Пользователь
    Регистрация
    25.11.2009
    Сообщений
    24
    Вес репутации
    207

    По умолчанию Re: Управление ЖКИ панели приборов

    при расчете сопротивления перед оптроном пользовался нижней схемой и формулой
    Нажмите на изображение для увеличения. 

Название:	Opt.JPG 
Просмотров:	780 
Размер:	43.5 Кб 
ID:	17507
    но не правильно посмотрел значения в datasheet
    напряжение на светодиоде 6V, ток 10mA
    то сопротивление 600 Ом? = 1k
    добавил конденсаторы.
    Нажмите на изображение для увеличения. 

Название:	схема 3.jpg 
Просмотров:	786 
Размер:	255.8 Кб 
ID:	17508
    Последний раз редактировалось KostqN; 24.01.2014 в 00:54.

  7. #77
    Администратор Аватар для Chip
    Регистрация
    08.06.2007
    Возраст
    56
    Сообщений
    13,381
    Вес репутации
    10

    По умолчанию Re: Управление ЖКИ панели приборов

    Теперь похоже все ок.

Страница 8 из 8 ПерваяПервая ... 2345678

Информация о теме

Пользователи, просматривающие эту тему

Эту тему просматривают: 1 (пользователей: 0 , гостей: 1)

Ваши права

  • Вы не можете создавать новые темы
  • Вы не можете отвечать в темах
  • Вы не можете прикреплять вложения
  • Вы не можете редактировать свои сообщения
  •