Страница 4 из 4 ПерваяПервая 1234
Показано с 31 по 39 из 39
  1. #31
    Новичок Аватар для peper
    Регистрация
    27.09.2010
    Сообщений
    7
    Вес репутации
    193

    По умолчанию Re: Управление мотором стеклоподъемника с помощью Arduino

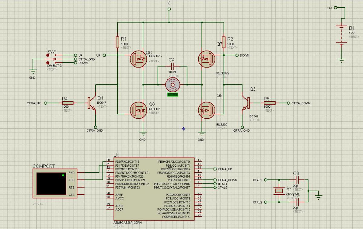
    Посидел, повкуривал, понял отличие МОП от обычного - управление идет через напряжение, а не через ток.
    mosfet решил такие IRL5602SPBF(p, 20V, 24A),IRL3302(n,20V,39A) ну и bc547A(К нему претензий нет?)

    P.S.
    Сегодня Я стал счстливым облодателем Carduino Nano V.4!!!
    Пока нет макетки играюсь Blink-ом=)
    Вот она малепусинькая!!!

  2. #32
    Администратор Аватар для Chip
    Регистрация
    08.06.2007
    Возраст
    56
    Сообщений
    13,381
    Вес репутации
    10

    По умолчанию Re: Управление мотором стеклоподъемника с помощью Arduino

    bc547A подойдет

  3. #33
    Новичок Аватар для peper
    Регистрация
    27.09.2010
    Сообщений
    7
    Вес репутации
    193

    По умолчанию Re: Управление мотором стеклоподъемника с помощью Arduino

    Схему проверил. Собрать пока неначем.
    Управляеться через com порт и непосредственно кнопочками на двери
    Код CArduino:
    Код:
    const int UP = 13;      // пин для поднятия
    const int DOWN = 10;    // пин для опускания
    
    void setup()
    {
      // скорость com порта
      Serial.begin(9600);
      // определяес необходимые pin на output:
      pinMode(UP, OUTPUT);
      pinMode(DOWN, OUTPUT);
    }
    
    void loop() {
      byte UpDown;//переменная для чтения из com порта
    
      
      if (Serial.available()) // проверяем com порт на ввод данных
        {
         UpDown = Serial.read();
         if (UpDown=='0') //Выключение двигателя
           {
            digitalWrite(UP, LOW);   
            digitalWrite(DOWN, LOW);  
           }  
        if (UpDown=='u') //UP двигателя
           {
            digitalWrite(UP, HIGH);  
            digitalWrite(DOWN, LOW);  
           }
        if (UpDown=='d') //DOWN двигателя
           {
            digitalWrite(UP, LOW);  
            digitalWrite(DOWN, HIGH);  
           } 
        }
    }
    Миниатюры Миниатюры Нажмите на изображение для увеличения. 

Название:	схема.jpg 
Просмотров:	1598 
Размер:	163.2 Кб 
ID:	9983  
    Вложения Вложения

  4. #34
    Новичок
    Регистрация
    29.06.2016
    Сообщений
    2
    Вес репутации
    0

    По умолчанию Re: Управление мотором стеклоподъемника с помощью Arduino

    Добрый день.
    Подскажите чем возможно заменить IRL5602S и IRL3302?

  5. #35
    Администратор Аватар для Chip
    Регистрация
    08.06.2007
    Возраст
    56
    Сообщений
    13,381
    Вес репутации
    10

    По умолчанию Re: Управление мотором стеклоподъемника с помощью Arduino

    На какой максимальный ток будет рассчитано устройство?

  6. #36
    Новичок
    Регистрация
    29.06.2016
    Сообщений
    2
    Вес репутации
    0

    По умолчанию Re: Управление мотором стеклоподъемника с помощью Arduino

    Цитата Сообщение от Chip Посмотреть сообщение
    На какой максимальный ток будет рассчитано устройство?
    двигатель стеклоподъемика, думаю, не более 15А

  7. #37
    Новичок
    Регистрация
    05.04.2017
    Возраст
    53
    Сообщений
    5
    Вес репутации
    114

    По умолчанию Re: Управление мотором стеклоподъемника с помощью Arduino

    Так и что, на этом все? Тема умолкла?
    Вставлю пару копеек:
    1.На транзисторах смотрится красиво, но не эффективно. При упирании стекла, ток может достигать веселых величин, будут гореть транзисторы, в худшем - пробиваться и вы рискуете остаться на морозе с открытым окном, хотя скорее с закрытым наглухо в жару. Использовать нужно реле. Два реле на окно. Для этих целей подойдут "родные" адруиновские сдвоенные модули, цена 2$ за штуку. http://s.aliexpress.com/IFbyaqmY
    2.Обязательно нужно читать ток, на этом не съэкономиш, вот датчики до 20А, тоже сущие копейки http://s.aliexpress.com/ue6RJJ3I те же 2$ за штуку.
    3. Если уж делать на микроконтроллере, то обязательно задействовать удобства в скетче, такие как: полное автоматическое открывание/закрывание при двойном клике на кнопку; автодлтяжка вверх по доп.кнопке пульта или через н-ное время после закрытия с ключа (время должно программироваться, хоть по сериал.порту, как и сама функция); обучение порога тока отсечки мотора, реализовать по кнопке, хардкодить нельзя, у всех стекла по разному тугие, и тугость меняется со временем, да и на разных дверях по разному. Лучше делать реальный ток+еще чуток); программируемый таймер подъема/опускания стекла (на случай если мотор оборвало, тросик и т.п.).

    А куда программист, автор топика, делся? Электронику я то нарисую, а вот скетч под нее - нет, разве такой же как у автора топика, такой бы осилил.))

  8. #38
    Администратор Аватар для Chip
    Регистрация
    08.06.2007
    Возраст
    56
    Сообщений
    13,381
    Вес репутации
    10

    По умолчанию Re: Управление мотором стеклоподъемника с помощью Arduino

    Транзисторы разные бывают, так же можно предусмотреть защиту
    Можно установить обычное реле

  9. #39
    Новичок
    Регистрация
    05.04.2017
    Возраст
    53
    Сообщений
    5
    Вес репутации
    114

    По умолчанию Re: Управление мотором стеклоподъемника с помощью Arduino

    Цитата Сообщение от Chip Посмотреть сообщение
    Транзисторы разные бывают, так же можно предусмотреть защиту
    Можно установить обычное реле
    Так о них как раз я и написал. Там в цепи ток в среднем до 10А и держится, кратковременно растет до 15-20 если примерзло, реле выдержат, ничего им не случится, конечно если ток датчиками читать, и вовремя отсекать, не давая скакать до таких токов. А вот если на транзисторах, как автор, нарисовал, им сразу каюк при повышении их макс.тока на 20%. Можно, конечно и 30-ти амперники поставить, но им цена - мама не горую, а их 4шт. на одну дверь нужно.
    Ну, так кто-то возьмется скетч написать?
    Последний раз редактировалось kostyamat; 06.04.2017 в 06:42.

Страница 4 из 4 ПерваяПервая 1234

Информация о теме

Пользователи, просматривающие эту тему

Эту тему просматривают: 1 (пользователей: 0 , гостей: 1)

Ваши права

  • Вы не можете создавать новые темы
  • Вы не можете отвечать в темах
  • Вы не можете прикреплять вложения
  • Вы не можете редактировать свои сообщения
  •