Страница 1 из 4 1234 ПоследняяПоследняя
Показано с 1 по 10 из 37

Тема: USB Lart Radio

  1. #1
    Администратор Аватар для Chip
    Регистрация
    08.06.2007
    Возраст
    56
    Сообщений
    13,381
    Вес репутации
    10

    По умолчанию USB Lart Radio

    FM-тюнер выполнен в корпусе из белого пластика и выглядит очень стильно. Честно говоря, при первом взгляде на этот приёмник в голову закрадывается мысль, что сделала его небезызвестная компания Apple. Впрочем, общее впечатление несколько портит внешняя антенна, представляющая собой одножильный провод, длинной чуть менее одного метра.
    Lart USB FM Radio работает в диапазоне 87,5 – 108 МГц, увы, отечественные радиостанции УКВ-диапазона сюда не попадают. Из очень важных особенностей тюнера стоит отметить тот факт, что для работы ему необходим лишь свободный USB-порт. Никаких проводов к звуковой карте здесь и в помине нет – звук передаётся только по USB, и это очень удобно. Для использования в Автомобиле рекомендую экранировать приемник , подпаять антенный разьем и использовать активную антену.

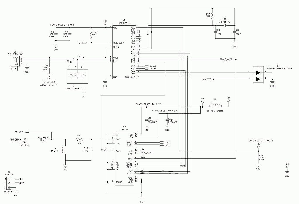
    Состоит радио из 2-х чипов
    lSILABS F321 ECNAYX 0630+ (C8051F321) – микросхема 10-битный АЦП, программируемый микроконтроллер, обладающий 16 Кб flash-памяти, а также контроллер USB.
    lSi4700-B15-GM – приёмник FM-сигнала, увы, не поддерживающий RDS.
    Выкладываю схему и печатку на всякий случай.

    FM-диапазон (87...108МГц);
    цифровой приемник с низкой ПЧ;
    синтезатор частоты с интегрированным VCO;
    автоматический поиск станции;
    автоматическая подстройка частоты (AFC);
    автоматический контроль усиления (AGC);
    превосходная устойчивость к перегрузкам;
    измеритель уровня входного сигнала;
    адаптивное подавление шума;
    контроль громкости;
    опорная частота 32,768кГц;
    двух- и трехпроводной интерфейс управления;
    напряжение питания: 2,7В … 5,5В;
    внутренний линейный стабилизатор LDO;
    Миниатюры Миниатюры Нажмите на изображение для увеличения. 

Название:	lart.png 
Просмотров:	900 
Размер:	14.5 Кб 
ID:	2516   Нажмите на изображение для увеличения. 

Название:	lart_lay.png 
Просмотров:	760 
Размер:	12.2 Кб 
ID:	2517   Нажмите на изображение для увеличения. 

Название:	Lart USB FM Radio.jpg 
Просмотров:	635 
Размер:	93.3 Кб 
ID:	2518   Нажмите на изображение для увеличения. 

Название:	lart.jpg 
Просмотров:	888 
Размер:	23.0 Кб 
ID:	2559  

    Последний раз редактировалось Chip; 05.12.2008 в 12:47.

  2. #2
    Продвинутый Аватар для HiddenPilot
    Регистрация
    14.04.2008
    Возраст
    46
    Сообщений
    354
    Вес репутации
    314

    По умолчанию Re: USB Lart Radio

    гм... что то подсказывает что дешевле и проще купить готовый девайс чем делать его с 0

  3. #3
    Администратор Аватар для Chip
    Регистрация
    08.06.2007
    Возраст
    56
    Сообщений
    13,381
    Вес репутации
    10

    По умолчанию Re: USB Lart Radio

    Это готовый девайс , просто на всякий случай выложил схему и печатку

  4. #4
    Местный Аватар для жуклеха
    Регистрация
    18.09.2008
    Возраст
    49
    Сообщений
    173
    Вес репутации
    250

    По умолчанию Re: USB Lart Radio

    Chip а покажи пожалуйста стрелками на печатке куда подпаивать антенный провод, или он подпаивается так же как на силабсе? И как лучше его экранировать?

  5. #5
    Администратор Аватар для Chip
    Регистрация
    08.06.2007
    Возраст
    56
    Сообщений
    13,381
    Вес репутации
    10

    По умолчанию Re: USB Lart Radio

    Куда подпаивать валожил в шапке. Экран из текстолита фольгированого можно спаять или из жестяной консервной банки можно вырезать. Вообщем из любого токопроводящего материала
    Последний раз редактировалось Chip; 05.12.2008 в 12:52.

  6. #6
    Продвинутый Аватар для Z@GR
    Регистрация
    02.10.2008
    Сообщений
    325
    Вес репутации
    282

    По умолчанию Re: USB Lart Radio

    да!
    хочу заметить, что работает этот приёмник всёравно "не ах-ти" (((
    я ожидал от него большего, честно говоря...

  7. #7
    Местный Аватар для жуклеха
    Регистрация
    18.09.2008
    Возраст
    49
    Сообщений
    173
    Вес репутации
    250

    По умолчанию Re: USB Lart Radio

    а экран надо на массу сажать? А если фольгой обматать? и на массу?
    Последний раз редактировалось жуклеха; 05.12.2008 в 13:43.

  8. #8
    Администратор Аватар для Chip
    Регистрация
    08.06.2007
    Возраст
    56
    Сообщений
    13,381
    Вес репутации
    10

    По умолчанию Re: USB Lart Radio

    Коечно на общий нужно подключать экран

  9. #9
    Пользователь Аватар для juggler
    Регистрация
    12.04.2008
    Сообщений
    89
    Вес репутации
    241

    По умолчанию Re: USB Lart Radio

    Где-то встречал сообщение, что для Centrafuse 1.47 нужно обновить DLL для работы с siLabs. Подключил у себя на десктопе - все работает и без обновлений. Я чего-то не слышу?

  10. #10
    Пользователь Аватар для juggler
    Регистрация
    12.04.2008
    Сообщений
    89
    Вес репутации
    241

    По умолчанию Re: USB Lart Radio

    Кстати, для интересующихся. LART продается в Евросети или в их Интернет-магазине.

Страница 1 из 4 1234 ПоследняяПоследняя

Информация о теме

Пользователи, просматривающие эту тему

Эту тему просматривают: 12 (пользователей: 0 , гостей: 12)

Ваши права

  • Вы не можете создавать новые темы
  • Вы не можете отвечать в темах
  • Вы не можете прикреплять вложения
  • Вы не можете редактировать свои сообщения
  •