Страница 3 из 35 ПерваяПервая 12345678913 ... ПоследняяПоследняя
Показано с 21 по 30 из 346
  1. #21
    Местный
    Регистрация
    04.06.2008
    Сообщений
    120
    Вес репутации
    412

    По умолчанию Re: AVC-Lan адаптер на Carduino

    Цитата Сообщение от Chip Посмотреть сообщение
    У тебя похоже входной услитель осциллографа не тянет и срезает импульс.
    А вот с этого места поподробнее. Честно говоря как мы эту картинку получали вообще песня. Т.к. минимальная длительность импульса 2 мкс, нужно устанавливать развертку или как это правильно назвать (цифра в верхнем левом углу) порядка 20-50 мкс. Но импульсы идут достаточно редко для этого масштаба. Поэтому приходилось делать развертку 500мс, вылавливать одиночный импульс останавливать изображение и уже потом его растягивать.
    Понимаю, что это неправильно, но настроить осциллограф на работу по старту первого импульса так и не получилось.

  2. #22
    Местный
    Регистрация
    04.06.2008
    Сообщений
    120
    Вес репутации
    412

    По умолчанию Re: AVCLan-mini или подключение к штатной голове Toyota

    Цитата Сообщение от il74 Посмотреть сообщение
    А может попробовать собрать драйвер на LM239N и PCA82C250 как у поляков
    Я пробовал собирать и эту схему. Версия адаптера на микроконтроллере, нормально работает у меня в машине.
    Для ардуино я тоже собирал такой драйвер
    Нажмите на изображение для увеличения. 

Название:	shema2.png 
Просмотров:	3755 
Размер:	12.5 Кб 
ID:	5846
    но у нас в городе проблема с PCA82C250. Экземпляр PCA82C250 на котором я делал драйвер, был не мой и нормально проверить работу драйвера я не успел. Хотя в библиотеке для ардуино есть поддержка этого драйвера. Можно попробовать и на нем собрать.

    Цитата Сообщение от il74 Посмотреть сообщение
    Что то страшновато вот так подключать
    На самом деле входной каскад у всех драйверов практически одинаковый, только компараторы разные используются (LM239N, в составе ST485 или встроенный в ATMega).

    Цитата Сообщение от il74 Посмотреть сообщение
    у меня еще с начала 90-х годов лежит осцилограф Н3015
    я вот не уверен, что сигнал от AVCLan можно на аналоговом осциллографе рассмотреть. Он же не периодический, как его отловить. Если получиться - поделись опытом. Аналоговый осциллограф я могу заполучить надолго. Будет подспорье.

    Цитата Сообщение от il74 Посмотреть сообщение
    А не может ли влиять разница в кварцевых резонатарах по схеме 14, 7456МГц, а в ардуино -16 МГц
    разница в кварцах влияет только на прошивку, нужно учесть эту разницу при измерении промежутков времени. Для приема я это уже отладил, для передачи пока нет.

    Цитата Сообщение от il74 Посмотреть сообщение
    а то за кнопки?
    это кнопки на головном устройстве? (на моем аппарате их наверное нету, у меня интересует только активация AUX)
    Это кнопки на клавиатуре компа. Их нужно нажимать в терминале (я использую putty), чтобы ардуино выполняло определенные действия. Это все для отладки.
    Последний раз редактировалось ak1976; 23.09.2009 в 20:29.

  3. #23
    Администратор Аватар для Chip
    Регистрация
    08.06.2007
    Возраст
    56
    Сообщений
    13,381
    Вес репутации
    10

    По умолчанию Re: AVC-Lan адаптер на Carduino

    Цитата Сообщение от ak1976 Посмотреть сообщение
    А вот с этого места поподробнее. Честно говоря как мы эту картинку получали вообще песня. Т.к. минимальная длительность импульса 2 мкс, нужно устанавливать развертку или как это правильно назвать (цифра в верхнем левом углу) порядка 20-50 мкс. Но импульсы идут достаточно редко для этого масштаба. Поэтому приходилось делать развертку 500мс, вылавливать одиночный импульс останавливать изображение и уже потом его растягивать.
    Понимаю, что это неправильно, но настроить осциллограф на работу по старту первого импульса так и не получилось.
    Я немного просчитался вместо 500кГц насчитал 500мГц это по тому что на твоем осциллографе увидел значение 20мГц
    2мкс это будет равнятся частоте 1/0,000002=500кГц .

    А ты стабилитроны выкидывал в схеме с st485?
    После того как их выкинул нужно резистор 1к между плечь поставить
    Последний раз редактировалось Chip; 23.09.2009 в 20:39.

  4. #24
    Продвинутый
    Регистрация
    23.02.2009
    Сообщений
    352
    Вес репутации
    279

    По умолчанию Re: AVC-Lan адаптер на Carduino

    насчет работы драйвера на LM239N и PCA82C250 -- подтверждаю, запросто все работает без какой-либо отладки и подстройки. в моем случае система выбрасывала через 3 минуты, что ли, зарегистрированный ченжер, по видимому, из-за некомплектного протокола

  5. #25
    Местный
    Регистрация
    04.06.2008
    Сообщений
    120
    Вес репутации
    412

    По умолчанию Re: AVC-Lan адаптер на Carduino

    Цитата Сообщение от Chip Посмотреть сообщение
    А ты стабилитроны выкидывал в схеме с st485?
    После того как их выкинул нужно резистор 1к между плечь поставить
    Стабилитроны выкидывал. Резистор попробую поставить.

    Цитата Сообщение от uzzzer Посмотреть сообщение
    насчет работы драйвера на LM239N и PCA82C250 -- подтверждаю, запросто все работает без какой-либо отладки и подстройки. в моем случае система выбрасывала через 3 минуты, что ли, зарегистрированный ченжер, по видимому, из-за некомплектного протокола
    Кстати, вот тут я выкладывал прошивку, которая должна слать ответы на запросы головы типа
    Код:
    < d 120 360 04003163E0
    < d 120 360 04003163E2
    Может с ней чейджер дольше проживет. Вообще у меня есть штатный cd-changer и есть идея повторить его в адаптере (в плане протокола обмена). Только вот с драйвером для arduino пока проблема.

  6. #26
    Продвинутый
    Регистрация
    23.02.2009
    Сообщений
    352
    Вес репутации
    279

    По умолчанию Re: AVC-Lan адаптер на Carduino

    Цитата Сообщение от ak1976 Посмотреть сообщение
    Я так понял, что новая прошивка уже не актуальна, в связи с покупкой комерческого адаптера, но по идее она должна нормально отвечать на запросы головы
    да с коммерческим адаптером пока что хуже чем с твоим . этот пост не видел, попробую как время будет

  7. #27
    Местный
    Регистрация
    04.06.2008
    Сообщений
    120
    Вес репутации
    412

    По умолчанию Re: AVC-Lan адаптер на Carduino

    Вчера еще попаял немного. Так и не получилось принимать все сообщения от головы с помощью простой схемы

    Менял сопротивление R4 от 1 до 50 кОм. Возможно нужно так же подтягивать TX- через резистор на +5В.

    С драйвером собранным по схеме от коммерческого адаптера впаял между плеч резистор 1 кОм. Это не сильно помогло. Пока разбирался почему в независимости от управляющего сигнала на выходе TX+/- всегда одинаковое напряжение, выяснил, что 10 кОм на входе ST485 маловато будет. При высоком уровне на выводе 7 ардуино, напряжение на входе ST485 не превышало 1,5 В. Заменил резистор на 20кОм. Напряжение на выходе TX+/- стало изменяться. Правда голова все равно не принимала сообщения, но хоть какие-то подвижки.
    Сейчас схема выглядит так
    Нажмите на изображение для увеличения. 

Название:	shema1.png 
Просмотров:	3426 
Размер:	8.7 Кб 
ID:	5858

    Chip ты не собирал схему? Может поможешь отладить?
    Последний раз редактировалось ak1976; 25.09.2009 в 07:29.

  8. #28
    Администратор Аватар для Chip
    Регистрация
    08.06.2007
    Возраст
    56
    Сообщений
    13,381
    Вес репутации
    10

    По умолчанию Re: AVC-Lan адаптер на Carduino

    А у тебя кондеры на входе точно 100пкф?
    Я все никак не подключу нави для тестов к голове, попробую сегодня занятся

  9. #29
    Администратор Аватар для Chip
    Регистрация
    08.06.2007
    Возраст
    56
    Сообщений
    13,381
    Вес репутации
    10

    По умолчанию Re: AVC-Lan адаптер на Carduino

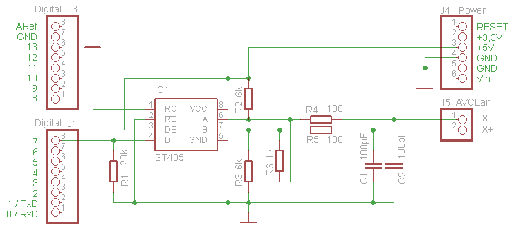
    Посмотрел внимательней на схему драйвера ST485
    Сигнал DI на питаниии висит , а вместо него DE к контроллеру подключен.
    А Homeword наверно сидит и смеется , ошибка не случайная.
    Сегодня разберу адаптер посмотрю как он подключил.
    Миниатюры Миниатюры Нажмите на изображение для увеличения. 

Название:	shema1.png 
Просмотров:	4353 
Размер:	16.9 Кб 
ID:	5859  
    Последний раз редактировалось Chip; 25.09.2009 в 13:45.

  10. #30
    Местный Аватар для il74
    Регистрация
    19.03.2009
    Возраст
    51
    Сообщений
    155
    Вес репутации
    249

    По умолчанию Re: AVC-Lan адаптер на Carduino

    Цитата Сообщение от Chip Посмотреть сообщение
    Посмотрел внимательней на схему драйвера ST485
    Сигнал DI на питаниии висит , а вместо него DE к контроллеру подключен.
    А Homeword наверно сидит и смеется , ошибка не случайная.
    Сегодня разберу адаптер посмотрю как он подключил.
    Я чет приглянулся на схему (после Chipa) тоже не понял, почему +5В должен подаваться на 4 ногу (DI -driver input, т.е. на вход), а вот на 3 ногу (DE-driver enable) самое оно - и это 99.99% . Блин вот хорошо было бы, если только в этом будет проблема
    Миниатюры Миниатюры Нажмите на изображение для увеличения. 

Название:	ST485.JPG 
Просмотров:	3864 
Размер:	32.6 Кб 
ID:	5861  
    Последний раз редактировалось il74; 25.09.2009 в 17:05.
    TOYOTA Corolla 2007 мой проект

Страница 3 из 35 ПерваяПервая 12345678913 ... ПоследняяПоследняя

Информация о теме

Пользователи, просматривающие эту тему

Эту тему просматривают: 1 (пользователей: 0 , гостей: 1)

Ваши права

  • Вы не можете создавать новые темы
  • Вы не можете отвечать в темах
  • Вы не можете прикреплять вложения
  • Вы не можете редактировать свои сообщения
  •