Страница 3 из 7 ПерваяПервая 1234567 ПоследняяПоследняя
Показано с 21 по 30 из 64
  1. #21
    Продвинутый
    Регистрация
    03.06.2008
    Возраст
    50
    Сообщений
    320
    Вес репутации
    350

    По умолчанию Re: Arduino и 3-х осевой акселерометр MMA7260

    Ой, извиняюсь!!!!!! Я плюс забыл подключить к акселерометру))))))))) Теперь всё круто!!!!!

  2. #22
    Местный
    Регистрация
    10.11.2010
    Сообщений
    144
    Вес репутации
    219

    По умолчанию Re: Arduino и 3-х осевой акселерометр MMA7260

    Цитата Сообщение от Chip Посмотреть сообщение
    Ускорение он измеряет в динамике, а еще он может измерять в статическом состоянии угол отклонения относительно горизонта
    А какая у него чувствительность при приемлемом уровне помех? В связке с Ардуино.

  3. #23
    Продвинутый
    Регистрация
    03.06.2008
    Возраст
    50
    Сообщений
    320
    Вес репутации
    350

    По умолчанию Re: Arduino и 3-х осевой акселерометр MMA7260

    Эдуард, а скажи что такое слип, и как чувствительность регулируется?

  4. #24
    Администратор Аватар для Chip
    Регистрация
    08.06.2007
    Возраст
    56
    Сообщений
    13,381
    Вес репутации
    10

    По умолчанию Re: Arduino и 3-х осевой акселерометр MMA7260

    Спящий режим

  5. #25
    Продвинутый
    Регистрация
    03.06.2008
    Возраст
    50
    Сообщений
    320
    Вес репутации
    350

    По умолчанию Re: Arduino и 3-х осевой акселерометр MMA7260

    Исчерпывающий ответ)))))))))) А зачем он нужен ?

    А про чувствительность ничего не сказал.........
    Для тестов отключил режим слип и установил чувствительность на максимум.

  6. #26
    Администратор Аватар для Chip
    Регистрация
    08.06.2007
    Возраст
    56
    Сообщений
    13,381
    Вес репутации
    10

    По умолчанию Re: Arduino и 3-х осевой акселерометр MMA7260

    Чувствительность – масштабный коэффициент датчика или системы, выраженный в единицах измерения выходного сигнала относительно изменения входного сигнала. Чувствительность определяет способность акселерометра фиксировать движение. Чувствительность акселерометра обычно указана в милливольтметрах за g(mV/g).
    Последний раз редактировалось Chip; 17.01.2012 в 15:20.

  7. #27
    Продвинутый
    Регистрация
    03.06.2008
    Возраст
    50
    Сообщений
    320
    Вес репутации
    350

    По умолчанию Re: Arduino и 3-х осевой акселерометр MMA7260

    А как её регулировать?

  8. #28
    Администратор Аватар для Chip
    Регистрация
    08.06.2007
    Возраст
    56
    Сообщений
    13,381
    Вес репутации
    10

    По умолчанию Re: Arduino и 3-х осевой акселерометр MMA7260

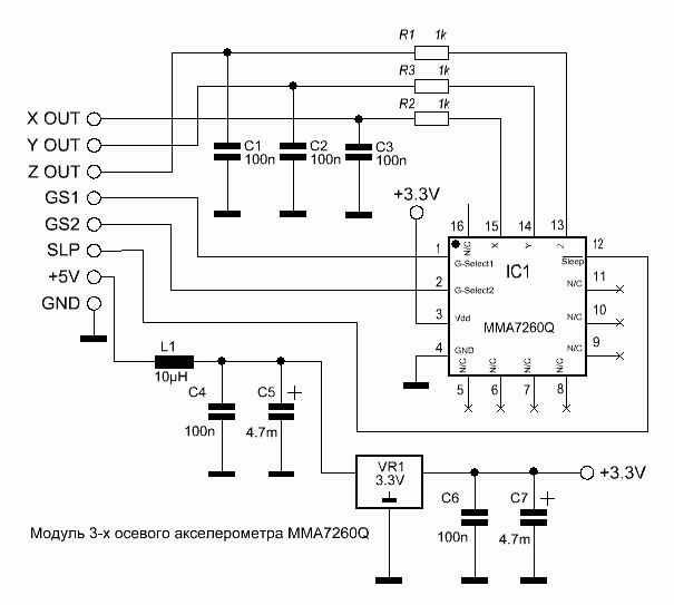
    Подключить выводы GS1,GS2 акселерометра к цифровым выходам Carduino и согласно таблице подавать на эти выводы комбинации нулей и едениц
    GS1,GS2
    0 0 = 1,5g
    1 0 = 2g
    0 1 = 4g
    1 1 = 6g

    Нажмите на изображение для увеличения. 

Название:	MMA.png 
Просмотров:	3468 
Размер:	7.3 Кб 
ID:	13831
    Последний раз редактировалось Chip; 17.01.2012 в 22:14.

  9. #29
    Пользователь
    Регистрация
    03.11.2011
    Сообщений
    27
    Вес репутации
    184

    По умолчанию Re: Arduino и 3-х осевой акселерометр MMA7260

    Я не знаю, видели вы это видео, но это просто супер!
    мой любимый симулятор, лучше ещё не придумали.
    можно и на ардуине сделать. Я так думаю там акселерометр и ходы подвески кресла подогнаны опытными путями. Правда в игрушке боковая акселерация может быть и 1.3G, так что придется подгонять долго, но результат того будет стоить )

    П.С. оправить нажал, а видео забыл http://vkontakte.ru/video1026246_140824165
    Последний раз редактировалось YARiddiK; 18.01.2012 в 00:09.

  10. #30
    Администратор Аватар для Chip
    Регистрация
    08.06.2007
    Возраст
    56
    Сообщений
    13,381
    Вес репутации
    10

    По умолчанию Re: Arduino и 3-х осевой акселерометр MMA7260

    Я думаю что с акселерометром все будет просто реализовать, а вот механику сделать гораздо сложнее

Страница 3 из 7 ПерваяПервая 1234567 ПоследняяПоследняя

Информация о теме

Пользователи, просматривающие эту тему

Эту тему просматривают: 1 (пользователей: 0 , гостей: 1)

Ваши права

  • Вы не можете создавать новые темы
  • Вы не можете отвечать в темах
  • Вы не можете прикреплять вложения
  • Вы не можете редактировать свои сообщения
  •