Описание изменений которыми Вы можете воспользоваться в своих разработках:
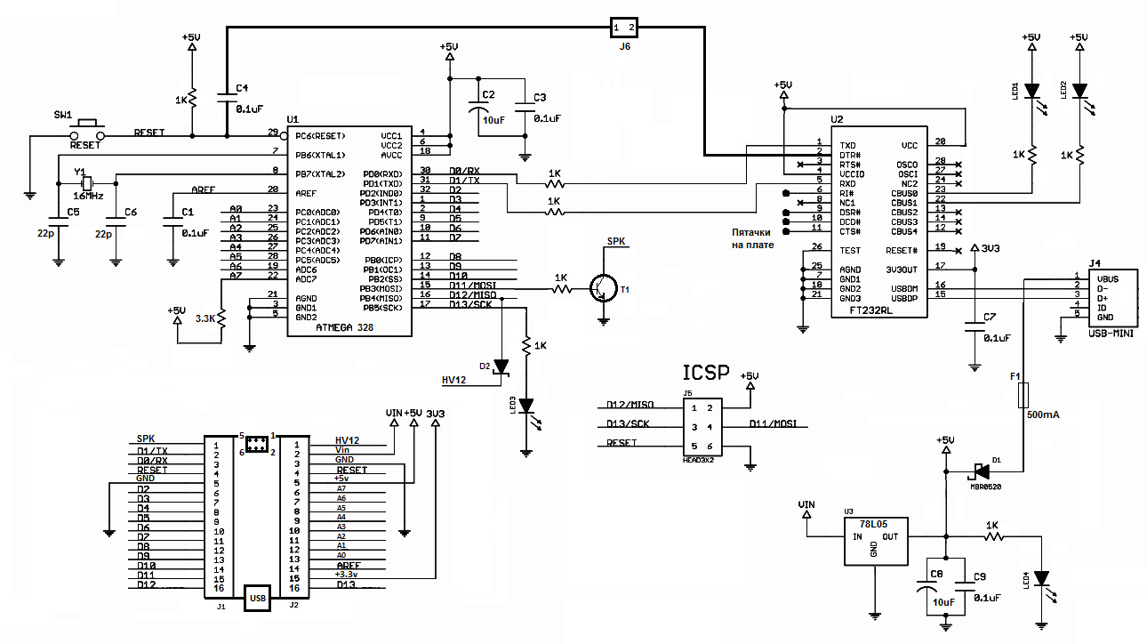
Вход HV12 подключен к пину D12 через диод Шоттки, для возможности подавать на этот вход сигнал с уровнем от +6в до +30в. Дополнительно потребуется программное подключение внутреннего подтягивающего резистора
Выход SPK это усиленный выход D12, собран на N-P-N транзисторе с открытым коллектором, максимально допустимым током 500мА и максимально допустимым напряжением +25в
Аналоговый вход А7 на данном входе подключен подтягивающий к +5в резистор 3,3к. Резистор добавлен для того что бы можно без всякого обвеса подключать аналоговые датчики, такие как фоторезистор, терморезистор, N-P-N фототранзистор, рулевые резистивные кнопки, датчик уровня, тензодатчик, реостат и прочие датчики.
Сторожевой таймер (WDT) этот тот таймер который не даст контроллеру зависнуть. Как реализовать это в Вашем скетче я опишу отдельно




Ответить с цитированием